电脑桌面
添加小米粒文库到电脑桌面
安装后可以在桌面快捷访问

质量体系管理程序VIP免费

质量体系管理程序_第1页
1/4
质量体系管理程序_第2页
2/4
质量体系管理程序_第3页
3/4
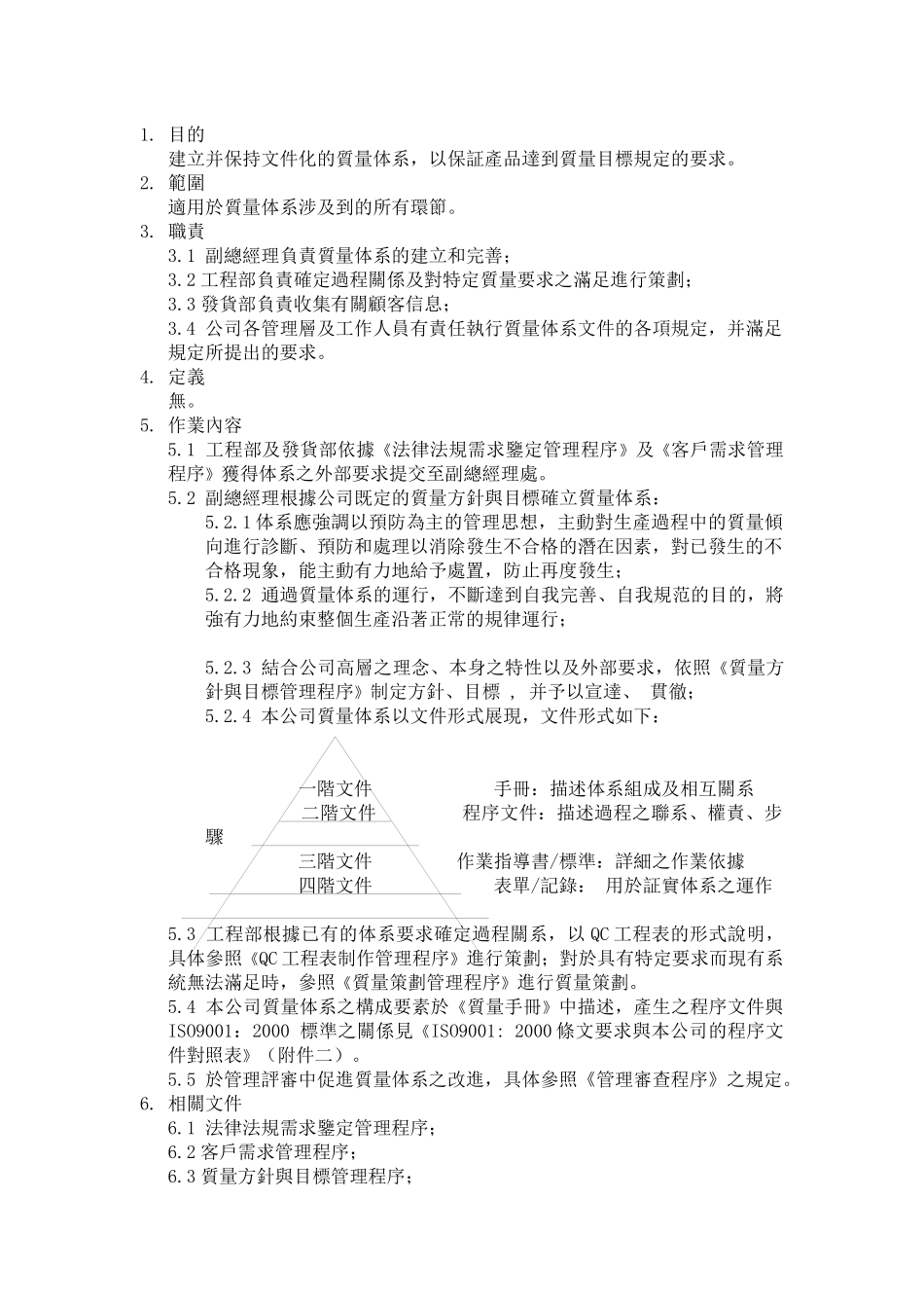
1.目的建立并保持文件化的質量体系,以保証產品達到質量目標規定的要求。2.範圍適用於質量体系涉及到的所有環節。3.職責3.1副總經理負責質量体系的建立和完善;3.2工程部負責確定過程關係及對特定質量要求之滿足進行策劃;3.3發貨部負責收集有關顧客信息;3.4公司各管理層及工作人員有責任執行質量体系文件的各項規定,并滿足規定所提出的要求。4.定義無。5.作業內容5.1工程部及發貨部依據《法律法規需求鑒定管理程序》及《客戶需求管理程序》獲得体系之外部要求提交至副總經理處。5.2副總經理根據公司既定的質量方針與目標確立質量体系:5.2.1体系應強調以預防為主的管理思想,主動對生產過程中的質量傾向進行診斷、預防和處理以消除發生不合格的潛在因素,對已發生的不合格現象,能主動有力地給予處置,防止再度發生;5.2.2通過質量体系的運行,不斷達到自我完善、自我規范的目的,將強有力地約束整個生產沿著正常的規律運行;5.2.3結合公司高層之理念、本身之特性以及外部要求,依照《質量方針與目標管理程序》制定方針、目標,并予以宣達、貫徹;5.2.4本公司質量体系以文件形式展現,文件形式如下:一階文件手冊:描述体系組成及相互關系二階文件程序文件:描述過程之聯系、權責、步驟三階文件作業指導書/標準:詳細之作業依據四階文件表單/記錄:用於証實体系之運作5.3工程部根據已有的体系要求確定過程關系,以QC工程表的形式說明,具体參照《QC工程表制作管理程序》進行策劃;對於具有特定要求而現有系統無法滿足時,參照《質量策劃管理程序》進行質量策劃。5.4本公司質量体系之構成要素於《質量手冊》中描述,產生之程序文件與ISO9001:2000標準之關係見《ISO9001:2000條文要求與本公司的程序文件對照表》(附件二)。5.5於管理評審中促進質量体系之改進,具体參照《管理審查程序》之規定。6.相關文件6.1法律法規需求鑒定管理程序;6.2客戶需求管理程序;6.3質量方針與目標管理程序;6.4QC工程表制作管理程序;6.5質量策劃管理程序;6.6文件與資料管理程序;6.7質量記錄管理程序;6.8質量手冊;6.9管理審查程序。7.使用表單無8附件8.1質量体系管理流程圖8.2ISO9001:2000條文要求與本公司的程序文件對照表附件一:質量体系管理流程圖獲得体系要求制定方針目標体系修正確定過程關系策劃文件体系進行特定質量策劃体系修正/改進附件二:

1、当您付费下载文档后,您只拥有了使用权限,并不意味着购买了版权,文档只能用于自身使用,不得用于其他商业用途(如 [转卖]进行直接盈利或[编辑后售卖]进行间接盈利)。
2、本站所有内容均由合作方或网友上传,本站不对文档的完整性、权威性及其观点立场正确性做任何保证或承诺!文档内容仅供研究参考,付费前请自行鉴别。
3、如文档内容存在违规,或者侵犯商业秘密、侵犯著作权等,请点击“违规举报”。

碎片内容

质量体系管理程序

黄金阁书苑+ 关注
实名认证
内容提供者

热爱教学事业,对互联网知识分享很感兴趣

确认删除?
VIP
微信客服
  • 扫码咨询
会员Q群
  • 会员专属群点击这里加入QQ群
客服邮箱
回到顶部