电脑桌面
添加小米粒文库到电脑桌面
安装后可以在桌面快捷访问

装卸车质量管理VIP免费

装卸车质量管理_第1页
1/6
装卸车质量管理_第2页
2/6
装卸车质量管理_第3页
3/6
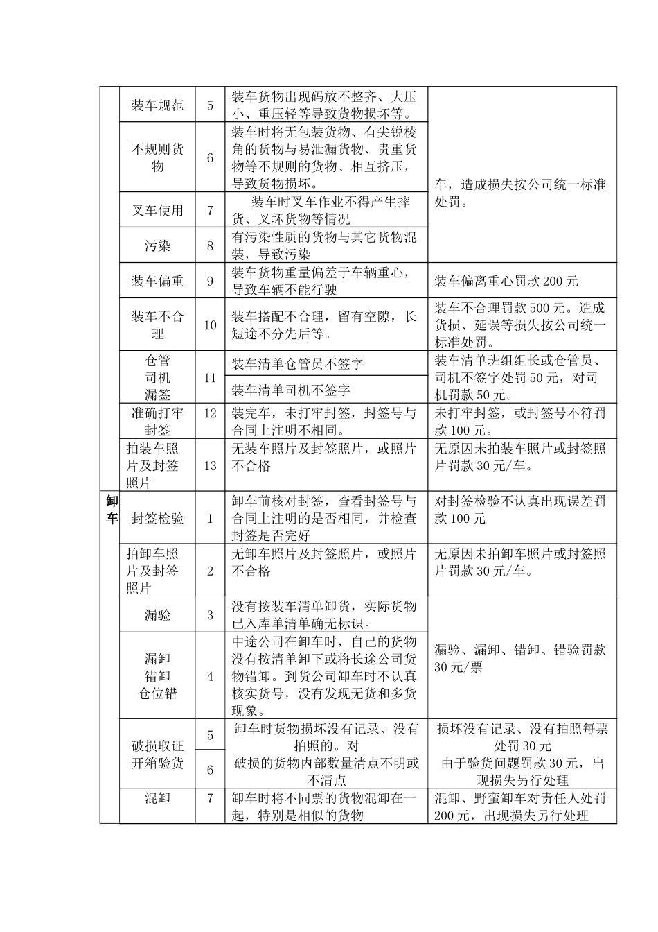
各分公司:为进一步的完善装卸车质量考核标准,使考核更为合理性,结合公司实际情况,总公司对08年1-8月份数据进行分析,研究新的考核标准及考核办法:一、考核依据的标准分为发生率、查找率1、发生率:小于等于8‰2008年全公司1-8月份共计发生少货无货91478票,发到货11272246票,少货无货发生率为8.115‰发生率低于(8.115‰)=发生装卸车少货无货数票÷发(车+到)货总票数×1000‰2、查找率:等于100%查找率(100%)=(发+到)装卸车少货无货已查找到数票÷(发+到)货发生少货无货票数×100%二、考核办法:1、少货无货发生率纳入经营管理指标考核,每升高1‰,扣除效益的1%;2、发生率后十名公司给予罚款200元,连续三个月发生率后十名缓发当月效益工资。3、查找率达到100%,每降低1%扣奖金的1%;4、对于查找不到丢失货物按公司《货损货丢认定责任管理规定》标准执行。三、关于装卸车差错处罚标准:装卸作业质量问题处罚标准表注意问题序号问题说明奖罚标准装车漏记漏装错装错记1出现货已装车,但装车清单上没有装车记录漏记、漏装、错装处罚30元/票以上造成损失按赔偿追究责任人实赔责任装车抄错货号清单上注明货号,但实际货物没能装车货物装错车,与到货公司线路不符(包括转办事处的货物)拆票运输2装一票货,拆分运输对拆票运输的罚款100元/票野蛮装车3装车时摔货、扔货、踩货等野蛮装车、装车倒置、装车不规范、混装不规则、叉车造成货物损坏、污染罚款100元/货物倒置4装车时,不按照货物包装上的标实,导致物货倒放、倒置车,造成损失按公司统一标准处罚。装车规范5装车货物出现码放不整齐、大压小、重压轻等导致货物损坏等。不规则货物6装车时将无包装货物、有尖锐棱角的货物与易泄漏货物、贵重货物等不规则的货物、相互挤压,导致货物损坏。叉车使用7装车时叉车作业不得产生摔货、叉坏货物等情况污染8有污染性质的货物与其它货物混装,导致污染装车偏重9装车货物重量偏差于车辆重心,导致车辆不能行驶装车偏离重心罚款200元装车不合理10装车搭配不合理,留有空隙,长短途不分先后等。装车不合理罚款500元。造成货损、延误等损失按公司统一标准处罚。仓管司机漏签11装车清单仓管员不签字装车清单班组组长或仓管员、司机不签字处罚50元,对司机罚款50元。装车清单司机不签字准确打牢封签12装完车,未打牢封签,封签号与合同上注明不相同。未打牢封签,或封签号不符罚款100元。拍装车照片及封签照片13无装车照片及封签照片,或照片不合格无原因未拍装车照片或封签照片罚款30元/车。卸车封签检验1卸车前核对封签,查看封签号与合同上注明的是否相同,并检查封签是否完好对封签检验不认真出现误差罚款100元拍卸车照片及封签照片2无卸车照片及封签照片,或照片不合格无原因未拍卸车照片或封签照片罚款30元/车。漏验3没有按装车清单卸货,实际货物已入库单清单确无标识。漏验、漏卸、错卸、错验罚款30元/票漏卸错卸仓位错4中途公司在卸车时,自己的货物没有按清单卸下或将长途公司货物错卸。到货公司卸车时不认真核实货号,没有发现无货和多货现象。破损取证开箱验货5卸车时货物损坏没有记录、没有拍照的。对破损的货物内部数量清点不明或不清点损坏没有记录、没有拍照每票处罚30元由于验货问题罚款30元,出现损失另行处理6混卸7卸车时将不同票的货物混卸在一起,特别是相似的货物混卸、野蛮卸车对责任人处罚200元,出现损失另行处理野蛮卸车8摔货、扔货、踩货、踹货等卸车清单9卸车清单仓管员不签字,货物验收单上仓管员不签字或司机不签字确认卸车清单及验收单无签字或填写不明对责任人罚款50元,出现损失另行处理验收单10卸车后对有问题的货物在货物验收单上填写不明货物分类摆放、留有通道11卸车时货物摆放大压少、重压轻、货物摆放倒置等等现象,导致货物损坏卸车时将有污染性质的货物与易污染的货物相邻摆放,相似的货物相邻摆放卸车货物乱堆、乱放导致库房通道不畅分类摆放、叉车使用及通道的留用操作不合理发现一次对处罚50元,出现损失另行处理叉车使用12卸车时叉车作业产生摔货、叉坏货物等货号不符13货号与装车清单不符要做好待处理台帐登记,将货物放置到...

1、当您付费下载文档后,您只拥有了使用权限,并不意味着购买了版权,文档只能用于自身使用,不得用于其他商业用途(如 [转卖]进行直接盈利或[编辑后售卖]进行间接盈利)。
2、本站所有内容均由合作方或网友上传,本站不对文档的完整性、权威性及其观点立场正确性做任何保证或承诺!文档内容仅供研究参考,付费前请自行鉴别。
3、如文档内容存在违规,或者侵犯商业秘密、侵犯著作权等,请点击“违规举报”。

碎片内容

装卸车质量管理

确认删除?
VIP
微信客服
  • 扫码咨询
会员Q群
  • 会员专属群点击这里加入QQ群
客服邮箱
回到顶部