电脑桌面
添加小米粒文库到电脑桌面
安装后可以在桌面快捷访问

仓库资源优化方案VIP免费

仓库资源优化方案_第1页
1/3
仓库资源优化方案_第2页
2/3
仓库资源优化方案_第3页
3/3
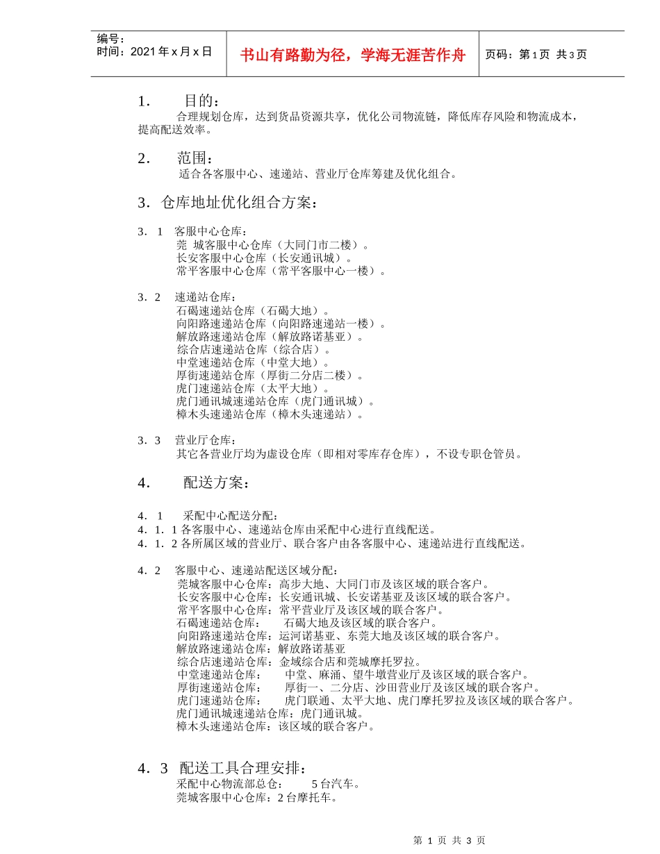
第1页共3页编号:时间:2021年x月x日书山有路勤为径,学海无涯苦作舟页码:第1页共3页1.目的:合理规划仓库,达到货品资源共享,优化公司物流链,降低库存风险和物流成本,提高配送效率。2.范围:适合各客服中心、速递站、营业厅仓库筹建及优化组合。3.仓库地址优化组合方案:3.1客服中心仓库:莞城客服中心仓库(大同门市二楼)。长安客服中心仓库(长安通讯城)。常平客服中心仓库(常平客服中心一楼)。3.2速递站仓库:石碣速递站仓库(石碣大地)。向阳路速递站仓库(向阳路速递站一楼)。解放路速递站仓库(解放路诺基亚)。综合店速递站仓库(综合店)。中堂速递站仓库(中堂大地)。厚街速递站仓库(厚街二分店二楼)。虎门速递站仓库(太平大地)。虎门通讯城速递站仓库(虎门通讯城)。樟木头速递站仓库(樟木头速递站)。3.3营业厅仓库:其它各营业厅均为虚设仓库(即相对零库存仓库),不设专职仓管员。4.配送方案:4.1采配中心配送分配:4.1.1各客服中心、速递站仓库由采配中心进行直线配送。4.1.2各所属区域的营业厅、联合客户由各客服中心、速递站进行直线配送。4.2客服中心、速递站配送区域分配:莞城客服中心仓库:高步大地、大同门市及该区域的联合客户。长安客服中心仓库:长安通讯城、长安诺基亚及该区域的联合客户。常平客服中心仓库:常平营业厅及该区域的联合客户。石碣速递站仓库:石碣大地及该区域的联合客户。向阳路速递站仓库:运河诺基亚、东莞大地及该区域的联合客户。解放路速递站仓库:解放路诺基亚综合店速递站仓库:金域综合店和莞城摩托罗拉。中堂速递站仓库:中堂、麻涌、望牛墩营业厅及该区域的联合客户。厚街速递站仓库:厚街一、二分店、沙田营业厅及该区域的联合客户。虎门速递站仓库:虎门联通、太平大地、虎门摩托罗拉及该区域的联合客户。虎门通讯城速递站仓库:虎门通讯城。樟木头速递站仓库:该区域的联合客户。4.3配送工具合理安排:采配中心物流部总仓:5台汽车。莞城客服中心仓库:2台摩托车。第2页共3页第1页共3页编号:时间:2021年x月x日书山有路勤为径,学海无涯苦作舟页码:第2页共3页长安客服中心仓库:1台小汽车、1台摩托车。常平客服中心仓库:1台小汽车、2台摩托车。石碣速递站仓库:2台摩托车。向阳路速递站仓库:2台摩托车。解放路速递站仓库:不需要。综合店速递站仓库:不需要。中堂速递站仓库:2台摩托车。厚街速递站仓库:2台摩托车。虎门速递站仓库:1台摩托车。虎门通讯城速递站仓库:不需要。樟木头速递站仓库:1台摩托车。5.速递站管理模式:5.1组织架构:5.2速递站组织岗位职责说明:5.2.1速递站站长主要负责速递站各岗位人员的考勤管理、区域销售业务工作和投诉处理工作(其它职责参照客户主任岗位职责),由客户主任担任,由区域经理直线管理,接受上级安排和调配。5.2.2商务制单员主要负责销售过程中单据制定,销售价格的掌控工作;收银员主要负责销售过程中的收款工作和赊账的跟进工作(其它职责参照收银员岗位职责);考虑到两个岗位的工作量不大,两个岗位可由收银员担当,由财务中心直线管理,接受上级安排和调配。区域经理速递站站长收银员仓管员送货员采配中心财务中心商务制单员维修员售后部第3页共3页第2页共3页编号:时间:2021年x月x日书山有路勤为径,学海无涯苦作舟页码:第3页共3页5.2.3送货员主要负责区域内(包括直营店、加盟店、联合店)销售和售后过程中物品的快速配送传递工作(其它职责参照司机岗位职责),日常的配送调度由仓管员负责安排,由采配中心进行直线管理。5.2.4仓管员主要岗位职责:5.2.4.1按照仓库规定流程,进行货物的接收、发放、贮存等工作,按照6S标准,做好仓库保管工作,确保仓库货物的储存安全;5.2.4.2根据仓库储存定额标准,制定合理补货需求计划,及时交主管审核,并知会制单员;5.2.4.3登记出入库明细账目,进行仓储位的筹划和摆放,定期盘点仓库货物,确保仓库实物与账卡的数量一致;5.2.4.4按照计划员的配送调拔计划,进行搬运、装卸、包装、贴标、入条形码等理货工作;5.2.4.5处理电脑数据(K3系统和维修系统),及...

1、当您付费下载文档后,您只拥有了使用权限,并不意味着购买了版权,文档只能用于自身使用,不得用于其他商业用途(如 [转卖]进行直接盈利或[编辑后售卖]进行间接盈利)。
2、本站所有内容均由合作方或网友上传,本站不对文档的完整性、权威性及其观点立场正确性做任何保证或承诺!文档内容仅供研究参考,付费前请自行鉴别。
3、如文档内容存在违规,或者侵犯商业秘密、侵犯著作权等,请点击“违规举报”。

碎片内容

仓库资源优化方案

确认删除?
VIP
微信客服
  • 扫码咨询
会员Q群
  • 会员专属群点击这里加入QQ群
客服邮箱
回到顶部