电脑桌面
添加小米粒文库到电脑桌面
安装后可以在桌面快捷访问

模板支架体系的简易结构计算方法介绍VIP免费

模板支架体系的简易结构计算方法介绍_第1页
1/8
模板支架体系的简易结构计算方法介绍_第2页
2/8
模板支架体系的简易结构计算方法介绍_第3页
3/8
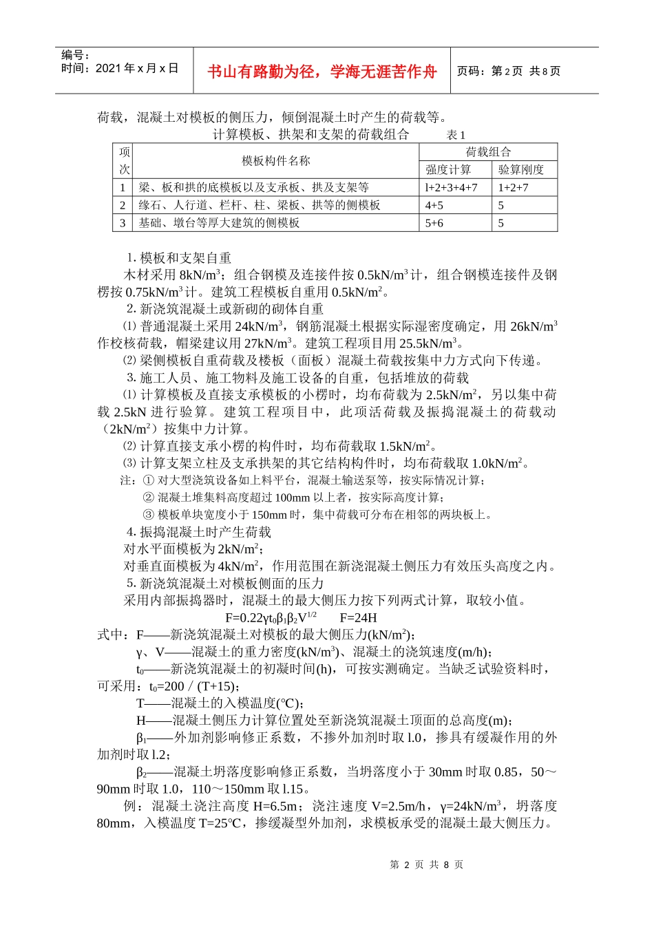
第1页共8页编号:时间:2021年x月x日书山有路勤为径,学海无涯苦作舟页码:第1页共8页模板支架体系的简易结构计算方法(1)摘要:本文介绍模扳支架的简易计算方法。一、模板支架体系的构成支架杆件的作用可概括为传递高程和传递荷载,模板支架体系主要构件有:模板,包括底模板和侧模板,分别承受新浇钢筋混凝土和施工荷载所产生的垂直压力与侧压力。小楞(次龙骨),包括梁底枋、侧模板内楞,直接承受模板传递来的荷载,一般采用方木。大楞(主龙骨),包括托梁、侧模板外楞,用方木、型钢、钢管、组合桁架等,承受小楞传递来的荷载。通道(过道)支承梁,用型钢、钢桁架或钢板桩等承受通道上部的荷载。立杆和支架立柱,有门式钢管脚手架、钢管、型钢、贝雷架或钢质组合柱等多种形式,承受大楞或支承梁传递来的荷载。水平杆,包括扫地杆、立杆(立柱)及大楞之间的纵横向水平连接杆件,用以增加杆件在水平面上的刚度和稳定性。剪刀撑与抛撑,立杆(立柱)交叉连接杆件,包括竖向(纵横向)剪刀撑、水平剪刀撑、抛撑,用以增加支架系统的刚度和整体稳定性。基础,原路面、混凝土基础、稳定层、支垫型钢或垫板等各类基础,直接承受支架立柱、立杆传递来的荷载。地基,支承基础的原状地面。附件(配件),包括连接件、扣件、底座、托座、调节螺栓、连墙件等。二、荷载计算模板和支架的荷载P可采用下式计算,并按表1进行荷载组合。建筑工程P=1.2NG+1.4NQ式中:NG——恒载,包括模板、支架、新浇混凝土自重和钢筋自重;NQ——活载,包括施工人员、物料及设备的自重,振捣混凝土时产生的第2页共8页第1页共8页编号:时间:2021年x月x日书山有路勤为径,学海无涯苦作舟页码:第2页共8页荷载,混凝土对模板的侧压力,倾倒混凝土时产生的荷载等。计算模板、拱架和支架的荷载组合表1项次模板构件名称荷载组合强度计算验算刚度1梁、板和拱的底模板以及支承板、拱及支架等l+2+3+4+71+2+72缘石、人行道、栏杆、柱、梁板、拱等的侧模板4+553基础、墩台等厚大建筑的侧模板5+65⒈模板和支架自重木材采用8kN/m3;组合钢模及连接件按0.5kN/m3计,组合钢模连接件及钢楞按0.75kN/m3计。建筑工程模板自重用0.5kN/m2。⒉新浇筑混凝土或新砌的砌体自重⑴普通混凝土采用24kN/m3,钢筋混凝土根据实际湿密度确定,用26kN/m3作校核荷载,帽梁建议用27kN/m3。建筑工程项目用25.5kN/m3。⑵梁侧模板自重荷载及楼板(面板)混凝土荷载按集中力方式向下传递。⒊施工人员、施工物料及施工设备的自重,包括堆放的荷载⑴计算模板及直接支承模板的小楞时,均布荷载为2.5kN/m2,另以集中荷载2.5kN进行验算。建筑工程项目中,此项活荷载及振捣混凝土的荷载动(2kN/m2)按集中力计算。⑵计算直接支承小楞的构件时,均布荷载取1.5kN/m2。⑶计算支架立柱及支承拱架的其它结构构件时,均布荷载取1.0kN/m2。注:①对大型浇筑设备如上料平台,混凝土输送泵等,按实际情况计算;②混凝土堆集料高度超过100mm以上者,按实际高度计算;③模板单块宽度小于150mm时,集中荷载可分布在相邻的两块板上。⒋振捣混凝土时产生荷载对水平面模板为2kN/m2;对垂直面模板为4kN/m2,作用范围在新浇混凝土侧压力有效压头高度之内。⒌新浇筑混凝土对模板侧面的压力采用内部振捣器时,混凝土的最大侧压力按下列两式计算,取较小值。F=0.22γt0β1β2V1/2F=24H式中:F——新浇筑混凝土对模板的最大侧压力(kN/m2);γ、V——混凝土的重力密度(kN/m3)、混凝土的浇筑速度(m/h);t0——新浇筑混凝土的初凝时间(h),可按实测确定。当缺乏试验资料时,可采用:t0=200/(T+15);T——混凝土的入模温度()℃;H——混凝土侧压力计算位置处至新浇筑混凝土顶面的总高度(m);β1——外加剂影响修正系数,不掺外加剂时取l.0,掺具有缓凝作用的外加剂时取l.2;β2——混凝土坍落度影响修正系数,当坍落度小于30mm时取0.85,50~90mm时取1.0,110~150mm取l.15。例:混凝土浇注高度H=6.5m;浇注速度V=2.5m/h,γ=24kN/m3,坍落度80mm,入模温度T=25℃,掺缓凝型外加剂,求模板承受的混凝土最大侧压力。第3页共8页第2页共8页编号:时间:2021年x月x日书山有路勤为径,...

1、当您付费下载文档后,您只拥有了使用权限,并不意味着购买了版权,文档只能用于自身使用,不得用于其他商业用途(如 [转卖]进行直接盈利或[编辑后售卖]进行间接盈利)。
2、本站所有内容均由合作方或网友上传,本站不对文档的完整性、权威性及其观点立场正确性做任何保证或承诺!文档内容仅供研究参考,付费前请自行鉴别。
3、如文档内容存在违规,或者侵犯商业秘密、侵犯著作权等,请点击“违规举报”。

碎片内容

模板支架体系的简易结构计算方法介绍

您可能关注的文档

中小学教育精品资料+ 关注
实名认证
内容提供者

中小学教育资料,优质文档创作者

确认删除?
VIP
微信客服
  • 扫码咨询
会员Q群
  • 会员专属群点击这里加入QQ群
客服邮箱
回到顶部