电脑桌面
添加小米粒文库到电脑桌面
安装后可以在桌面快捷访问

硫酸生产工艺培训资料VIP专享VIP免费

硫酸生产工艺培训资料_第1页
1/50
硫酸生产工艺培训资料_第2页
2/50
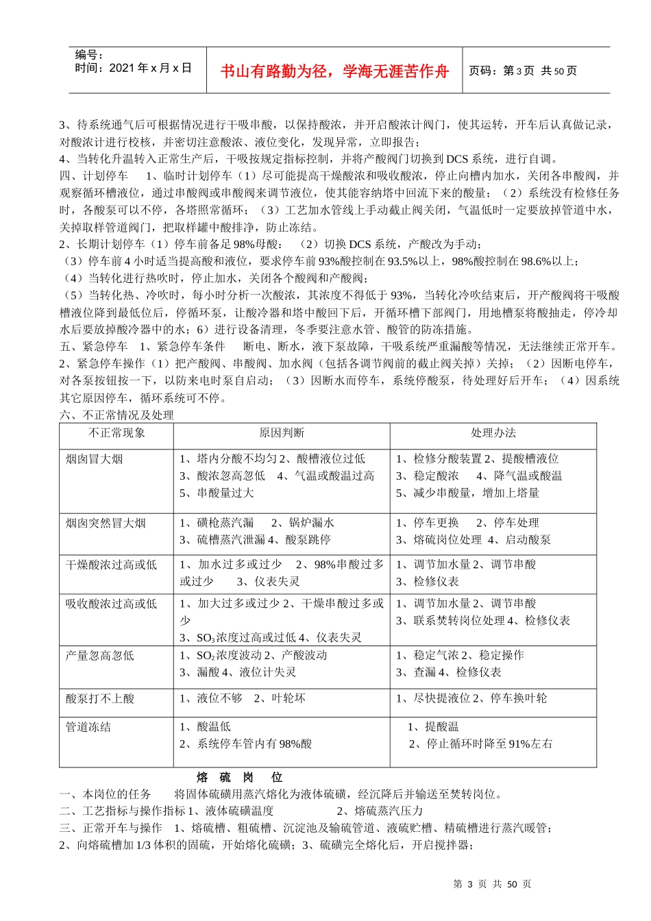
硫酸生产工艺培训资料_第3页
3/50
第1页共50页编号:时间:2021年x月x日书山有路勤为径,学海无涯苦作舟页码:第1页共50页第一章、本部工艺技术规程概述1、概述本部复合肥厂有20万吨/年S-NPK复合肥装置与15万吨转鼓氨化复合肥装置,由南化设计,配套装置由四部分组成。1.1磷酸装置设计能力生产五氧化二磷(100%)7万吨/年,包括磷矿湿磨、萃取及过滤。1.2氯化钾转化装置设计能力40万吨硫酸氢钾溶液,装置包括氯化钾转化、氯化氢吸收。1.3S-NPK复合肥装置包括料浆中和,复肥的造粒、尾气洗涤。1.4氨化复合肥装置包括料浆中和,复肥的造粒、干燥、尾气洗涤。2.产品的性能及用途S-NPK复合肥是一种新型、多元素、无氯高效复合肥。不但含有植物所需的氮、磷、钾三大元素,还含有硫、铝、镁等其它元素,其组成稳定,物理性质优良。S-NPK复合肥可直接施用于大棕作物,特别适用于水果、蔬菜、烟草、茶叶等忌氯作物。3、生产原理3.1磷酸的制备硫酸分解磷矿浆得到磷酸溶液与二水硫酸钙晶体,同时逸出氟化氢气体经洗涤处理后排空,反应料浆经过滤分离出二水硫酸钙晶体(磷石膏),得到磷酸溶液。Ca5F(PO4)3+5H2SO4+H2O=3H3PO4+5CaSO4·2H2O+HF↑3.2氯化钾的转化及混酸配制氯化钾与浓硫酸在一定温度下进行置换反应,得到硫酸氢钾溶液及氯化氢气体。硫酸氢钾与磷酸溶液按比例配制就得混酸。KCl+H2SO4=KHSO4+HCl3.3料浆的中和混酸与气氨的中和过程中,随着PH值的提高,不断形成结构稳定的硫基氮磷钾复合肥。4.流程简述4.1球磨外购磷矿石,分组存放,按一定比例配矿石送至破碎机。两级破碎后,经皮带送至球磨机内进行研磨,得到细度-100目大于85%,含水量约27%-32%的磷矿浆。4.2萃取经计量的硫酸和矿浆进入萃取槽,来自滤洗液中间槽的淡磷酸亦加入萃取槽。硫酸和磷矿反应生成磷酸和二水硫酸钙结晶;萃取料浆由1号反应槽溢流到2号反应槽,由料浆泵送运至过滤机;萃取槽产生的水蒸汽及含氟气体去氟吸收岗位。4.3过滤磷酸料浆由泵送至盘式过滤机的加料区,随盘式过滤机的运转,完成过滤、一洗、二洗等过程。滤液及洗水经气液分离器分离后送入滤洗液中间槽,成品酸送至磷酸沉清池沉清后送到磷酸贮槽,洗液槽中的淡酸返回反应槽,滤饼则经过渣斗,由皮带输送到临时堆场。4.4转化外购氯化钾经斗提机送至氯化钾贮斗,经给料螺旋计量后送至转化反应槽与经计量后的浓硫酸进行反应。生成硫酸氢钾至混酸槽与磷酸配成混酸。氯化氢气体则由抽风机抽出后进入降膜吸收器,经三次吸收后排空。4.5中和转化装置送来的混酸与从氨站送来的气氨在管式反应器内进行中和。中和料浆进入料浆反应槽后,溢流至料浆缓冲槽,在反应槽内因吸热而产生大量水蒸汽被风机抽走,经排气筒排放。4.6造粒料浆缓冲槽内的中和料浆,经喷浆泵送入造粒机的喷枪内,并由压缩空气使之雾化,雾化料浆从水平方向喷出。随着干燥机的转动,筒内抄板将物料扬起来,形成料幕,料浆喷在料幕上,形成颗粒。来自热风炉的热空气与第2页共50页第1页共50页编号:时间:2021年x月x日书山有路勤为径,学海无涯苦作舟页码:第2页共50页颗粒并流,通过干燥机进行热交换。经干燥造粒后,物料从造粒机尾部流出,尾气则被尾气风机抽出,经文丘里洗涤塔、湍球塔净化后,由排气筒排入大气。4.7成品从造粒机流出的物料经斗提机送至筛分岗位进行筛分,小于2.00mm的细颗粒进入返料螺旋;大于4.75mm颗粒经链式破碎机、笼式破碎机破碎后也进入返料螺旋作为返料。颗粒在2.00---4.75mm的合格物料经冷却机,皮带输送至成品贮斗进行包装得到合格产品。5、原料规格5.1原料名称:磷矿石P2O5≥27.5%MgO≤2.0%Fe2O3+Al2O3≤2.0%CaO≤48%酸不溶物≤18.0%5.2液氨NH3≥99.8%残留物≤0.2%5.3氯化钾K2O≥60%水分≤6.0%5.4煤Q≥6000千卡/千克水分≤6.0%5.5尿素N≥46.0%6、产品规格总养份≥45%Cl≤3.0%水分≤2.0%N.P.K14-16-15N.P.K15-15-15且单养分测定值与标明值偏差绝对值不得大于1.5%,水溶性磷占总有效磷百分率≥70%7、主要工艺指标7.1球磨1.矿细度-100目≥85%2.矿浆水分27—32%7.2萃取1.反应温度80—902.SO℃3浓度0.020—0.045g/ml3.液固比1.8—2.5:14.磷酸密度1.20—1.26g/cm35.磷酸P2O519—23%6....

1、当您付费下载文档后,您只拥有了使用权限,并不意味着购买了版权,文档只能用于自身使用,不得用于其他商业用途(如 [转卖]进行直接盈利或[编辑后售卖]进行间接盈利)。
2、本站所有内容均由合作方或网友上传,本站不对文档的完整性、权威性及其观点立场正确性做任何保证或承诺!文档内容仅供研究参考,付费前请自行鉴别。
3、如文档内容存在违规,或者侵犯商业秘密、侵犯著作权等,请点击“违规举报”。

碎片内容

硫酸生产工艺培训资料

确认删除?
VIP
微信客服
  • 扫码咨询
会员Q群
  • 会员专属群点击这里加入QQ群
客服邮箱
回到顶部