电脑桌面
添加小米粒文库到电脑桌面
安装后可以在桌面快捷访问

原子灰的刮涂与打磨教案创新说课大赛教学设计VIP免费

原子灰的刮涂与打磨教案创新说课大赛教学设计_第1页
1/8
原子灰的刮涂与打磨教案创新说课大赛教学设计_第2页
2/8
原子灰的刮涂与打磨教案创新说课大赛教学设计_第3页
3/8
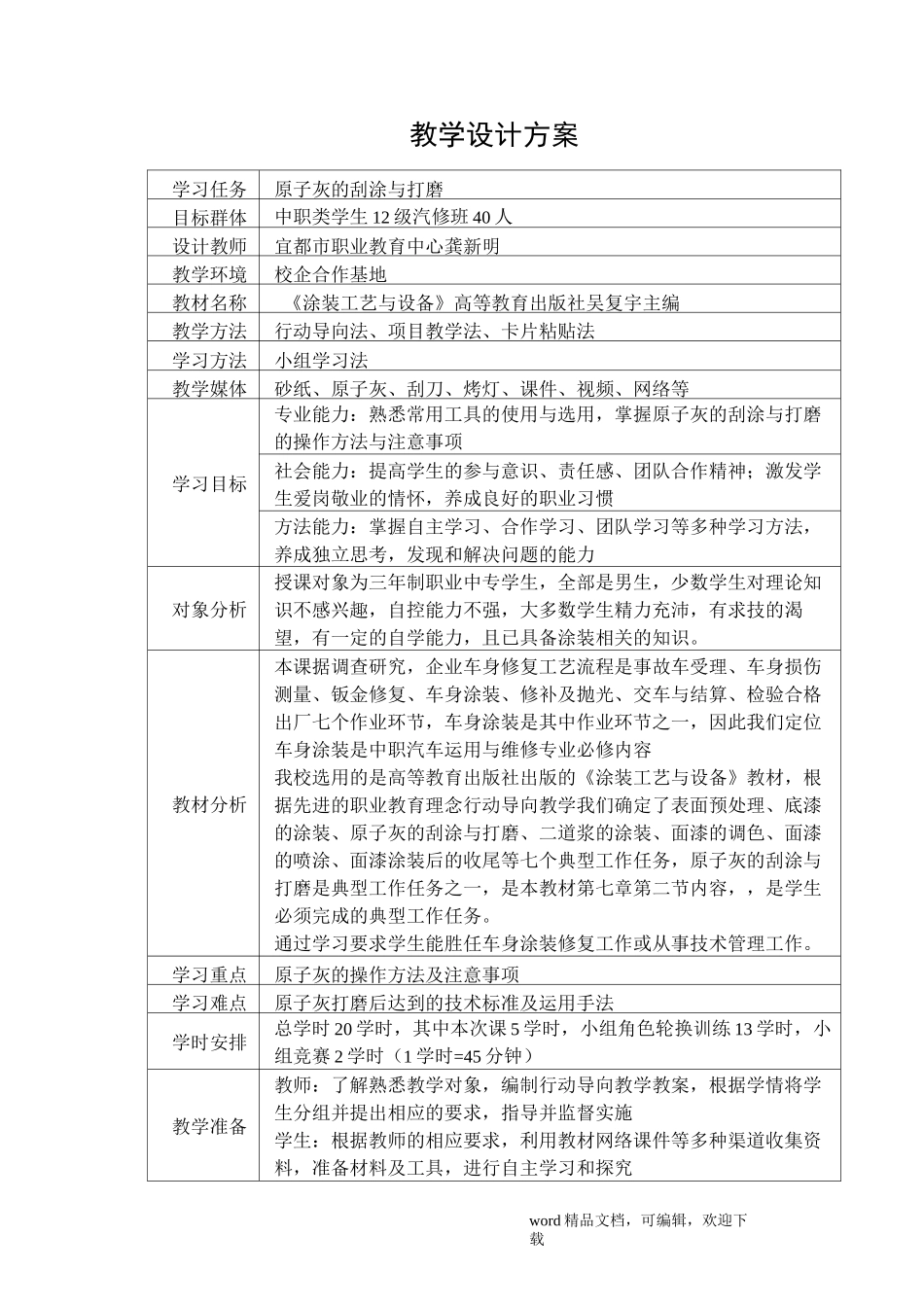
word精品文档,可编辑,欢迎下载教学设计方案学习任务原子灰的刮涂与打磨目标群体中职类学生12级汽修班40人设计教师宜都市职业教育中心龚新明教学环境校企合作基地教材名称《涂装工艺与设备》高等教育出版社吴复宇主编教学方法行动导向法、项目教学法、卡片粘贴法学习方法小组学习法教学媒体砂纸、原子灰、刮刀、烤灯、课件、视频、网络等学习目标专业能力:熟悉常用工具的使用与选用,掌握原子灰的刮涂与打磨的操作方法与注意事项社会能力:提高学生的参与意识、责任感、团队合作精神;激发学生爱岗敬业的情怀,养成良好的职业习惯方法能力:掌握自主学习、合作学习、团队学习等多种学习方法,养成独立思考,发现和解决问题的能力对象分析授课对象为三年制职业中专学生,全部是男生,少数学生对理论知识不感兴趣,自控能力不强,大多数学生精力充沛,有求技的渴望,有一定的自学能力,且已具备涂装相关的知识。教材分析本课据调查研究,企业车身修复工艺流程是事故车受理、车身损伤测量、钣金修复、车身涂装、修补及抛光、交车与结算、检验合格出厂七个作业环节,车身涂装是其中作业环节之一,因此我们定位车身涂装是中职汽车运用与维修专业必修内容我校选用的是高等教育出版社出版的《涂装工艺与设备》教材,根据先进的职业教育理念行动导向教学我们确定了表面预处理、底漆的涂装、原子灰的刮涂与打磨、二道浆的涂装、面漆的调色、面漆的喷涂、面漆涂装后的收尾等七个典型工作任务,原子灰的刮涂与打磨是典型工作任务之一,是本教材第七章第二节内容,,是学生必须完成的典型工作任务。通过学习要求学生能胜任车身涂装修复工作或从事技术管理工作。学习重点原子灰的操作方法及注意事项学习难点原子灰打磨后达到的技术标准及运用手法学时安排总学时20学时,其中本次课5学时,小组角色轮换训练13学时,小组竞赛2学时(1学时=45分钟)教学准备教师:了解熟悉教学对象,编制行动导向教学教案,根据学情将学生分组并提出相应的要求,指导并监督实施学生:根据教师的相应要求,利用教材网络课件等多种渠道收集资料,准备材料及工具,进行自主学习和探究word精品文档,可编辑,欢迎下载学习过程教学环节工作任务1、说明学习1、布置工作任务,你应达到以下目标:熟悉常用工具的使用情境与选用,掌握原子灰的刮涂与(2分钟)打磨的操作方法与注意事项,布置工作任下发工作任务书、技术标准考核单、工作任务综合评分表2、教师提出任务要求务行角色分配,推选出陈述员、(3分钟)自评员、互评员、信息员。5参观(30分钟)人一组,各角色各施其责(2)制作现场按6S管理要求(3)为制作的产品写操作流程和方法(4)组长将本组在制作过程中遇到的难题写在卡片上并粘贴(5)各小组完成制作后,策划本组学习成果展示方案,要求形式新颖,并能够与真实的工引导问题过程4、引导问题问题1、原子灰的混合比是多少?(2分钟)问题2、原子灰的刮涂注意事学生获取信项是什么?问题3、原子灰干燥怎么判断?问题4、原子灰打磨注意事项是什么?5、获取信息(1)、观看教师提供的课件和视频教师活动学生活动设计意图对各组长及成员提出相关的要求学生能够集中注意力听讲让学生学会倾听,正确领会老师下达的工作任务,培养同学们探究知识自觉性和主动性带队观看问题探究有目标媒体板书组织通过参观和观看视频,增加学生的感性认识,word精品文档,可编辑,欢迎下载息(38分钟)(2)、学生网上学习(3)、学习教材(4)、刚结束的参观学生自己动手动脑学习激发学生学习兴趣,2、学生制定计划(15分钟)学生分小组制定计划,将本组对学材中引导问题的答案、步骤、注意事项填与在卡片上,并在白板上粘贴,教师不做任何解答引导学生填卡片小组讨论填写卡片粘贴卡片根据构建主义知识观,让学生通过自主学习,小组学习,对学习信息进行主动的选择加工与处理,引导自身认知结构的重组,并为后续学习(团队学习和动手制作)留下伏笔3、学生做出决策(16分钟)教师和学生一起讨论此计划,让他们认识错误,并准备好再次计划,不是老师能否接受这个计划与学生一起探讨学生决定计划如何实施鼓励学生果断决策,增加自信心4...

1、当您付费下载文档后,您只拥有了使用权限,并不意味着购买了版权,文档只能用于自身使用,不得用于其他商业用途(如 [转卖]进行直接盈利或[编辑后售卖]进行间接盈利)。
2、本站所有内容均由合作方或网友上传,本站不对文档的完整性、权威性及其观点立场正确性做任何保证或承诺!文档内容仅供研究参考,付费前请自行鉴别。
3、如文档内容存在违规,或者侵犯商业秘密、侵犯著作权等,请点击“违规举报”。

碎片内容

原子灰的刮涂与打磨教案创新说课大赛教学设计

wxg+ 关注
实名认证
内容提供者

该用户很懒,什么也没介绍

相关文档

确认删除?
VIP
微信客服
  • 扫码咨询
会员Q群
  • 会员专属群点击这里加入QQ群
客服邮箱
回到顶部