电脑桌面
添加小米粒文库到电脑桌面
安装后可以在桌面快捷访问

旋转粘度计NDJ-8S使用标准操作规程VIP免费

旋转粘度计NDJ-8S使用标准操作规程_第1页
1/7
旋转粘度计NDJ-8S使用标准操作规程_第2页
2/7
旋转粘度计NDJ-8S使用标准操作规程_第3页
3/7
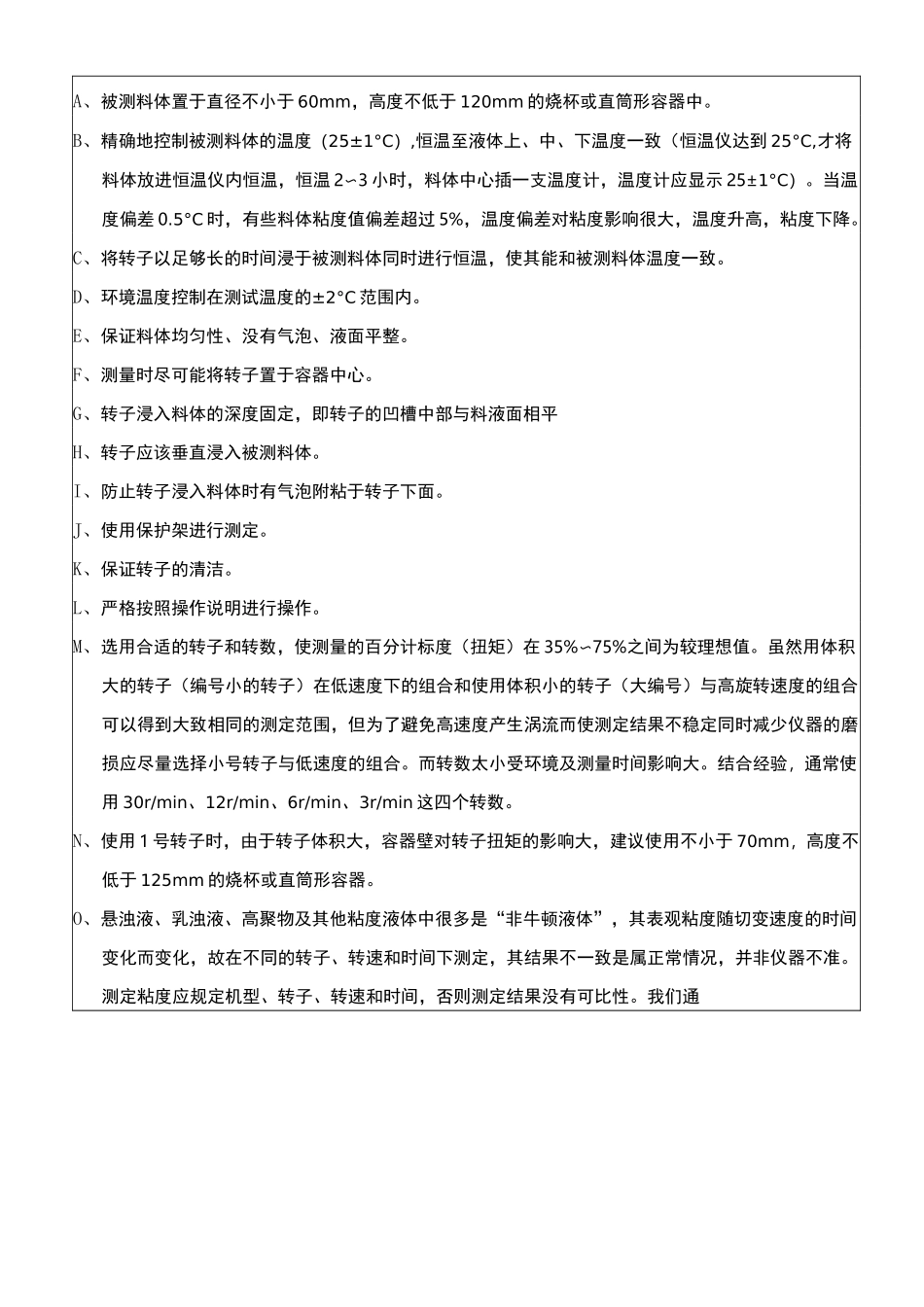
1.目的制定旋转粘度计NDJ-8S使用标准操作规程,使操作达到规范化、标准化,确保数据的准确性。2.范围本规程适用于维德(宁波)仪器有限公司NDJ-8S旋转粘度计的操作。本仪器具有测量灵敏度高,测定结果可靠,使用操作方便,是用来测量牛顿型液体的绝对粘度和非牛顿型液体的表观粘度的仪器。3内容3.1仪器的操作和使用3.1.1开机:开机前,将黄色保护盖帽取下,显示屏亮,但电机不工作,预热20min。3.1.2准备被测液体,将被测液体置于直径不小于60mm,高度不低于120mm的烧杯或直筒形容器中。3.1.3准确地控制被测液体的温度,恒温至25°C±1°C。3.1.4仔细调整仪器的水平,检查仪器的水准器气泡是否居中,保证仪器处于水平的工作状态。3.1.5参照量程表(表1),选择适配的转子旋入转子连接头(向右旋装上,向左旋卸下)。估算样品的粘度范围,根据合适的粘度范围选择相应的转子和转速,当估计不出被测液体的大致粘度时,应视为较高粘度,试用由小到大的转子(转子号由高到低)和由慢到快的转速。原则上高粘度的液体选用小转子(转子号高),慢转速,低粘度的液体选用大转子(转子号低),快转速。(表1)NDJ-8S量程表转子转速\603012631.50.60.30102050100/—110020050010002000400010000200002500100025005000100002000050000100000320004000100002000040000800002000004000004100002000050000100000200000400000100000020000003.1.6缓慢调节升降旋钮,调整转子在被测液体中的高度,直至转子的液体标志(凹槽中部)与液面相平。3.1.7参数设定及测定3.1.7.1打开仪器背面的电源开关,进入等待状态,仪器采用中英文显示。3.1.7.2按“▲”或“▼”键选择所需语言模式,按“OK/确定”键进入。光标停在“1#”处,按“A”或“V”键选择所需转子号,转子号为5种,即“1#、2#、3#、4#及0#”转子。3.1.7.3按“▲”或“▼”键可切换到转速位置。例如光标停在“60转/分”处,按“■”或“V”键可旋转所需的转速。NDJ-8S转速分为9档,分别为0.3转/分、0.6转/分、1.5转/分、3转/分、6转/分、12转/分、30转/分、60转/分及自动档。3.1.7.4当选择好转子和转速档位后,按“OK/确定”键,转子开始旋转,仪器开始进行测量,当右边竖条方块显示光标由下向上升至满刻度时,屏幕显示的粘度值即为测量值。测量时按“RESET/返回”键,仪器将会停止测量;如再按“OK/确定”键,仪器将按上次设定的转子号和转速进行测量。3.17.5每个试样应测量两次,测量结果取两次测量的算术平均值。两次测量结果之差小于或等于两次测量结果平均值的10%,否则测量第三次。3.1.7.6仪器具有超称报警功能,若测量值大于100%,测量值显示为over。为保证测量精度,测量时量程百分比读数应控制在20%—90%之间,能控制在35%〜75%之间为较理想值。3.1.7.7在任何状态下,按“RESET/返回”键,程序将从起状态开始运行,操作界面回到用户选择工作状态。3.1.7.8每次使用后应旋出转子,及时清洁转子和保护架,转子擦干净后放回倒转子架中。切忌用硬物刮、擦转子,以免破坏转子结构。不可把转子留在仪器上进行清洁。3.1.7.9当测不同样品时,应首先清洁(擦干净)转子和转子保护框架,防止由于被测液体相混淆而引起的测量误差。3.2注意事项3.2.1做到下列各点才能测得较精确的粘度:A、被测料体置于直径不小于60mm,高度不低于120mm的烧杯或直筒形容器中。B、精确地控制被测料体的温度(25±1°C),恒温至液体上、中、下温度一致(恒温仪达到25°C,才将料体放进恒温仪内恒温,恒温2〜3小时,料体中心插一支温度计,温度计应显示25±1°C)。当温度偏差0.5°C时,有些料体粘度值偏差超过5%,温度偏差对粘度影响很大,温度升高,粘度下降。C、将转子以足够长的时间浸于被测料体同时进行恒温,使其能和被测料体温度一致。D、环境温度控制在测试温度的±2°C范围内。E、保证料体均匀性、没有气泡、液面平整。F、测量时尽可能将转子置于容器中心。G、转子浸入料体的深度固定,即转子的凹槽中部与料液面相平H、转子应该垂直浸入被测料体。I、防止转子浸入料体时有气泡附粘于转子下面。J、使用保护架进行测定。K、保证转子的清洁。L、严格按照操作说明进行操...

1、当您付费下载文档后,您只拥有了使用权限,并不意味着购买了版权,文档只能用于自身使用,不得用于其他商业用途(如 [转卖]进行直接盈利或[编辑后售卖]进行间接盈利)。
2、本站所有内容均由合作方或网友上传,本站不对文档的完整性、权威性及其观点立场正确性做任何保证或承诺!文档内容仅供研究参考,付费前请自行鉴别。
3、如文档内容存在违规,或者侵犯商业秘密、侵犯著作权等,请点击“违规举报”。

碎片内容

旋转粘度计NDJ-8S使用标准操作规程

您可能关注的文档

确认删除?
VIP
微信客服
  • 扫码咨询
会员Q群
  • 会员专属群点击这里加入QQ群
客服邮箱
回到顶部