电脑桌面
添加小米粒文库到电脑桌面
安装后可以在桌面快捷访问

检验项目医学决定水平VIP免费

检验项目医学决定水平_第1页
1/6
检验项目医学决定水平_第2页
2/6
检验项目医学决定水平_第3页
3/6
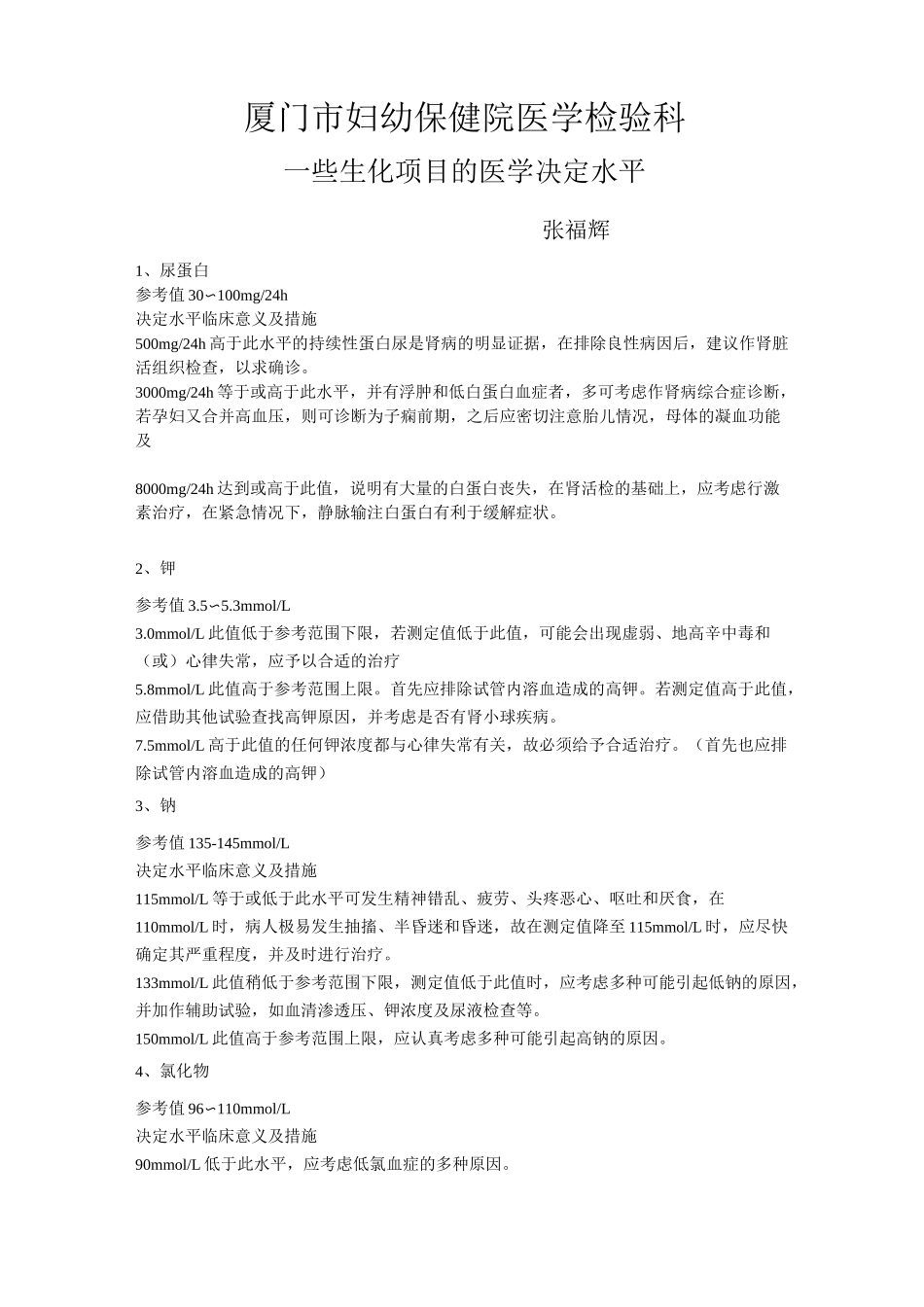
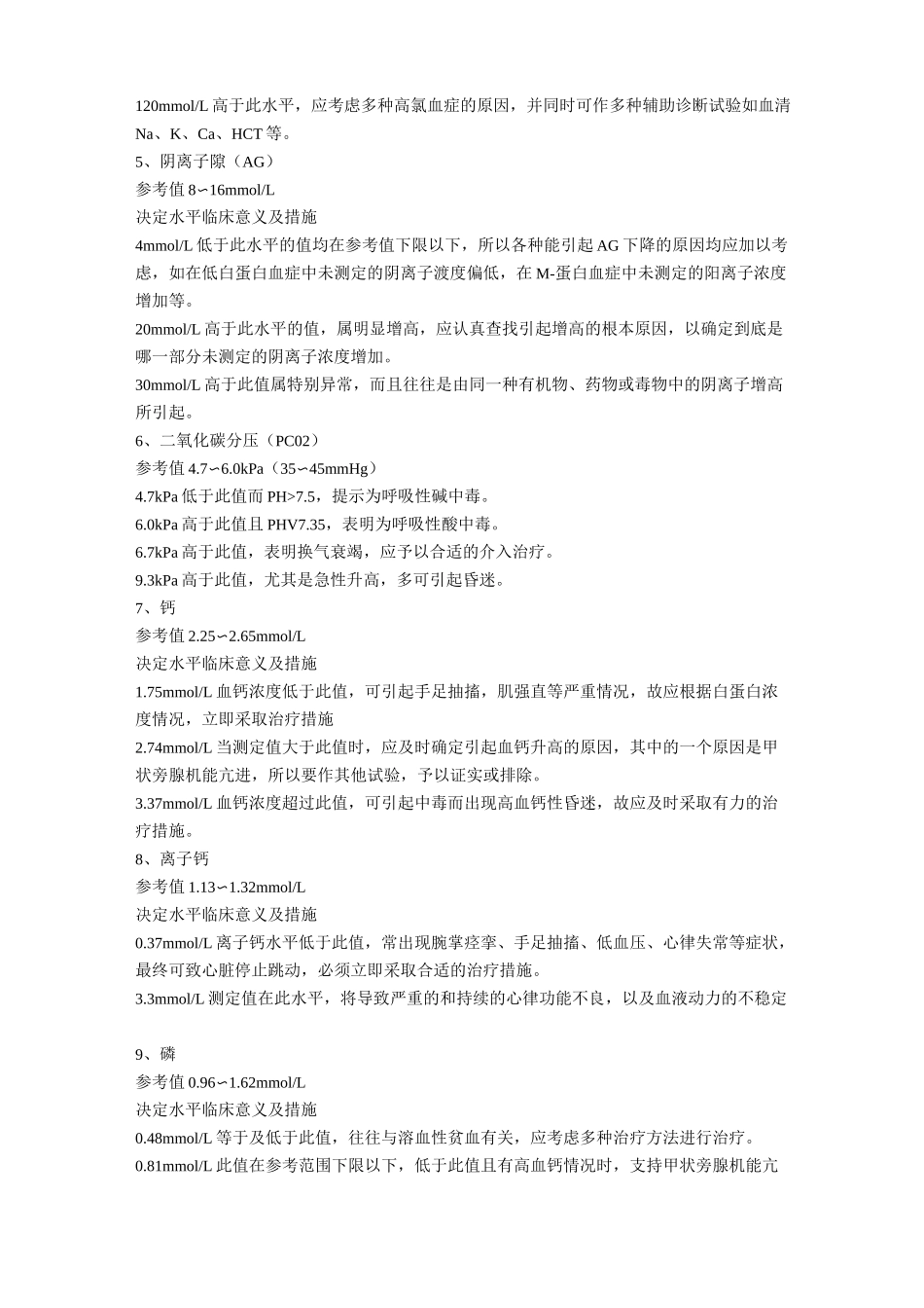
厦门市妇幼保健院医学检验科一些生化项目的医学决定水平张福辉1、尿蛋白参考值30〜100mg/24h决定水平临床意义及措施500mg/24h高于此水平的持续性蛋白尿是肾病的明显证据,在排除良性病因后,建议作肾脏活组织检查,以求确诊。3000mg/24h等于或高于此水平,并有浮肿和低白蛋白血症者,多可考虑作肾病综合症诊断,若孕妇又合并高血压,则可诊断为子痫前期,之后应密切注意胎儿情况,母体的凝血功能及8000mg/24h达到或高于此值,说明有大量的白蛋白丧失,在肾活检的基础上,应考虑行激素治疗,在紧急情况下,静脉输注白蛋白有利于缓解症状。2、钾参考值3.5〜5.3mmol/L3.0mmol/L此值低于参考范围下限,若测定值低于此值,可能会出现虚弱、地高辛中毒和(或)心律失常,应予以合适的治疗5.8mmol/L此值高于参考范围上限。首先应排除试管内溶血造成的高钾。若测定值高于此值,应借助其他试验查找高钾原因,并考虑是否有肾小球疾病。7.5mmol/L高于此值的任何钾浓度都与心律失常有关,故必须给予合适治疗。(首先也应排除试管内溶血造成的高钾)3、钠参考值135-145mmol/L决定水平临床意义及措施115mmol/L等于或低于此水平可发生精神错乱、疲劳、头疼恶心、呕吐和厌食,在110mmol/L时,病人极易发生抽搐、半昏迷和昏迷,故在测定值降至115mmol/L时,应尽快确定其严重程度,并及时进行治疗。133mmol/L此值稍低于参考范围下限,测定值低于此值时,应考虑多种可能引起低钠的原因,并加作辅助试验,如血清渗透压、钾浓度及尿液检查等。150mmol/L此值高于参考范围上限,应认真考虑多种可能引起高钠的原因。4、氯化物参考值96〜110mmol/L决定水平临床意义及措施90mmol/L低于此水平,应考虑低氯血症的多种原因。120mmol/L高于此水平,应考虑多种高氯血症的原因,并同时可作多种辅助诊断试验如血清Na、K、Ca、HCT等。5、阴离子隙(AG)参考值8〜16mmol/L决定水平临床意义及措施4mmol/L低于此水平的值均在参考值下限以下,所以各种能引起AG下降的原因均应加以考虑,如在低白蛋白血症中未测定的阴离子渡度偏低,在M-蛋白血症中未测定的阳离子浓度增加等。20mmol/L高于此水平的值,属明显增高,应认真查找引起增高的根本原因,以确定到底是哪一部分未测定的阴离子浓度增加。30mmol/L高于此值属特别异常,而且往往是由同一种有机物、药物或毒物中的阴离子增高所引起。6、二氧化碳分压(PC02)参考值4.7〜6.0kPa(35〜45mmHg)4.7kPa低于此值而PH>7.5,提示为呼吸性碱中毒。6.0kPa高于此值且PHV7.35,表明为呼吸性酸中毒。6.7kPa高于此值,表明换气衰竭,应予以合适的介入治疗。9.3kPa高于此值,尤其是急性升高,多可引起昏迷。7、钙参考值2.25〜2.65mmol/L决定水平临床意义及措施1.75mmol/L血钙浓度低于此值,可引起手足抽搐,肌强直等严重情况,故应根据白蛋白浓度情况,立即采取治疗措施2.74mmol/L当测定值大于此值时,应及时确定引起血钙升高的原因,其中的一个原因是甲状旁腺机能亢进,所以要作其他试验,予以证实或排除。3.37mmol/L血钙浓度超过此值,可引起中毒而出现高血钙性昏迷,故应及时采取有力的治疗措施。8、离子钙参考值1.13〜1.32mmol/L决定水平临床意义及措施0.37mmol/L离子钙水平低于此值,常出现腕掌痉挛、手足抽搐、低血压、心律失常等症状,最终可致心脏停止跳动,必须立即采取合适的治疗措施。3.3mmol/L测定值在此水平,将导致严重的和持续的心律功能不良,以及血液动力的不稳定9、磷参考值0.96〜1.62mmol/L决定水平临床意义及措施0.48mmol/L等于及低于此值,往往与溶血性贫血有关,应考虑多种治疗方法进行治疗。0.81mmol/L此值在参考范围下限以下,低于此值且有高血钙情况时,支持甲状旁腺机能亢进的诊断。1.62mmol/L此值为参考范围上限,高于此值应考虑无机磷可能升高的多种原因,尤其应考虑是否有肾功能不全。10、镁参考值0.6〜1.2mmol/L决定水平临床意义及措施0.60mmol/L等于或低于此水平时,常有虚弱、易怒、痉挛、震颤等症状,若有上述临床症状并伴有血清镁症降,则应给予适当的治疗。I.00mmol/L此值在参考范围以内,如果低镁被认为是临床症状的起因,则测定值高于此值时,应...

1、当您付费下载文档后,您只拥有了使用权限,并不意味着购买了版权,文档只能用于自身使用,不得用于其他商业用途(如 [转卖]进行直接盈利或[编辑后售卖]进行间接盈利)。
2、本站所有内容均由合作方或网友上传,本站不对文档的完整性、权威性及其观点立场正确性做任何保证或承诺!文档内容仅供研究参考,付费前请自行鉴别。
3、如文档内容存在违规,或者侵犯商业秘密、侵犯著作权等,请点击“违规举报”。

碎片内容

检验项目医学决定水平

您可能关注的文档

确认删除?
VIP
微信客服
  • 扫码咨询
会员Q群
  • 会员专属群点击这里加入QQ群
客服邮箱
回到顶部