电脑桌面
添加小米粒文库到电脑桌面
安装后可以在桌面快捷访问

应急预案编制方案VIP免费

应急预案编制方案_第1页
1/19
应急预案编制方案_第2页
2/19
应急预案编制方案_第3页
3/19
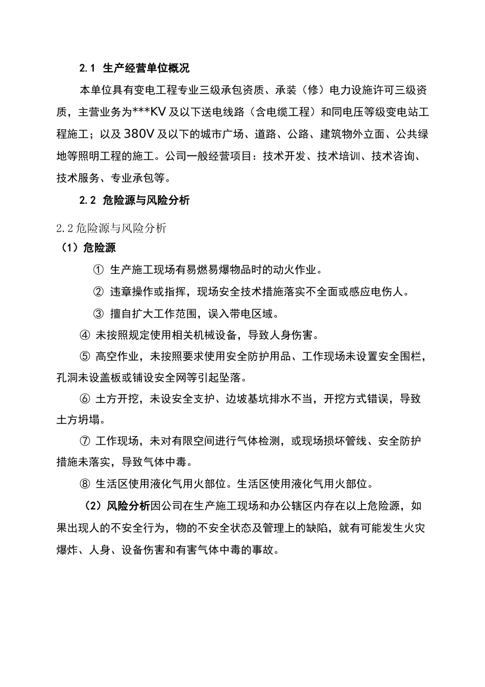
-1-应急预案编制方案1总则规范安全生产事故的应急管理和应急响应程序,及时有效地实施应急救援工作,最大程度地减少人员伤亡、财产损失,维护职工的生命安全,维持正常的安全生产秩序。1.2编制依据依据《职业病防治法》《消防法》《特种设备安全监察条例》《危险化学品安全管理条例》、《**市安全生产条例》和《生产经营单位安全生产事故应急预案编制导则》等法律法规及有关规定,制定本预案。1.3适用范围本预案适用于我单位发生安全生产事故救援工作。1.4应急预案体系根据本企业管理体系及行业特点,应急预案体系包括综合应急预案、专项应急预案和现场处置方案。(1)综合应急预案:规定本企业应急组织机构和职责、应急响应原则、应急管理程序等内容。(2)专项应急预案:主要是根据本企业生产加工特点,为应对几种安全事故类型。各专项事故预案详见5.3各项应急救援预案(3)现场处置方案:是针对具体的部位、设备设施、事件及灾害所制定的应急处置措施。1.5应急工作原则遵循快速反应,统一指挥,单位自救与专业应急救援相结合的原则。2生产经营单位的危险性分析2.1生产经营单位概况本单位具有变电工程专业三级承包资质、承装(修)电力设施许可三级资质,主营业务为***KV及以下送电线路(含电缆工程)和同电压等级变电站工程施工;以及380V及以下的城市广场、道路、公路、建筑物外立面、公共绿地等照明工程的施工。公司一般经营项目:技术开发、技术培训、技术咨询、技术服务、专业承包等。2.2危险源与风险分析2.2危险源与风险分析(1)危险源①生产施工现场有易燃易爆物品时的动火作业。②违章操作或指挥,现场安全技术措施落实不全面或感应电伤人。③擅自扩大工作范围,误入带电区域。④未按照规定使用相关机械设备,导致人身伤害。⑤高空作业,未按照要求使用安全防护用品、工作现场未设置安全围栏,孔洞未设盖板或铺设安全网等引起坠落。⑥土方开挖,未设安全支护、边坡基坑排水不当,开挖方式错误,导致土方坍塌。⑦工作现场,未对有限空间进行气体检测,或现场损坏管线、安全防护措施未落实,导致气体中毒。⑧生活区使用液化气用火部位。生活区使用液化气用火部位。(2)风险分析因公司在生产施工现场和办公辖区内存在以上危险源,如果出现人的不安全行为,物的不安全状态及管理上的缺陷,就有可能发生火灾爆炸、人身、设备伤害和有害气体中毒的事故。通讯救护组消防治安组人员疏散组医疗救护组安全保卫组抢险抢修组后勤保障组善后处理组危险源既存在于施工活动场所,也存在于可能影响到施工场所周围社区。其形成原因,包括施工前期的勘察设计不符合的结果和施工过程的各种不符合的活动、物质条件(人、物、环、管)。安全管理首先要求我们采用科学的和规范的方法对其进行识别,只有充分辨识危险源的存在,找出其原因,才能有效监控事故(危害)的发生。3、组织机构及职责3.1应急组织体系(1)事故应急救援工作在公司领导统一领导下,各有关职能科室分工合作,各司其职,密切配合,迅速、高效、有序开展。(2)成立事故应急总指挥部。总指挥由公司经理担任,如有特殊情况经理不能到位时,由生产副经理代任。副总指挥由生产副经理和设备科长担任。成员由生产科、安全科、设备科、材料科以及各部室负责人组成图一:安全生产事故应急救援组织结构图应急指挥部应急指挥办公室现场应急处置领导小组3.2指挥机构及职责(1)应急救援总指挥部职责①负责组织有关部门制定应急抢救预案。②负责统一部署应急、预案的实施工作,及紧急处理措施。③负责调用本厂范围内各类物资、设备、人员和占用场地。④负责组织人员和物资疏散工作。⑤负责配合上级部门进行事故调查处理工作。⑥负责做好稳定生产秩序和伤亡人员的善后及安抚工作。⑦负责组织预案的演练,及时对预案进行调整、修订和补充。(2)应急总指挥部办公室职责①应急指挥办公室是本企业应急指挥部的日常办事机构。负责平时的应急准备。负责报告、信息报送、组织联络各职能部门及协调。②负责与外界的渠道沟通、引导公众舆论。③联系地点及电话:办公室****(3)抢险、抢修组职责①由设备科牵头,各班组、科室配合组成。该组成员...

1、当您付费下载文档后,您只拥有了使用权限,并不意味着购买了版权,文档只能用于自身使用,不得用于其他商业用途(如 [转卖]进行直接盈利或[编辑后售卖]进行间接盈利)。
2、本站所有内容均由合作方或网友上传,本站不对文档的完整性、权威性及其观点立场正确性做任何保证或承诺!文档内容仅供研究参考,付费前请自行鉴别。
3、如文档内容存在违规,或者侵犯商业秘密、侵犯著作权等,请点击“违规举报”。

碎片内容

应急预案编制方案

wxg+ 关注
实名认证
内容提供者

该用户很懒,什么也没介绍

确认删除?
VIP
微信客服
  • 扫码咨询
会员Q群
  • 会员专属群点击这里加入QQ群
客服邮箱
回到顶部