电脑桌面
添加小米粒文库到电脑桌面
安装后可以在桌面快捷访问

建筑物内厕所设计规范 VIP免费

建筑物内厕所设计规范 _第1页
1/5
建筑物内厕所设计规范 _第2页
2/5
建筑物内厕所设计规范 _第3页
3/5
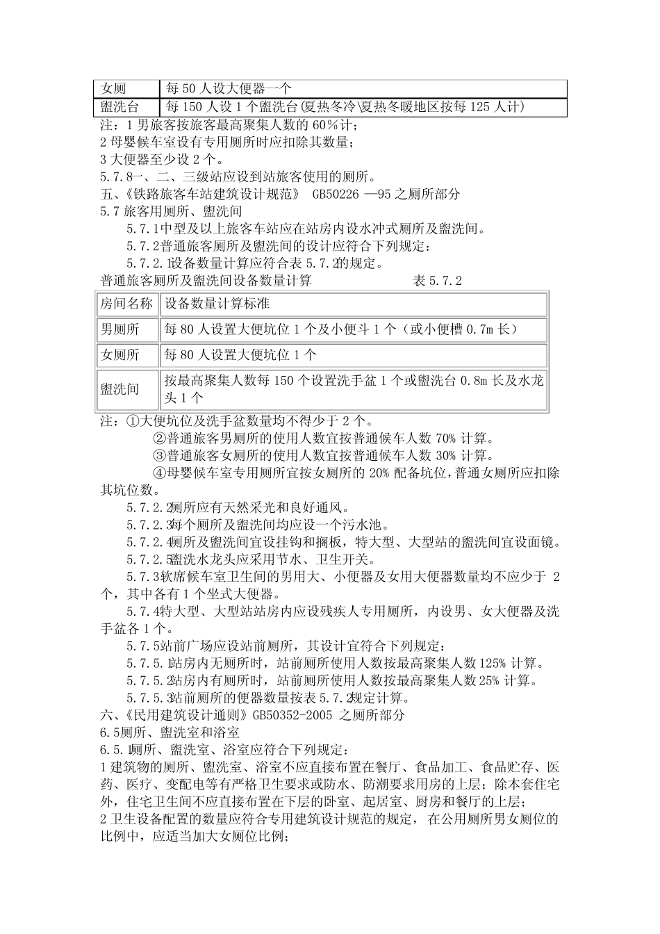
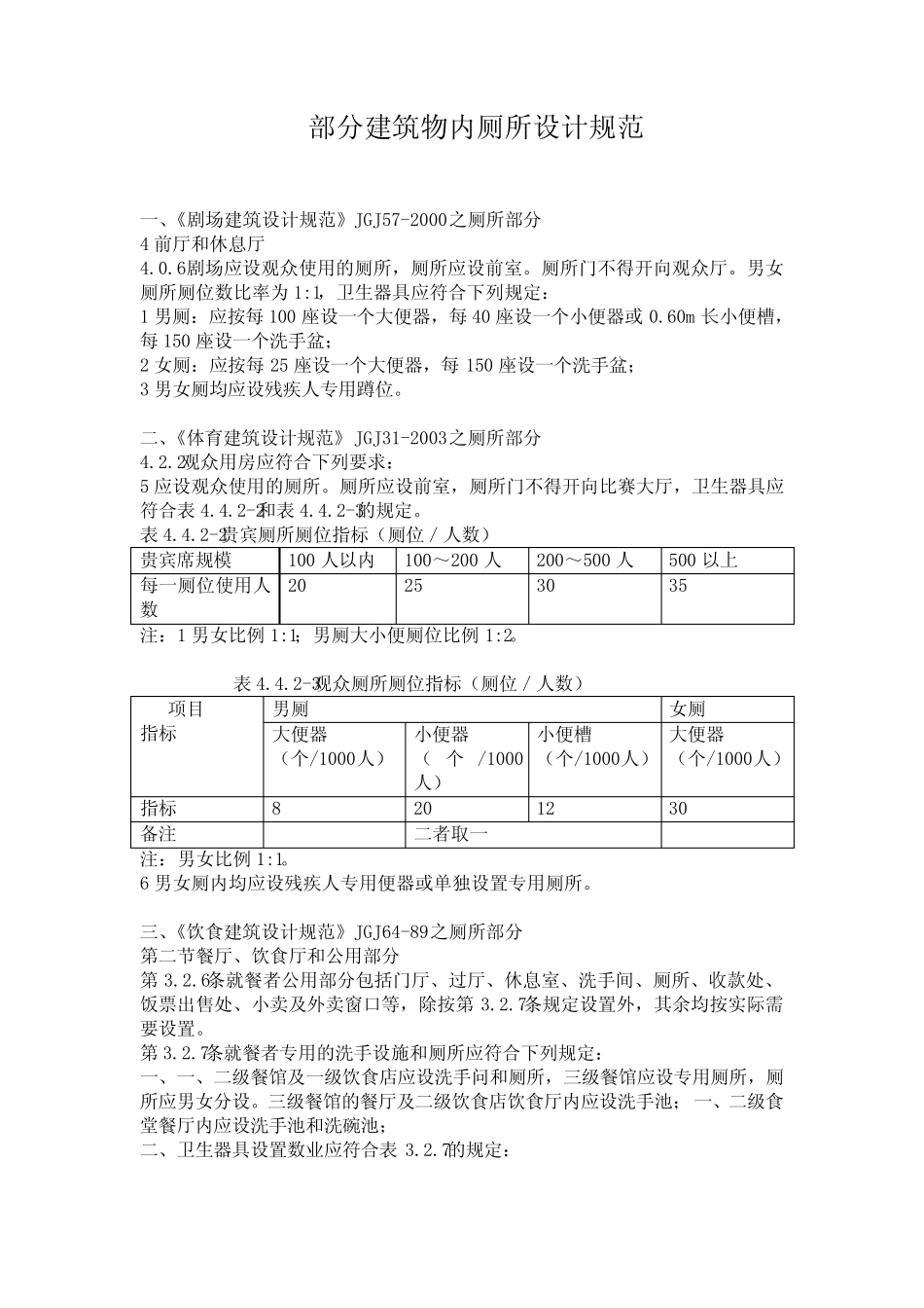
部分建筑物内厕所设计规范一、《剧场建筑设计规范》JGJ57-2000之厕所部分4前厅和休息厅4.0.6剧场应设观众使用的厕所,厕所应设前室。厕所门不得开向观众厅。男女厕所厕位数比率为1:1,卫生器具应符合下列规定:1男厕:应按每100座设一个大便器,每40座设一个小便器或0.60m长小便槽,每150座设一个洗手盆;2女厕:应按每25座设一个大便器,每150座设一个洗手盆;3男女厕均应设残疾人专用蹲位。二、《体育建筑设计规范》JGJ31-2003之厕所部分4.2.2观众用房应符合下列要求:5应设观众使用的厕所。厕所应设前室,厕所门不得开向比赛大厅,卫生器具应符合表4.4.2-2和表4.4.2-3的规定。表4.4.2-2贵宾厕所厕位指标(厕位/人数)注:1男女比例1:1;男厕大小便厕位比例1:2。表4.4.2-3观众厕所厕位指标(厕位/人数)项目指标男厕女厕大便器(个/1000人)小便器(个/1000人)小便槽(个/1000人)大便器(个/1000人)指标8201230备注二者取一注:男女比例1:1。6男女厕内均应设残疾人专用便器或单独设置专用厕所。三、《饮食建筑设计规范》JGJ64-89之厕所部分第二节餐厅、饮食厅和公用部分第3.2.6条就餐者公用部分包括门厅、过厅、休息室、洗手间、厕所、收款处、饭票出售处、小卖及外卖窗口等,除按第3.2.7条规定设置外,其余均按实际需要设置。第3.2.7条就餐者专用的洗手设施和厕所应符合下列规定:一、一、二级餐馆及一级饮食店应设洗手问和厕所,三级餐馆应设专用厕所,厕所应男女分设。三级餐馆的餐厅及二级饮食店饮食厅内应设洗手池;一、二级食堂餐厅内应设洗手池和洗碗池;二、卫生器具设置数业应符合表3.2.7的规定:贵宾席规模100人以内100~200人200~500人500以上每一厕位使用人数20253035表3.2.7卫生器具设置数量等级类别器具洗手间中洗手盆洗手水龙头厕所中大小便器餐馆一、二级≤50座设一个,>50座时每100座增设一个≤100座时设男大便器1个小便器1个,女大便器1个三级≤50座设一个,>50座时每100座增设一个饮食店一级≤50座设一个,>50座时每100座增设一个二级≤50座设一个,>50座时每100座增设一个食堂一级≤50座设一个,>50座时每100座增设一个二级≤50座设一个,>50座时每100座增设一个三、厕所位置应隐蔽,其前室入口不应靠近餐厅或与餐厅相对;四、厕所应采用水冲式。所有水龙头不宜采用手动式开关。第3.4.7条厕所应按全部工作人员最大班人数设置,30人以下者可设一处,超过30人者男女应分设,并均为水冲式厕所。男厕每50人设一个大便器和一个小便器,女厕每25人设一个大便器,男女厕所的前室各设一个洗手盆,厕所前室门不应朝向各加工间和餐厅。四、《汽车客运站建筑设计规范》JGJ-60-995.7其他用房5.7.7旅客使用的厕所及盥洗台除应按表5.7.7计算其设备数量外,尚应符合下列规定:1应设置前室,一、二级站应单独设盥洗室;2厕所应有天然采光和良好通风,当采用自然通风时应防止异味串入其他空间。表5.7.7厕所及盥洗设备指标房间名称设备内容(按旅客最高聚集人数计)男厕每80人设大便器一个和小便斗一个(或小便槽700mm长)女厕每50人设大便器一个盥洗台每150人设1个盥洗台(夏热冬冷\夏热冬暖地区按每125人计)注:1男旅客按旅客最高聚集人数的60%计;2母婴候车室设有专用厕所时应扣除其数量;3大便器至少设2个。5.7.8一、二、三级站应设到站旅客使用的厕所。五、《铁路旅客车站建筑设计规范》GB50226—95之厕所部分5.7旅客用厕所、盥洗间5.7.1中型及以上旅客车站应在站房内设水冲式厕所及盥洗间。5.7.2普通旅客厕所及盥洗间的设计应符合下列规定:5.7.2.1设备数量计算应符合表5.7.2的规定。普通旅客厕所及盥洗间设备数量计算表5.7.2房间名称设备数量计算标准男厕所每80人设置大便坑位1个及小便斗1个(或小便槽0.7m长)女厕所每80人设置大便坑位1个盥洗间按最高聚集人数每150个设置洗手盆1个或盥洗台0.8m长及水龙头1个注:①大便坑位及洗手盆数量均不得少于2个。②普通旅客男厕所的使用人数宜按普通候车人数70%计算。③普通旅客女厕所的使用人数宜按普通候车人数30%计算。④母婴候车室专用厕所宜按女厕所的20%配备坑位,普通女厕所应扣除其坑位数。5.7.2.2厕所应有天然采...

1、当您付费下载文档后,您只拥有了使用权限,并不意味着购买了版权,文档只能用于自身使用,不得用于其他商业用途(如 [转卖]进行直接盈利或[编辑后售卖]进行间接盈利)。
2、本站所有内容均由合作方或网友上传,本站不对文档的完整性、权威性及其观点立场正确性做任何保证或承诺!文档内容仅供研究参考,付费前请自行鉴别。
3、如文档内容存在违规,或者侵犯商业秘密、侵犯著作权等,请点击“违规举报”。

碎片内容

建筑物内厕所设计规范

您可能关注的文档

确认删除?
VIP
微信客服
  • 扫码咨询
会员Q群
  • 会员专属群点击这里加入QQ群
客服邮箱
回到顶部