电脑桌面
添加小米粒文库到电脑桌面
安装后可以在桌面快捷访问

三级安全教育培训试题加答案 VIP免费

三级安全教育培训试题加答案 _第1页
1/6
三级安全教育培训试题加答案 _第2页
2/6
三级安全教育培训试题加答案 _第3页
3/6
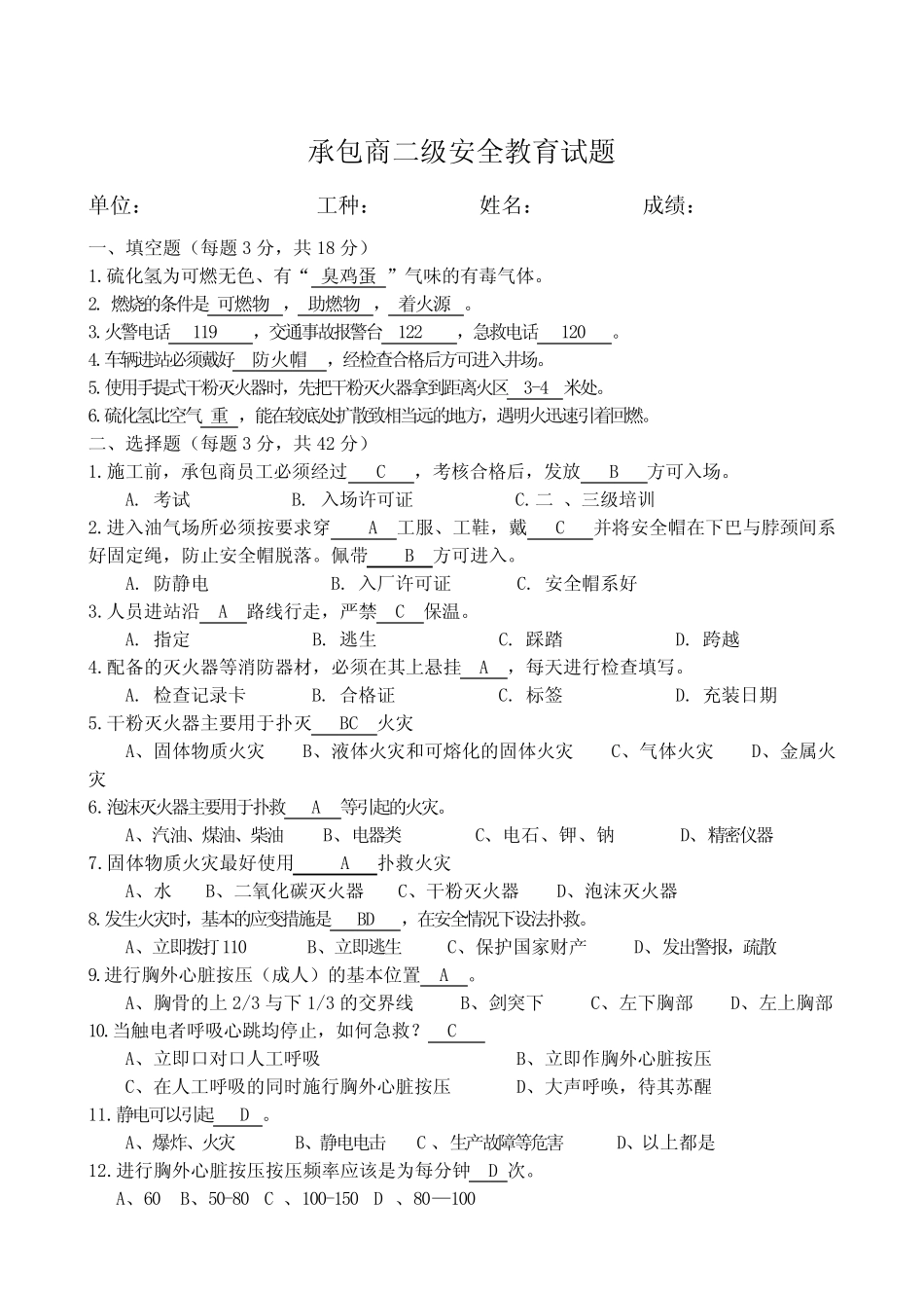
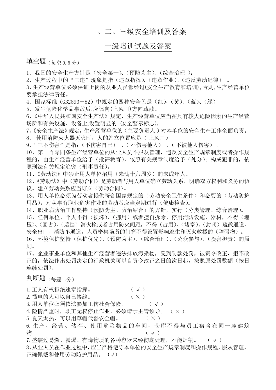
一、二、三级安全培训及答案一级培训试题及答案填空题(每空0.5分)1、我国的安全生产方针是(安全第一)、(预防为主)、(综合治理);2、生产过程中的“三违”现象是指(违章指挥)、(违章作业)、(违反劳动纪律)。3、生产经营单位必须保证上岗的从业人员都经过(安全生产教育和培训),否则,生产经营单位要承担法律责任。4、国家标准(GB2893-82)中规定的四种安全色是(红)、(黄)、(蓝)、(绿)5、发生危险化学品事故后,应该向(上风口)方向疏散。6、《中华人民共和国安全生产法》规定,生产经营单位应当在具有较大危险因素的生产经营场所和有关设施、设备上,设置明显的(安全警示标志)。7、《安全生产法》规定,生产经营单位的(主要负责人)对本单位的安全生产工作全面负责。8、使用消防灭火器灭火时,人的站立位置应是(上风口)9、“三不伤害”是指:(不伤害自己)、(不伤害他人)、(不被他人伤害)。10、第一百零四条生产经营单位的从业人员不服从管理,违反安全生产规章制度或者操作规程的,由生产经营单位给予(批评教育),依照有关规章制度给予(处分);构成犯罪的,依照刑法有关规定追究(刑事责任)。11、《劳动法》中禁止用人单位招用(未满十六周岁)的未成年人。12、《劳动法》中(劳动合同)是劳动者与用人单位确立劳动关系、明确双方权利和义务的协议。建立劳动关系应当订立(劳动合同)。13、用人单位必须为劳动者提供符合国家规定的(劳动安全卫生条件)和必要的(劳动防护用品),对从事有职业危害作业的劳动者应当定期进行(健康检查)。14、职业病防治工作坚持(预防为主、防治结合)的方针,实行(分类管理、综合治理)。15、任何单位、个人不得(损坏)、(挪用)或者擅自拆除、停用消防设施、器材,不得(埋压)、(圈占)、(遮挡)消火栓或者占用防火间距,不得(占用)、(堵塞)、(封闭)疏散通道、安全出口、消防车通道。人员密集场所的门窗不得设置影响逃生和灭火救援的(障碍物)。16、环境保护坚持(保护优先)、(预防为主)、(综合治理)、(公众参与)、(损害担责)的原则。17、企业事业单位和其他生产经营者违法排放污染物,受到罚款处罚,被责令改正,拒不改正的,依法作出处罚决定的行政机关可以自责令改正之日的次日起,按照原处罚数额(按日连续处罚)。判断题(每题二分)1.工人有权拒绝违章指挥。(√)2.懂电的人可以自己接线。(×)3.用人单位必须依法参加工伤社会保险。(√)4.险情严重时,职工无权停止作业,必须请示主管领导。(×)5.夏天太热,可以用草帽代替安全帽。(×)6.生产、经营、储存、使用危险物品的车间,仓库不得与员工宿舍在同一座建筑物(√)7.盛装过易燃、易爆、有毒物质的各种容器未经彻底处理,不能焊割。(√)8、从业人员在作业过程中,应当严格遵守本单位的安全生产规章制度和操作规程,服从管理,正确佩戴和使用劳动防护用品。(√)9、上岗可以喝啤酒,干活可以穿拖鞋,可以不穿戴劳防用品。(×)10、在施工场所抽烟。(×)简答题1、塔里木油田公司安全理念(10分)安全以人为本安全源自基础安全始于真相安全没有借口安全不分内外安全永无止境2、中国石油天然气集团公司反违章禁令及处罚(15分)一、严禁特种作业无有效操作证人员上岗操作;二、严禁违反操作规程操作;三、严禁无票证从事危险作业;四、严禁脱岗、睡岗和酒后上岗;五、严禁违反规定运输民爆物品、放射源和危险化学品;六、严禁违章指挥、强令他人违章作业。员工违反上述《禁令》,给予行政处分;造成事故的,解除劳动合同。3、塔里木油田公司安全禁令(10分)塔里木油田公司严禁以下可能导致安全事故事件的行为:1.未经评估上岗操作;2.未经许可进入受限空间;3.未经检测进行动火作业;4.未经防护进行高处作业;5.未经能量隔离进行施工作业;6.未经现场确认签批作业票;7.未经审批实施变更;8.在运行中的起重设备下穿行或停留;9.现场作业使用手机;10.发现溢流未立即关井,怀疑溢流未关井检查。违反以上条款的,操作员工罚款3000元,管理干部罚款5000元。本禁令适用于油田甲乙方全体干部员工。4、中国石油天然气集团...

1、当您付费下载文档后,您只拥有了使用权限,并不意味着购买了版权,文档只能用于自身使用,不得用于其他商业用途(如 [转卖]进行直接盈利或[编辑后售卖]进行间接盈利)。
2、本站所有内容均由合作方或网友上传,本站不对文档的完整性、权威性及其观点立场正确性做任何保证或承诺!文档内容仅供研究参考,付费前请自行鉴别。
3、如文档内容存在违规,或者侵犯商业秘密、侵犯著作权等,请点击“违规举报”。

碎片内容

三级安全教育培训试题加答案

确认删除?
VIP
微信客服
  • 扫码咨询
会员Q群
  • 会员专属群点击这里加入QQ群
客服邮箱
回到顶部