电脑桌面
添加小米粒文库到电脑桌面
安装后可以在桌面快捷访问

地连墙导墙技术交底VIP免费

地连墙导墙技术交底_第1页
1/7
地连墙导墙技术交底_第2页
2/7
地连墙导墙技术交底_第3页
3/7
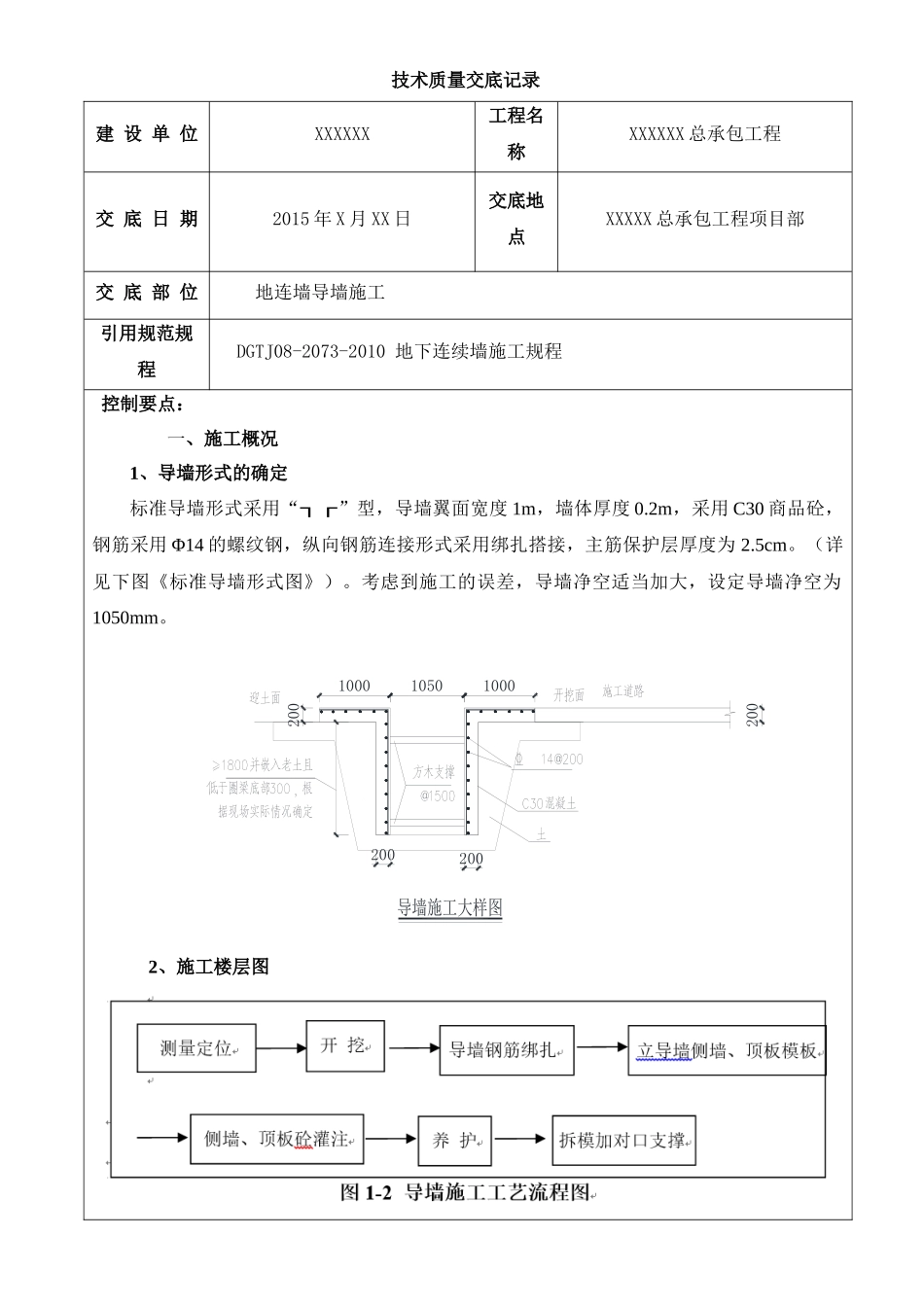
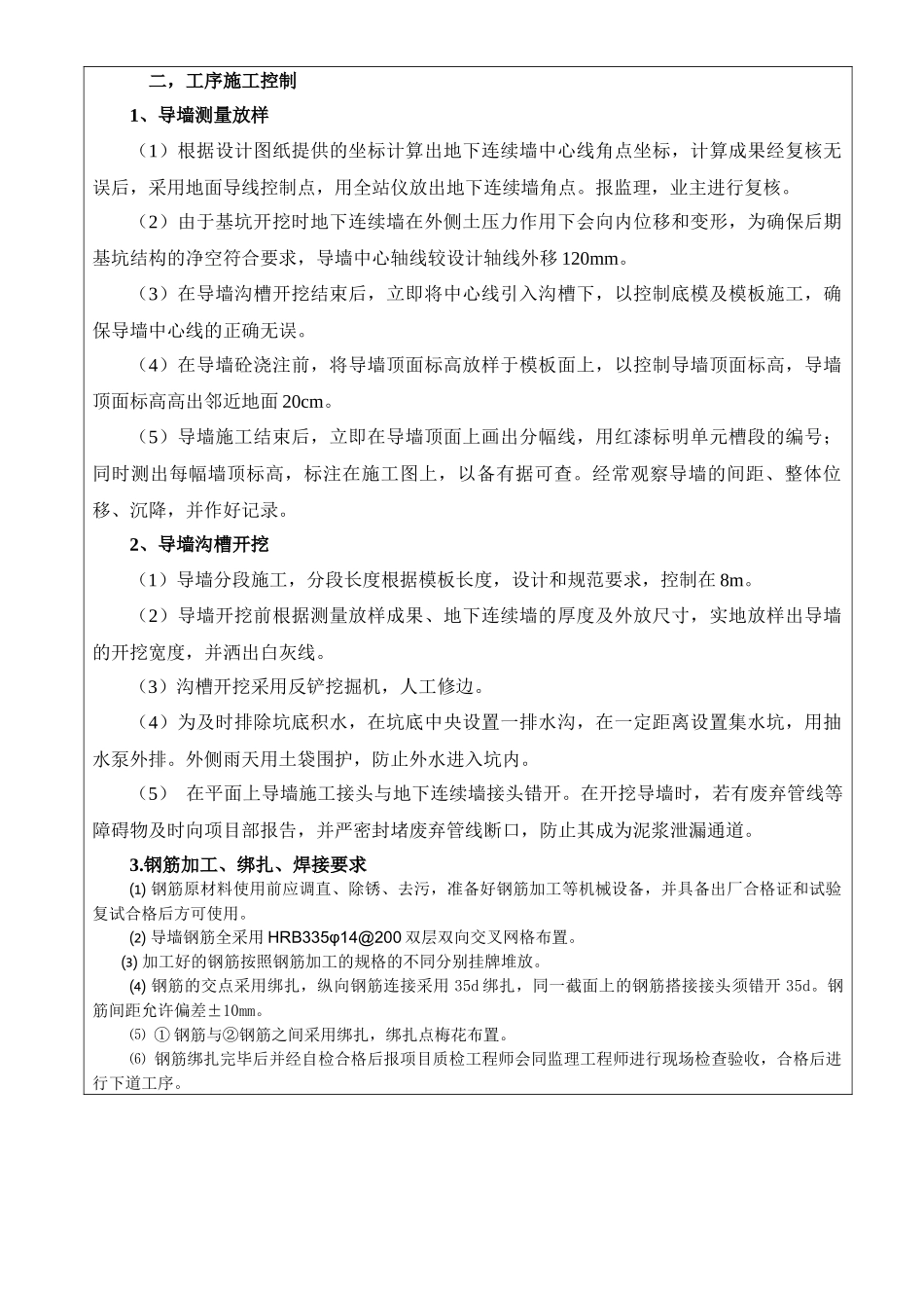
技术质量交底记录建设单位XXXXXX工程名称XXXXXX总承包工程交底日期2015年X月XX日交底地点XXXXX总承包工程项目部交底部位地连墙导墙施工引用规范规程DGTJ08-2073-2010地下连续墙施工规程控制要点:一、施工概况1、导墙形式的确定标准导墙形式采用“┒┎”型,导墙翼面宽度1m,墙体厚度0.2m,采用C30商品砼,钢筋采用Φ14的螺纹钢,纵向钢筋连接形式采用绑扎搭接,主筋保护层厚度为2.5cm。(详见下图《标准导墙形式图》)。考虑到施工的误差,导墙净空适当加大,设定导墙净空为1050mm。2001000105010002002002002、施工楼层图二,工序施工控制1、导墙测量放样(1)根据设计图纸提供的坐标计算出地下连续墙中心线角点坐标,计算成果经复核无误后,采用地面导线控制点,用全站仪放出地下连续墙角点。报监理,业主进行复核。(2)由于基坑开挖时地下连续墙在外侧土压力作用下会向内位移和变形,为确保后期基坑结构的净空符合要求,导墙中心轴线较设计轴线外移120mm。(3)在导墙沟槽开挖结束后,立即将中心线引入沟槽下,以控制底模及模板施工,确保导墙中心线的正确无误。(4)在导墙砼浇注前,将导墙顶面标高放样于模板面上,以控制导墙顶面标高,导墙顶面标高高出邻近地面20cm。(5)导墙施工结束后,立即在导墙顶面上画出分幅线,用红漆标明单元槽段的编号;同时测出每幅墙顶标高,标注在施工图上,以备有据可查。经常观察导墙的间距、整体位移、沉降,并作好记录。2、导墙沟槽开挖(1)导墙分段施工,分段长度根据模板长度,设计和规范要求,控制在8m。(2)导墙开挖前根据测量放样成果、地下连续墙的厚度及外放尺寸,实地放样出导墙的开挖宽度,并洒出白灰线。(3)沟槽开挖采用反铲挖掘机,人工修边。(4)为及时排除坑底积水,在坑底中央设置一排水沟,在一定距离设置集水坑,用抽水泵外排。外侧雨天用土袋围护,防止外水进入坑内。(5)在平面上导墙施工接头与地下连续墙接头错开。在开挖导墙时,若有废弃管线等障碍物及时向项目部报告,并严密封堵废弃管线断口,防止其成为泥浆泄漏通道。3.钢筋加工、绑扎、焊接要求⑴钢筋原材料使用前应调直、除锈、去污,准备好钢筋加工等机械设备,并具备出厂合格证和试验复试合格后方可使用。⑵导墙钢筋全采用HRB335φ14@200双层双向交叉网格布置。⑶加工好的钢筋按照钢筋加工的规格的不同分别挂牌堆放。⑷钢筋的交点采用绑扎,纵向钢筋连接采用35d绑扎,同一截面上的钢筋搭接接头须错开35d。钢筋间距允许偏差±10mm。⑸①钢筋与②钢筋之间采用绑扎,绑扎点梅花布置。⑹钢筋绑扎完毕后并经自检合格后报项目质检工程师会同监理工程师进行现场检查验收,合格后进行下道工序。1号钢筋大样图2号钢筋大样图图2钢筋尺寸示意图3.2导墙钢筋制安技术要点:⑴导墙钢筋制作前应确保所选用的钢筋材料质量证明资料齐全,且已按要求进行了检验、试验工作,结果满足使用要求;⑵钢筋制安实施前应对所有施工人员岗前技术培训工作。⑶钢筋制作时应平直、无局部曲折,钢筋表面应洁净、无损伤、油污和锈蚀等。⑷钢筋弯曲或成型在常温下进行,不允许热弯曲,也不允许用锤击或尖角弯折。⑸钢筋搭接在同一断内里的接头应相互错开,错开距离为钢筋直径35d,在该区段内所有接头的受力钢筋截面面积占受力钢筋面积的百分率不超过50%。⑹钢筋的制作、安装在整个施工过程中严格按技术交底要求进行。⑺下料必须按下料单要求进行下料,做到钢筋数量、直径、位置准确,不漏筋,搭接长度满足35d,绑扎过程中严格要求操作人员提高工作责任心。绑扎成形的骨架或网片,必须架定牢固,在安装和灌注混凝土时不得松动和变形。4,模板安装1)模板施工工序a导墙模板采用1830×915×15木模板,模板工程安装按分段施工,按约30m一段。b首先在基底两侧用长35cmφ12的钢筋,按间距2.5m根打入土中,这要有效的防止底模板不偏移,然后将胶合木模板紧贴钢筋上,然后由下至上,延伸铺设木板,用钉子和铁丝将木板稳定在木方上,相邻两块胶合木板用钉子和小木块固定,保证两木模板间的稳定、没有缝隙,其间隙不得超过5mm,高低差控制在2mm内。c用40×90mm木方竖向背在木模板后面,沿导墙方向...

1、当您付费下载文档后,您只拥有了使用权限,并不意味着购买了版权,文档只能用于自身使用,不得用于其他商业用途(如 [转卖]进行直接盈利或[编辑后售卖]进行间接盈利)。
2、本站所有内容均由合作方或网友上传,本站不对文档的完整性、权威性及其观点立场正确性做任何保证或承诺!文档内容仅供研究参考,付费前请自行鉴别。
3、如文档内容存在违规,或者侵犯商业秘密、侵犯著作权等,请点击“违规举报”。

碎片内容

地连墙导墙技术交底

您可能关注的文档

确认删除?
VIP
微信客服
  • 扫码咨询
会员Q群
  • 会员专属群点击这里加入QQ群
客服邮箱
回到顶部