电脑桌面
添加小米粒文库到电脑桌面
安装后可以在桌面快捷访问

2023年江西省教师招聘考试真题试卷及答案(高中体育与健康) VIP免费

2023年江西省教师招聘考试真题试卷及答案(高中体育与健康) _第1页
1/13
2023年江西省教师招聘考试真题试卷及答案(高中体育与健康) _第2页
2/13
2023年江西省教师招聘考试真题试卷及答案(高中体育与健康) _第3页
3/13
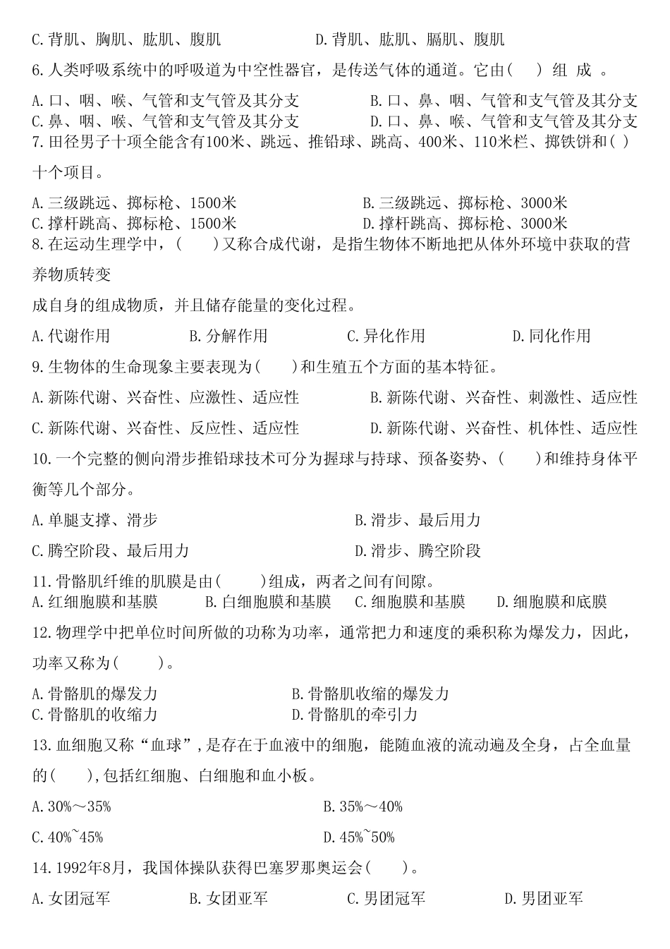
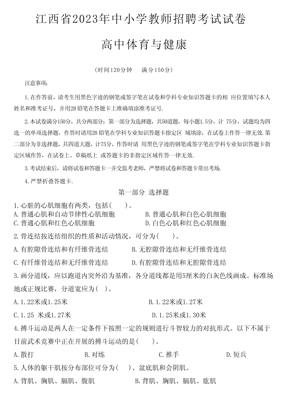
江西省2023年中小学教师招聘考试试卷高中体育与健康(时间120分钟满分150分)注意事项:1.在作答前,请考生用黑色字迹的钢笔或签字笔在试卷和学科专业知识答题卡的相应位置填写本人姓名和准考证号,并用2B铅笔在答题卡上准确填涂准考证号.2.本试卷满分150分,共分两部分:第一部分为选择题,共50道题,每小题1.5分,计75分,试题均为四选一的单项选择题,作答时请用2B铅笔在学科专业知识答题卡指定区域填涂,在试卷上作答一律无效.第二部分为非选择题,共四道大题,计75分,作答时请用黑色字迹的钢笔或签字笔在学科专业知识答题卡指定区域作答,在试卷上、草稿纸上或答题卡的非指定区域作答一律无效.3.考试结束后,请将试卷和答题卡一并交监考老师,严禁将试卷和答题卡带出考场.4.严禁折叠答题卡.第一部分选择题1.心脏的心肌细胞有两类,包括()。A.普通心肌和自动节律性心肌细胞B.普通心肌和白色心肌细胞C.普通心肌和红色心肌细胞D.白色心肌和红色心肌细胞2.骨连结按连结组织的性质和活动情况,可分为()。A.有腔隙骨连结和有纤维骨连结B.无腔隙骨连结和无纤维骨连结C.有纤维骨连结和无纤维骨连结D.有腔隙骨连结和无腔隙骨连结3.画分道线,应以跑道内突外沿为基准,各分道线都是用5厘米的白灰色线画成。标准场地或正规比赛,分道宽应为()。A.1.22米或1.25米B.1.22米或1.27米C.1.25米或1.27米D.1.25米或1.30米4.搏斗运动是两人在一定条件下按照一定的规则进行斗智较力的对抗形式。以下不属于目前武术竞赛中正在开展的搏斗运动的是()。A.散打B.对练C.推手D.短兵5.人体的躯干肌按分布部位可分为()、盆底肌和会阴肌。A.背肌、胸肌、膈肌、腹肌B.背肌、胸肌、膈肌、肱肌C.背肌、胸肌、肱肌、腹肌D.背肌、肱肌、膈肌、腹肌6.人类呼吸系统中的呼吸道为中空性器官,是传送气体的通道。它由()组成。A.口、咽、喉、气管和支气管及其分支B.口、鼻、咽、气管和支气管及其分支C.鼻、咽、喉、气管和支气管及其分支D.口、鼻、喉、气管和支气管及其分支7.田径男子十项全能含有100米、跳远、推铅球、跳高、400米、110米栏、掷铁饼和()十个项目。A.三级跳远、掷标枪、1500米B.三级跳远、掷标枪、3000米C.撑杆跳高、掷标枪、1500米D.撑杆跳高、掷标枪、3000米8.在运动生理学中,()又称合成代谢,是指生物体不断地把从体外环境中获取的营养物质转变成自身的组成物质,并且储存能量的变化过程。A.代谢作用B.分解作用C.异化作用D.同化作用9.生物体的生命现象主要表现为()和生殖五个方面的基本特征。A.新陈代谢、兴奋性、应激性、适应性B.新陈代谢、兴奋性、刺激性、适应性C.新陈代谢、兴奋性、反应性、适应性D.新陈代谢、兴奋性、机体性、适应性10.一个完整的侧向滑步推铅球技术可分为握球与持球、预备姿势、()和维持身体平衡等几个部分。A.单腿支撑、滑步B.滑步、最后用力C.腾空阶段、最后用力D.滑步、腾空阶段11.骨骼肌纤维的肌膜是由()组成,两者之间有间隙。A.红细胞膜和基膜B.白细胞膜和基膜C.细胞膜和基膜D.细胞膜和底膜12.物理学中把单位时间所做的功称为功率,通常把力和速度的乘积称为爆发力,因此,功率又称为()。A.骨骼肌的爆发力B.骨骼肌收缩的爆发力C.骨骼肌的收缩力D.骨骼肌的牵引力13.血细胞又称“血球”,是存在于血液中的细胞,能随血液的流动遍及全身,占全血量的(),包括红细胞、白细胞和血小板。A.30%~35%B.35%~40%C.40%~45%D.45%~50%14.1992年8月,我国体操队获得巴塞罗那奥运会()。A.女团冠军B.女团亚军C.男团冠军D.男团亚军15.正常人血浆的pH为(),人体生命活动所能耐受的最大pH变化范围为6.9~7.8。A.7.35~7.45B.7.25~7.35C.7.15~7.25D.7.05~7.1516.排球比赛中,“心跟进”防守又称为()防守。A.“3号位跟进”B.“4号位跟进”C.“5号位跟进”D.“6号位跟进”17.血液在心脏和全部血管所组成的管道系统中的循环流动叫作()。A.双循环B.血液循环C.体循环D.肺循环18.人的动脉血压是心脏在开始收缩后所遇到的负荷,相当于心室肌的()。A.小负荷B.大负荷C.后负荷D.前负荷19.02和CO₂在血液中的运输形式有两种,它们是()。A.物理溶解和化学结合B.物理溶解和化学溶解C.物理结合和化学溶解D.物理...

1、当您付费下载文档后,您只拥有了使用权限,并不意味着购买了版权,文档只能用于自身使用,不得用于其他商业用途(如 [转卖]进行直接盈利或[编辑后售卖]进行间接盈利)。
2、本站所有内容均由合作方或网友上传,本站不对文档的完整性、权威性及其观点立场正确性做任何保证或承诺!文档内容仅供研究参考,付费前请自行鉴别。
3、如文档内容存在违规,或者侵犯商业秘密、侵犯著作权等,请点击“违规举报”。

碎片内容

2023年江西省教师招聘考试真题试卷及答案(高中体育与健康)

您可能关注的文档

确认删除?
VIP
微信客服
  • 扫码咨询
会员Q群
  • 会员专属群点击这里加入QQ群
客服邮箱
回到顶部