电脑桌面
添加小米粒文库到电脑桌面
安装后可以在桌面快捷访问

地下车库框架结构模板技术交底VIP免费

地下车库框架结构模板技术交底_第1页
1/5
地下车库框架结构模板技术交底_第2页
2/5
地下车库框架结构模板技术交底_第3页
3/5
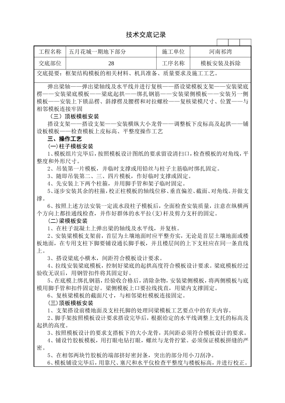
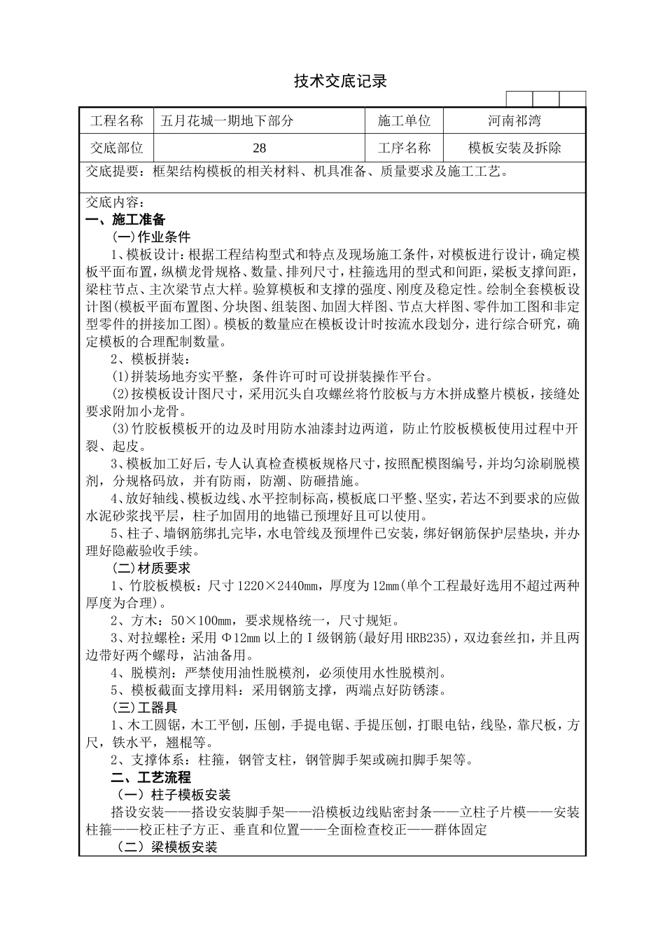
技术交底记录工程名称五月花城一期地下部分施工单位河南祁湾交底部位28工序名称模板安装及拆除交底提要:框架结构模板的相关材料、机具准备、质量要求及施工工艺。交底内容:一、施工准备(一)作业条件1、模板设计:根据工程结构型式和特点及现场施工条件,对模板进行设计,确定模板平面布置,纵横龙骨规格、数量、排列尺寸,柱箍选用的型式和间距,梁板支撑间距,梁柱节点、主次梁节点大样。验算模板和支撑的强度、刚度及稳定性。绘制全套模板设计图(模板平面布置图、分块图、组装图、加固大样图、节点大样图、零件加工图和非定型零件的拼接加工图)。模板的数量应在模板设计时按流水段划分,进行综合研究,确定模板的合理配制数量。2、模板拼装:(1)拼装场地夯实平整,条件许可时可设拼装操作平台。(2)按模板设计图尺寸,采用沉头自攻螺丝将竹胶板与方木拼成整片模板,接缝处要求附加小龙骨。(3)竹胶板模板开的边及时用防水油漆封边两道,防止竹胶板模板使用过程中开裂、起皮。3、模板加工好后,专人认真检查模板规格尺寸,按照配模图编号,并均匀涂刷脱模剂,分规格码放,并有防雨,防潮、防砸措施。4、放好轴线、模板边线、水平控制标高,模板底口平整、坚实,若达不到要求的应做水泥砂浆找平层,柱子加固用的地锚已预埋好且可以使用。5、柱子、墙钢筋绑扎完毕,水电管线及预埋件已安装,绑好钢筋保护层垫块,并办理好隐蔽验收手续。(二)材质要求1、竹胶板模板:尺寸1220×2440mm,厚度为12mm(单个工程最好选用不超过两种厚度为合理)。2、方木:50×100mm,要求规格统一,尺寸规矩。3、对拉螺栓:采用Φ12mm以上的I级钢筋(最好用HRB235),双边套丝扣,并且两边带好两个螺母,沾油备用。4、脱模剂:严禁使用油性脱模剂,必须使用水性脱模剂。5、模板截面支撑用料:采用钢筋支撑,两端点好防锈漆。(三)工器具1、木工圆锯,木工平刨,压刨,手提电锯、手提压刨,打眼电钻,线坠,靠尺板,方尺,铁水平,翘棍等。2、支撑体系:柱箍,钢管支柱,钢管脚手架或碗扣脚手架等。二、工艺流程(一)柱子模板安装搭设安装——搭设安装脚手架——沿模板边线贴密封条——立柱子片模——安装柱箍——校正柱子方正、垂直和位置——全面检查校正——群体固定(二)梁模板安装技术交底记录工程名称五月花城一期地下部分施工单位河南祁湾交底部位28工序名称模板安装及拆除交底提要:框架结构模板的相关材料、机具准备、质量要求及施工工艺。弹出梁轴——弹出梁轴线及水平线并进行复核——搭设梁模板支架——安装梁底楞——安装梁底模板——梁底起拱——绑扎钢筋——安装梁侧模板——安装另一侧模板——安装上下锁品楞、斜撑楞及腰楞和对拉螺栓——复核梁模尺寸、位置——与相邻模板连接牢固(三)顶板模板安装搭设支架——搭设支架——安装横纵大小龙骨——调整板下皮标高及起拱——铺设板模板——检查模板上皮标高、平整度操作工艺三、操作工艺(一)柱子模板安装1、模板组片完毕后,按照模板设计图纸的要求留设清扫口,检查模板的对角线,平整度和外形尺寸。2、吊装第一片模板,并临时支撑或用铅丝与柱子主筋临时绑扎固定。3、随即吊装第二、三、四片模板,作好临时支撑或固定。4、先安装上下两个柱箍,并用脚手管和架子临时固定。5、逐步安装其余的柱箍,校正柱模板的轴线位移、垂直偏差、截面、对角线。并做支撑。6、按照上述方法安装一定流水段柱子模板后,全面检查安装质量,注意在纵横两个方向上都挂通线检查,并作好群体的水平拉(支)杆及剪力支杆的固定。(二)梁模板安装1、在柱子混凝土上弹出梁的轴线及水平线,并复核。2、安装粱模板支架前,首层为土壤地面时应平整夯实,无论是首层土壤地面或楼板地面,在专用支柱下脚要铺设通长脚手板,并且楼层间的上下支柱应在同一条直线上。3、搭设梁底小横木,间距符合模板设计要求。4、拉线安装梁底模板,控制好梁底的起拱高度符合模板设计要求。梁底模板经过验收无误后,用钢管扣件将其固定好。5、在底模上绑扎钢筋,经验收合格后,清除杂物,安装梁侧模板,将两侧模板与底模用脚手管和扣件固定好。梁侧模板上口要拉线找直,用梁内支撑固定。6、复核...

1、当您付费下载文档后,您只拥有了使用权限,并不意味着购买了版权,文档只能用于自身使用,不得用于其他商业用途(如 [转卖]进行直接盈利或[编辑后售卖]进行间接盈利)。
2、本站所有内容均由合作方或网友上传,本站不对文档的完整性、权威性及其观点立场正确性做任何保证或承诺!文档内容仅供研究参考,付费前请自行鉴别。
3、如文档内容存在违规,或者侵犯商业秘密、侵犯著作权等,请点击“违规举报”。

碎片内容

地下车库框架结构模板技术交底

您可能关注的文档

确认删除?
VIP
微信客服
  • 扫码咨询
会员Q群
  • 会员专属群点击这里加入QQ群
客服邮箱
回到顶部