电脑桌面
添加小米粒文库到电脑桌面
安装后可以在桌面快捷访问

市场营销专业《电子商务实务》课程学业水平测试考试大纲 VIP免费

市场营销专业《电子商务实务》课程学业水平测试考试大纲 _第1页
1/7
市场营销专业《电子商务实务》课程学业水平测试考试大纲 _第2页
2/7
市场营销专业《电子商务实务》课程学业水平测试考试大纲 _第3页
3/7
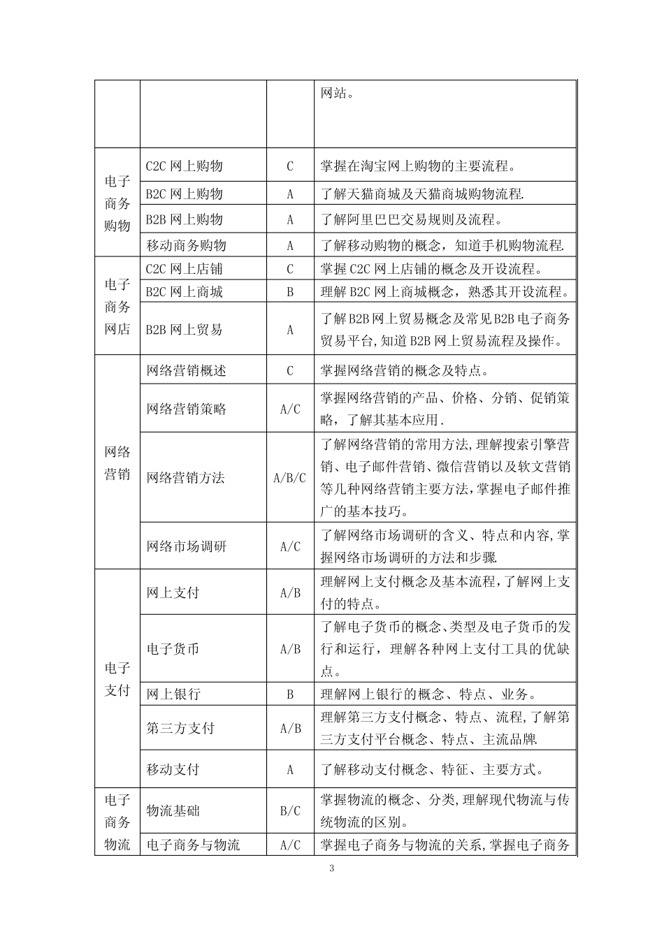
12016年江苏省中等职业学校学业水平考试市场营销专业《电子商务实务》课程考试大纲一、命题指导思想江苏省中等职业学校《电子商务实务》课程学业水平考试,遵照江苏省教育厅《关于建立江苏省中等职业学校学生学业水平测试制度的意见(试行)》(苏教职[2014]36号)、《关于印发<江苏省中等职业学校学生学业水平测试实施方案>的通知》(苏教职[2015]7号)要求,以《电子商务实务课程标准》为依据,以《电子商务实务》课程所要求的基础知识、基本技能、基本思想、基本方法为主要考查内容,注重考查学生对《电子商务实务》课程基本概念、基本方法的掌握情况,同时兼顾考查学生分析、解决问题的能力。命题要力求科学、准确、公平、规范,试卷应有较高的信度、效度和必要的区分度。二、考试内容及要求(一)考试范围本课程测试范围包括十个主要知识点,注重考查学生对电子商务实务基础知识和基本技能的掌握情况,适度考查学生分析和解决实际问题的能力,具体安排如下:序号主要知识点1电子商务概述2电子商务模式3电子商务购物4电子商务网店5网络营销6电子支付7电子商务物流8电子商务安全9电子商务法律10网络客户服务与管理(二)考试能力要求1.了解(A):要求对某一概念、知识内容,能够准确再认、再现,即知道“是什么”。相应的行为动词:了解、认识、知道。2。理解(B):要求对某一概念、知识内容,在了解基础上,能够深刻领会相关知识、原理、方法,并藉此解释、分析现象,辨明正误,即明白“为什么"。2相应的行为动词:理解、熟悉、领会.3。掌握(C):要求能够灵活运用相关原理、法则和方法,综合分析、解决实际问题,即清楚“怎么办”。相应的行为动词:掌握、应用、运用.(三)考试的具体内容和要求考试内容考试要求说明电子商务概述电子商务的产生与发展A了解电子商务的产生条件、发展阶段及未来发展趋势。电子商务的概念与分类A/B/C掌握电子商务的概念及分类,了解电子商务特点及功能,理解商务与电子之间关系。传统商务与电子商务的比较A/C了解传统商务与电子商务的运作过程及电子商务的三方面环境,掌握电子商务流程。电子商务的基本构成要素C掌握电子商务的基本构成要素及其之间关系。电子商务交易C掌握电子商务交易过程中的基本“流”.互联网基本应用B理解IP地址、域名、电子邮件、浏览器等基本概念,熟悉关于IP地址、域名、电子邮件、浏览器等的应用及操作。EDI商务A了解EDI商务的相关概念及标准.移动商务A了解移动电子商务的概念、特点及服务内容.跨境电子商务A了解跨境电子商务的概念、分类。电子商务模式商务模式B理解商务模式的概念、特征.B2C电子商务模式A/C掌握B2C电子商务模式的概念、特点,了解B2C电子商务企业类型、B2C电子商务企业的收益模式及常见的B2C代表性网站。C2C电子商务模式A/B/C掌握C2C电子商务模式概念、特点,理解拍卖平台运作模式流程,了解网络拍卖和传统拍卖的区别及常见的C2C代表性网站。B2B电子商务模式A/B/C掌握B2B电子商务模式概念、特点、优势,理解B2B电子商务主要交易模式,了解B2B电子商务盈利模式以及常见的B2B代表性3网站。电子商务购物C2C网上购物C掌握在淘宝网上购物的主要流程。B2C网上购物A了解天猫商城及天猫商城购物流程.B2B网上购物A了解阿里巴巴交易规则及流程。移动商务购物A了解移动购物的概念,知道手机购物流程.电子商务网店C2C网上店铺C掌握C2C网上店铺的概念及开设流程。B2C网上商城B理解B2C网上商城概念,熟悉其开设流程。B2B网上贸易A了解B2B网上贸易概念及常见B2B电子商务贸易平台,知道B2B网上贸易流程及操作。网络营销网络营销概述C掌握网络营销的概念及特点。网络营销策略A/C掌握网络营销的产品、价格、分销、促销策略,了解其基本应用.网络营销方法A/B/C了解网络营销的常用方法,理解搜索引擎营销、电子邮件营销、微信营销以及软文营销等几种网络营销主要方法,掌握电子邮件推广的基本技巧。网络市场调研A/C了解网络市场调研的含义、特点和内容,掌握网络市场调研的方法和步骤.电子支付网上支付A/B理解网上支付概念及基本流程,了解网上支付的特点。电子货币A/B了解电子货币的概念、类型及电子货币的发行和运行,理解各种...

1、当您付费下载文档后,您只拥有了使用权限,并不意味着购买了版权,文档只能用于自身使用,不得用于其他商业用途(如 [转卖]进行直接盈利或[编辑后售卖]进行间接盈利)。
2、本站所有内容均由合作方或网友上传,本站不对文档的完整性、权威性及其观点立场正确性做任何保证或承诺!文档内容仅供研究参考,付费前请自行鉴别。
3、如文档内容存在违规,或者侵犯商业秘密、侵犯著作权等,请点击“违规举报”。

碎片内容

市场营销专业《电子商务实务》课程学业水平测试考试大纲

您可能关注的文档

确认删除?
VIP
微信客服
  • 扫码咨询
会员Q群
  • 会员专属群点击这里加入QQ群
客服邮箱
回到顶部