电脑桌面
添加小米粒文库到电脑桌面
安装后可以在桌面快捷访问

国际贸易实务-张孟才-国际贸易实务习题库答案VIP免费

国际贸易实务-张孟才-国际贸易实务习题库答案_第1页
1/132
国际贸易实务-张孟才-国际贸易实务习题库答案_第2页
2/132
国际贸易实务-张孟才-国际贸易实务习题库答案_第3页
3/132
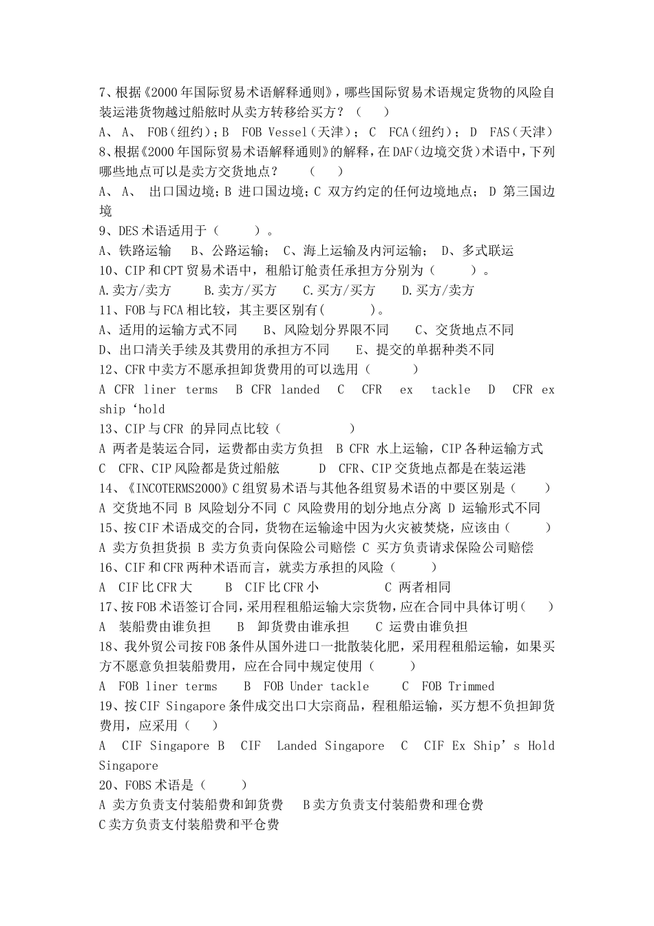
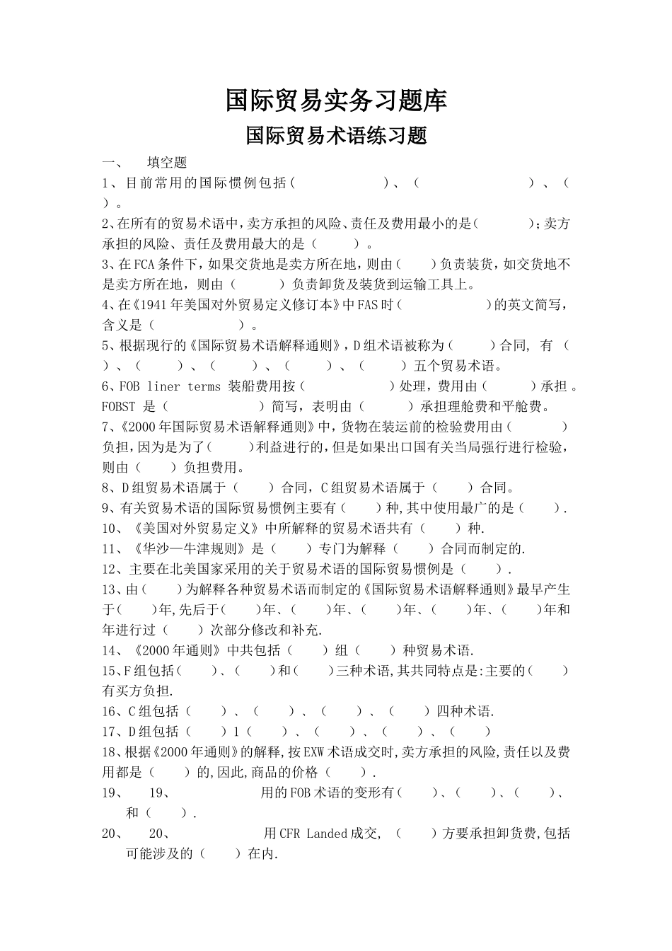
国际贸易实务习题库国际贸易术语练习题一、填空题1、目前常用的国际惯例包括()、()、()。2、在所有的贸易术语中,卖方承担的风险、责任及费用最小的是();卖方承担的风险、责任及费用最大的是()。3、在FCA条件下,如果交货地是卖方所在地,则由()负责装货,如交货地不是卖方所在地,则由()负责卸货及装货到运输工具上。4、在《1941年美国对外贸易定义修订本》中FAS时()的英文简写,含义是()。5、根据现行的《国际贸易术语解释通则》,D组术语被称为()合同,有()、()、()、()、()五个贸易术语。6、FOBlinerterms装船费用按()处理,费用由()承担。FOBST是()简写,表明由()承担理舱费和平舱费。7、《2000年国际贸易术语解释通则》中,货物在装运前的检验费用由()负担,因为是为了()利益进行的,但是如果出口国有关当局强行进行检验,则由()负担费用。8、D组贸易术语属于()合同,C组贸易术语属于()合同。9、有关贸易术语的国际贸易惯例主要有()种,其中使用最广的是().10、《美国对外贸易定义》中所解释的贸易术语共有()种.11、《华沙—牛津规则》是()专门为解释()合同而制定的.12、主要在北美国家采用的关于贸易术语的国际贸易惯例是().13、由()为解释各种贸易术语而制定的《国际贸易术语解释通则》最早产生于()年,先后于()年﹑()年﹑()年﹑()年﹑()年和年进行过()次部分修改和补充.14、《2000年通则》中共包括()组()种贸易术语.15、F组包括()﹑()和()三种术语,其共同特点是:主要的()有买方负担.16、C组包括()﹑()﹑()﹑()四种术语.17、D组包括()1()﹑()﹑()﹑()18、根据《2000年通则》的解释,按EXW术语成交时,卖方承担的风险,责任以及费用都是()的,因此,商品的价格().19、19、用的FOB术语的变形有()﹑()﹑()﹑和().20、20、用CFRLanded成交,()方要承担卸货费,包括可能涉及的()在内.21、CIF是一种典型的()贸易术语.22、CIP被译为(),其全称是().23、()是《2000年通则》中()方承担风险﹑责任和费用最大的一种术语.24、按《2000年通则》中的()组术语成交的合同称做到达合同,这类合同下,卖方须保证在规定的时间内将货物运抵指定目的地.25、《2000年通则》中,交货地点在装运港的贸易术语有()﹑()﹑()和();货交承运人的贸易术语有()﹑()和()26、根据《2000年通则》的解释,进出口手续及费用均由卖方承担的术语是();均由买方承担的术语是().27、DES和DEQ是在进口国的()交货的贸易术语,只用于()运输方式.28、单价通常由四个部分组成,即()﹑()﹑()﹑和().二、不定项选择题1、据《国际贸易术语解释通则2000》规定,下列哪种贸易须由卖方办理进口手续?()A、A、FAS;BDEQ;CDDP;DDDU。2、下列哪一种价格术语规定应由买方履行办理出口清关手续的义务?()A、A、FOB;BCIF;CCFR;DEXW。3、根据《2000年国际贸易术语解释通则》的规定,某一贸易术语卖方承担下列责任、风险和费用:①提供符合合同规定的货物、单证或相等的电子单证;②自负费用及风险办理出口许可证及其他货物出口手续,交纳出口捐、税、费;③依约定的时间、地点、依港口惯例将货物装上买方指定的船舶并给予买方以充分的通知;④承担在装运港货物越过船舷以前的风险和费用。该术语应为下列哪项国际贸易术语?()A、A、FOB;BCIF;CCFR;DDDU。4、我山东渤海公司与日本东洋株式会社在万国博览会上签定一份由日方向中方提供BX2-Q船用设备的买卖合同。其中价格条款USD832000/DES。运输途中由于不可抗力导致船舶起火,虽经及时抢救,仍有部分设备烧坏。之后双方就设备损失赔偿发生争议并申请仲裁。你认为应由谁来承担烧坏设备的损失?()A、A、东洋株式会社;B山东渤海公司;C船公司;D保险公司。5、根据《2000年国际贸易术语解释通则》,贸易术语适用于哪类合同?()A、A、买卖合同;B运输合同;C保险合同;D租船合同。6、<2000年国际贸易术语解释通则》有关FCA贸易术语下交货与装货义务的规定包括下列哪些内容?()A、A、当卖方在其所在地交货时,应由买...

1、当您付费下载文档后,您只拥有了使用权限,并不意味着购买了版权,文档只能用于自身使用,不得用于其他商业用途(如 [转卖]进行直接盈利或[编辑后售卖]进行间接盈利)。
2、本站所有内容均由合作方或网友上传,本站不对文档的完整性、权威性及其观点立场正确性做任何保证或承诺!文档内容仅供研究参考,付费前请自行鉴别。
3、如文档内容存在违规,或者侵犯商业秘密、侵犯著作权等,请点击“违规举报”。

碎片内容

国际贸易实务-张孟才-国际贸易实务习题库答案

您可能关注的文档

确认删除?
VIP
微信客服
  • 扫码咨询
会员Q群
  • 会员专属群点击这里加入QQ群
客服邮箱
回到顶部