电脑桌面
添加小米粒文库到电脑桌面
安装后可以在桌面快捷访问

国家职业技能鉴定——维修电工中级参考资料VIP免费

国家职业技能鉴定——维修电工中级参考资料_第1页
1/16
国家职业技能鉴定——维修电工中级参考资料_第2页
2/16
国家职业技能鉴定——维修电工中级参考资料_第3页
3/16
维修电工中级参考资料一.填空题1.直流测速发电机按励磁方式可分为他励式与永磁式。2.对修理后的直流发电机进行空载试验,其目的在于检查各机械运转部分是否正常,有无过热、异响及振动现象,如被检查的是直流发电机,则还需要检查空载电压的建立是否正常。3.电刷的中性线位置是指当电机为空载发电机运转,其励磁电流和转速不变时,在换向器上测得的最大感应电动势时的电刷位置。4.S—3表示石墨电刷;D213表示电化石墨电刷,J205表示金属石墨电刷。5.直流电动机的励磁方式可分为:他励,并励;串励和复励。6.直流电机的转子是由电枢铁心,绕组,换向器,转轴和风叶等部分组成,是进行能量转换的重要部分。7.变压器的铁心既是变压器的磁路又是器身的骨架,它由铁柱,铁轨和夹紧装置组成。8.变压器在运行中,绕组中电流的热效应所引起的损耗通常称为铜耗,交变磁场在铁心在所起的损耗可分为磁滞损耗和涡流损耗,和称为铁耗。9.变压器空载电流的有功分量很小,而无功分量较大,所以变压器空载时,其功率因数很低,并且是感性的。10.做变压器空载试验时,为了便于选择仪表和设备以及保证试验安全,一般都在低压侧接仪表和电源,而使高压侧开路。11.铁心性能试验的主要内容是测试空载电流和空载损耗。12.从空载到满载,变压器若是纯感性负载,则随着负载的增加,其输出电压将会降低;若是纯容性负载,其输出电压则会升高。13.三相交流电机常用的单层绕组有同心式,链式,和交叉式三种。14.三相异步电动机旋转磁场的转向是由电源的相序决定的,运行中若旋转磁场的方向改变了,转子的转向将随之改变。15.测量电机的对地绝缘电阻,常使用兆欧表,而不宜使用万用表。16.交流电机定子绕组的短路主要是匝间短路和相间短路。17.电机绕组常用的浸漆方法有滴浸,沉浸,真空压力浸,滚浸,和浇浸。18.变压器所带负载若为纯电阻和感性时,其外特性是下降的曲线;若为容性负载时,其外特性是上翘的曲线。19.三相异步电动机的转速取决于:转速率S、磁极对数P、和电源频率f。20.绕组烘干常采用烘房烘干法和电流烘干法。21.控制电机的可分为伺服电功机、测速发电机、和自整角机三大类。22.控制电机的特点是:功率小、体积小、重量轻、精度要求高和反应灵敏。23.RL1系列螺旋式熔断器,熔体内部充满石英砂,在切断电流时石英砂能迅速将电弧熄灭。24.接触器触点开距,是指触点在完全分开时动静触点之间的最短距离。25.热继电器在使用过程中,双金属片应保持光泽,若有锈迹可用布蘸汽油轻轻擦除,不能用砂纸磨光。26.在维修机床电路时,不得随意改变热继电器、低压断路器的整定值,更换熔丝时,必须按规定选配,不得过大或过小。27.正弦交流电的三要素是指最大值、角频率、和初相位角。28.电工仪表按读数方式分类,可分为直读仪表,和比较仪表。如:电桥、电位差计等属于比较仪表,万用表等属于直读仪表。29.功率表的量程包括电流、电压、和功率三种。30.三极管被当作放大元件使用时,要求其工作在放大状态,而被当作开关元件使用时,则要求其工作在截止状态和饱和状态。31.对电压放大器的一般要求是:失真要小,通频要宽,电路工作时受温度影响要小。32.放大器中的反馈,按反馈信号的极性有正反馈和负反馈,按反馈信号与输入信号的连接方式有并联反馈和串联反馈。33.交流接触器铜触点因表面氧化、结垢造成接触不良时可用小刀或细锉清楚表面,但应保持原来的形状。34.引起接触器线圈发热的原因有电源电压、铁心吸力不足,线圈匝间短路,电器动作超过额定操作频率。35.如果同步发电机的频率一定,其极数愈少则转速愈高,极数愈多则转速愈低。36.同步电动机的起动方法有辅助电动机起动法,调频起动法,异步起动法。最常用的是异步起动法。37.三相异步电动机的主要结构是定子和转子。38.万用表测量电阻前要进行调零。使用后将装换开关掷至空挡或高电压挡。39.铁磁材料分为软磁材料材料、硬磁材料材料和矩磁材料材料三种。40.交流电动机电气制动方法有反接制动、能耗制动、再生发电制动。41、交流接触器的电磁系统主要有线圈和动、静铁心组成。42、交流电磁铁铁心端面装设短路环主要是使得铁心的振动和噪声大...

1、当您付费下载文档后,您只拥有了使用权限,并不意味着购买了版权,文档只能用于自身使用,不得用于其他商业用途(如 [转卖]进行直接盈利或[编辑后售卖]进行间接盈利)。
2、本站所有内容均由合作方或网友上传,本站不对文档的完整性、权威性及其观点立场正确性做任何保证或承诺!文档内容仅供研究参考,付费前请自行鉴别。
3、如文档内容存在违规,或者侵犯商业秘密、侵犯著作权等,请点击“违规举报”。

碎片内容

国家职业技能鉴定——维修电工中级参考资料

文章天下+ 关注
实名认证
内容提供者

各种文档应有尽有

相关文档

确认删除?
VIP
微信客服
  • 扫码咨询
会员Q群
  • 会员专属群点击这里加入QQ群
客服邮箱
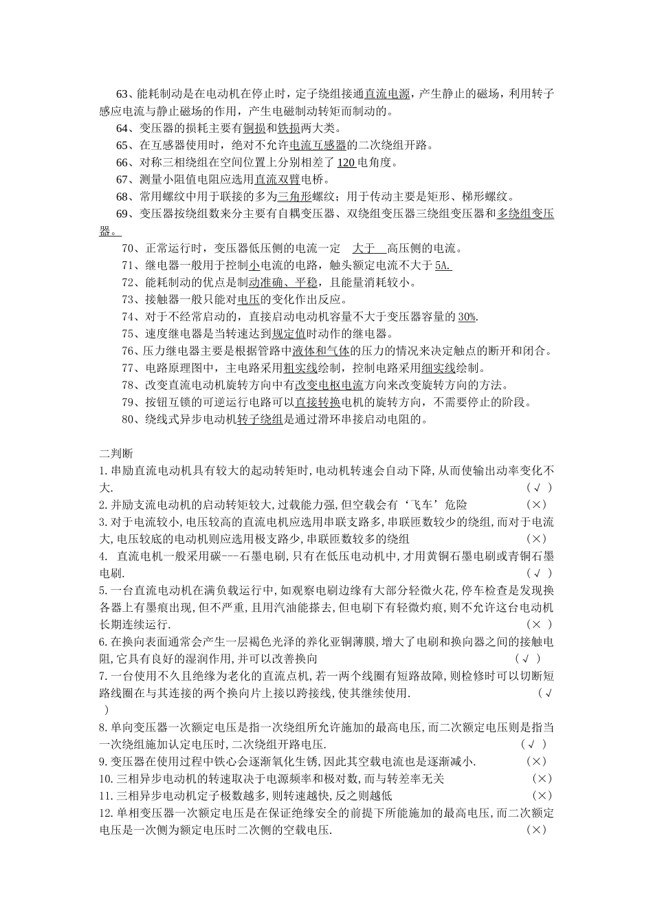
回到顶部