电脑桌面
添加小米粒文库到电脑桌面
安装后可以在桌面快捷访问

国际税收作业VIP免费

国际税收作业_第1页
1/10
国际税收作业_第2页
2/10
国际税收作业_第3页
3/10
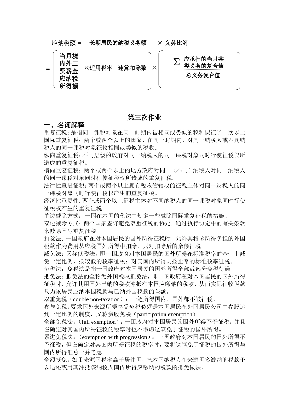
国际税收参考答案第一次作业一、名词解释国际税收:人们通常所说的国际税收,是指在开放的经济条件下因纳税人的经济活动扩大到境外以及国与国之间税收法规存在差异或相互冲突而带来的一些税收问题和税收现象。二、简答1、国际税收的本质是什么?表现在哪些方面?国际税收问题作为开放经济条件下的种种税收现象,其背后隐含着的是国与国之间的税收关系。这种国家之间的税收关系是国际税收的本质所在。国家之间的税收关系主要表现在:(1)国与国之间的税收分配关系(2)国与国之间的税收协调关系2、国际税收协调有哪些方面的内容?(1)合作性协调,即有关国家通过谈判就各自的税基、税率、征税规则等达成协议,并根据协议的内容确定对对方国家的商品或纳税人进行征税的制度和办法(2)非合作性协调,即一个国家在其他国家竞争压力的驱使下,在其他国家税制既定不变的情况下单方面调整自己的税收制度,使本国的税收制度尽量与他国保持一致而形成的一种税收国际协调。3、按课征对象的不同税收可分为哪几类?一国课征的税收按课税对象的不同大致可以分为商品课税、所得课税和财产课税三大类。各类税收按一定的标准还可以进一步细分为不同的税种。4、国际税收的发展趋势是什么?①在商品课税领域,增值税和消费税的国际协调将逐步取代关税的国际协调成为商品课税国际协调的核心内容。②在所得课税领域,国与国之间的税收竞争将更为激烈,为了防止“财政降格”(fiscaldegradation)和“一降到底”(racetobottom)的情况发生,国际社会有必要对各国资本所得的课税制度进行协调。③区域经济一体化的不断发展,区域性的税收国际税收协调将会有更为广阔的前景。④各国之间将加强税收征管的国际合作,共同应对跨国纳税人的国际避税和偷税行为。⑤随着电子商务的发展,国际税收领域将出现许多新的课题,亟待各国政府和国际社会加以研究解决。第二次作业一、名词解释税收管辖权:税收管辖权是一国政府在征税方面的主权,它表现在一国政府有权决定对哪些人征税、征哪些税以及征多少税等方面。地域管辖权:又称来源地管辖权,即一国要对来源于本国境内的所得行使征税权。居民管辖权:即一国要对本国税法中规定的居民(包括自然人和法人)取得的所得行使征税权。公民管辖权:即一国要对拥有本国国籍的公民所取得的所得行使征税权。常设机构:是指一个企业进行全部或部分经营活动的固定场所。无限纳税义务:居民纳税人这种要就其国内外一切所得(又称全球所得)向居住国政府纳税的义务。有限纳税义务:非居民对非居住国(所得来源国或东道国)负有的仅就来源于其境内所得纳税的义务。推迟课税:本国居民公司来源于境外子公司的股息、红利所得在未汇回本国以前可以先不缴纳本国的所得税,当这些境外所得汇回本国以后,本国居民公司再就其申报纳税。二、简答1、所得税的管辖权有哪几种类型?(1)地域管辖权(2)居民管辖权(3)公民管辖权2、所得税管辖权实施的三种情况?(1)同时实行地域管辖权和居民管辖权(2)实行单一的地域管辖权(3)同时实行地域管辖权、居民管辖权和公民管辖权3、住所与居所的区别?(1)住所是个人的久住之地,而居所只是人们因某种原因而暂住或客居之地(2)住所通常涉及到一种意图,即某人打算将某地作为其永久性居住地,而居所通常是指一种事实,即某人在某地已经居住了较长时间或有条件长时期居住4、自然人居民身份的判定标准有哪些?(1)住所标准(2)居所标准(3)停留时间标准5、法人居民身份的判定标准有哪些?(1)注册地标准(又称法律标准)(2)管理机构所在地标准(3)总机构所在地标准(4)选举权控制标准6、经营所得、劳务所得来源的判定标准分别是什么?判定经营所得的来源地的主要标准:(1)常设机构标准(2)交易地点标准判定劳务所得的来源地的主要标准:(1)劳务提供地标准(2)劳务所得支付地标准(3)劳务合同签订地标准7、自然人纳税人的纳税计算总公式是什么?=当月境内外工资薪金应纳税所得额×适用税率-速算扣除数×应承担的当月某类义务的复合值总义务复合值应纳税额=长期居民的纳税义务额×义务比例∑第三次作业一、名词解释重复征税:是指同一课...

1、当您付费下载文档后,您只拥有了使用权限,并不意味着购买了版权,文档只能用于自身使用,不得用于其他商业用途(如 [转卖]进行直接盈利或[编辑后售卖]进行间接盈利)。
2、本站所有内容均由合作方或网友上传,本站不对文档的完整性、权威性及其观点立场正确性做任何保证或承诺!文档内容仅供研究参考,付费前请自行鉴别。
3、如文档内容存在违规,或者侵犯商业秘密、侵犯著作权等,请点击“违规举报”。

碎片内容

国际税收作业

您可能关注的文档

确认删除?
VIP
微信客服
  • 扫码咨询
会员Q群
  • 会员专属群点击这里加入QQ群
客服邮箱
回到顶部