电脑桌面
添加小米粒文库到电脑桌面
安装后可以在桌面快捷访问

国际私法法律适用VIP免费

国际私法法律适用_第1页
1/6
国际私法法律适用_第2页
2/6
国际私法法律适用_第3页
3/6
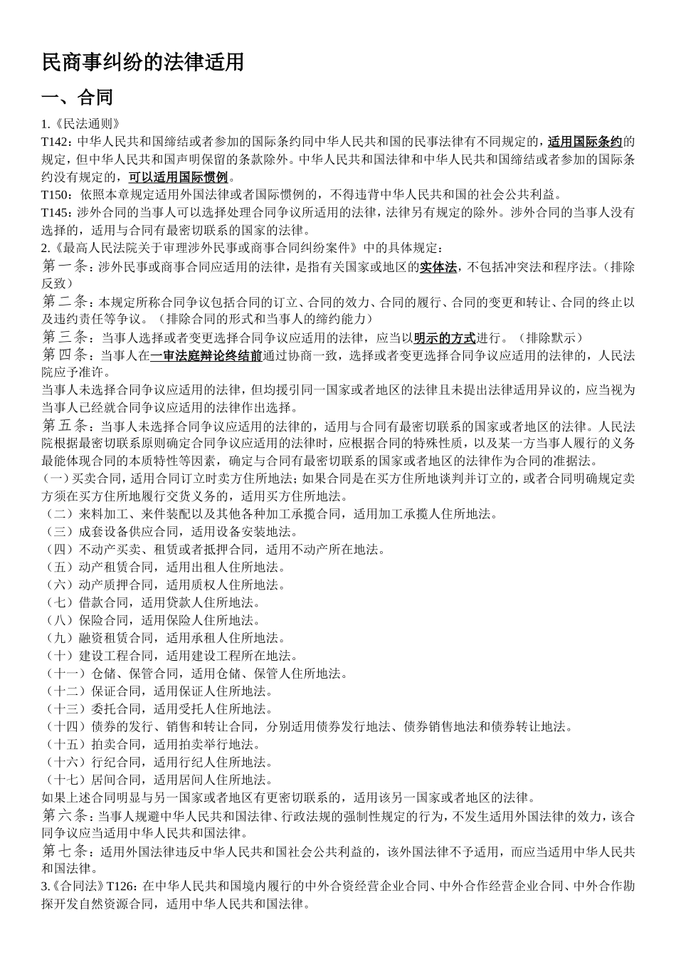
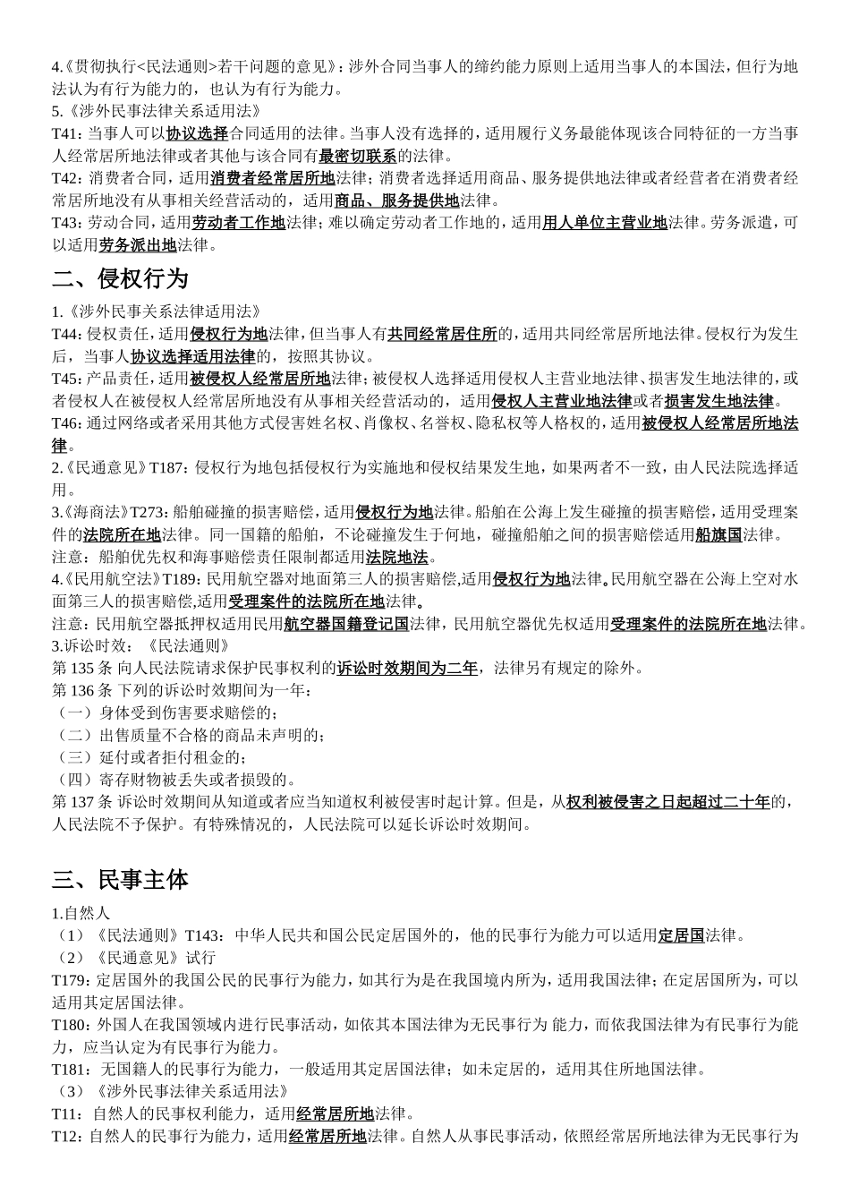
民商事纠纷的法律适用一、合同1.《民法通则》T142:中华人民共和国缔结或者参加的国际条约同中华人民共和国的民事法律有不同规定的,适用国际条约的规定,但中华人民共和国声明保留的条款除外。中华人民共和国法律和中华人民共和国缔结或者参加的国际条约没有规定的,可以适用国际惯例。T150:依照本章规定适用外国法律或者国际惯例的,不得违背中华人民共和国的社会公共利益。T145:涉外合同的当事人可以选择处理合同争议所适用的法律,法律另有规定的除外。涉外合同的当事人没有选择的,适用与合同有最密切联系的国家的法律。2.《最高人民法院关于审理涉外民事或商事合同纠纷案件》中的具体规定:第一条:涉外民事或商事合同应适用的法律,是指有关国家或地区的实体法,不包括冲突法和程序法。(排除反致)第二条:本规定所称合同争议包括合同的订立、合同的效力、合同的履行、合同的变更和转让、合同的终止以及违约责任等争议。(排除合同的形式和当事人的缔约能力)第三条:当事人选择或者变更选择合同争议应适用的法律,应当以明示的方式进行。(排除默示)第四条:当事人在一审法庭辩论终结前通过协商一致,选择或者变更选择合同争议应适用的法律的,人民法院应予准许。当事人未选择合同争议应适用的法律,但均援引同一国家或者地区的法律且未提出法律适用异议的,应当视为当事人已经就合同争议应适用的法律作出选择。第五条:当事人未选择合同争议应适用的法律的,适用与合同有最密切联系的国家或者地区的法律。人民法院根据最密切联系原则确定合同争议应适用的法律时,应根据合同的特殊性质,以及某一方当事人履行的义务最能体现合同的本质特性等因素,确定与合同有最密切联系的国家或者地区的法律作为合同的准据法。(一)买卖合同,适用合同订立时卖方住所地法;如果合同是在买方住所地谈判并订立的,或者合同明确规定卖方须在买方住所地履行交货义务的,适用买方住所地法。(二)来料加工、来件装配以及其他各种加工承揽合同,适用加工承揽人住所地法。(三)成套设备供应合同,适用设备安装地法。(四)不动产买卖、租赁或者抵押合同,适用不动产所在地法。(五)动产租赁合同,适用出租人住所地法。(六)动产质押合同,适用质权人住所地法。(七)借款合同,适用贷款人住所地法。(八)保险合同,适用保险人住所地法。(九)融资租赁合同,适用承租人住所地法。(十)建设工程合同,适用建设工程所在地法。(十一)仓储、保管合同,适用仓储、保管人住所地法。(十二)保证合同,适用保证人住所地法。(十三)委托合同,适用受托人住所地法。(十四)债券的发行、销售和转让合同,分别适用债券发行地法、债券销售地法和债券转让地法。(十五)拍卖合同,适用拍卖举行地法。(十六)行纪合同,适用行纪人住所地法。(十七)居间合同,适用居间人住所地法。如果上述合同明显与另一国家或者地区有更密切联系的,适用该另一国家或者地区的法律。第六条:当事人规避中华人民共和国法律、行政法规的强制性规定的行为,不发生适用外国法律的效力,该合同争议应当适用中华人民共和国法律。第七条:适用外国法律违反中华人民共和国社会公共利益的,该外国法律不予适用,而应当适用中华人民共和国法律。3.《合同法》T126:在中华人民共和国境内履行的中外合资经营企业合同、中外合作经营企业合同、中外合作勘探开发自然资源合同,适用中华人民共和国法律。4.《贯彻执行<民法通则>若干问题的意见》:涉外合同当事人的缔约能力原则上适用当事人的本国法,但行为地法认为有行为能力的,也认为有行为能力。5.《涉外民事法律关系适用法》T41:当事人可以协议选择合同适用的法律。当事人没有选择的,适用履行义务最能体现该合同特征的一方当事人经常居所地法律或者其他与该合同有最密切联系的法律。T42:消费者合同,适用消费者经常居所地法律;消费者选择适用商品、服务提供地法律或者经营者在消费者经常居所地没有从事相关经营活动的,适用商品、服务提供地法律。T43:劳动合同,适用劳动者工作地法律;难以确定劳动者工作地的,适用用人单位主营业地法律。劳务派遣,可以适用劳务...

1、当您付费下载文档后,您只拥有了使用权限,并不意味着购买了版权,文档只能用于自身使用,不得用于其他商业用途(如 [转卖]进行直接盈利或[编辑后售卖]进行间接盈利)。
2、本站所有内容均由合作方或网友上传,本站不对文档的完整性、权威性及其观点立场正确性做任何保证或承诺!文档内容仅供研究参考,付费前请自行鉴别。
3、如文档内容存在违规,或者侵犯商业秘密、侵犯著作权等,请点击“违规举报”。

碎片内容

国际私法法律适用

您可能关注的文档

文章天下+ 关注
实名认证
内容提供者

各种文档应有尽有

确认删除?
VIP
微信客服
  • 扫码咨询
会员Q群
  • 会员专属群点击这里加入QQ群
客服邮箱
回到顶部