电脑桌面
添加小米粒文库到电脑桌面
安装后可以在桌面快捷访问

固网类业务代理协议(新版)VIP免费

固网类业务代理协议(新版)_第1页
1/7
固网类业务代理协议(新版)_第2页
2/7
固网类业务代理协议(新版)_第3页
3/7
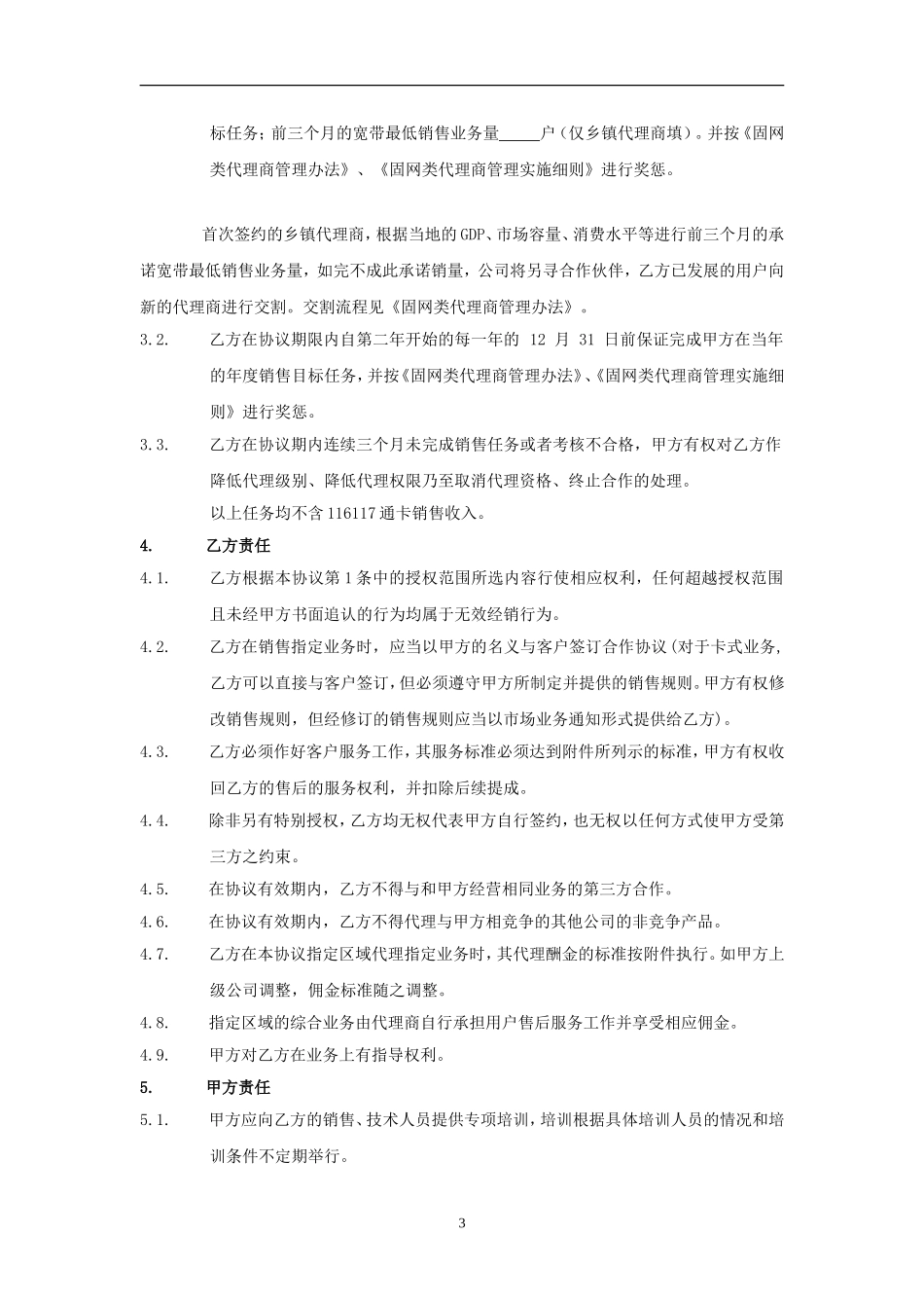
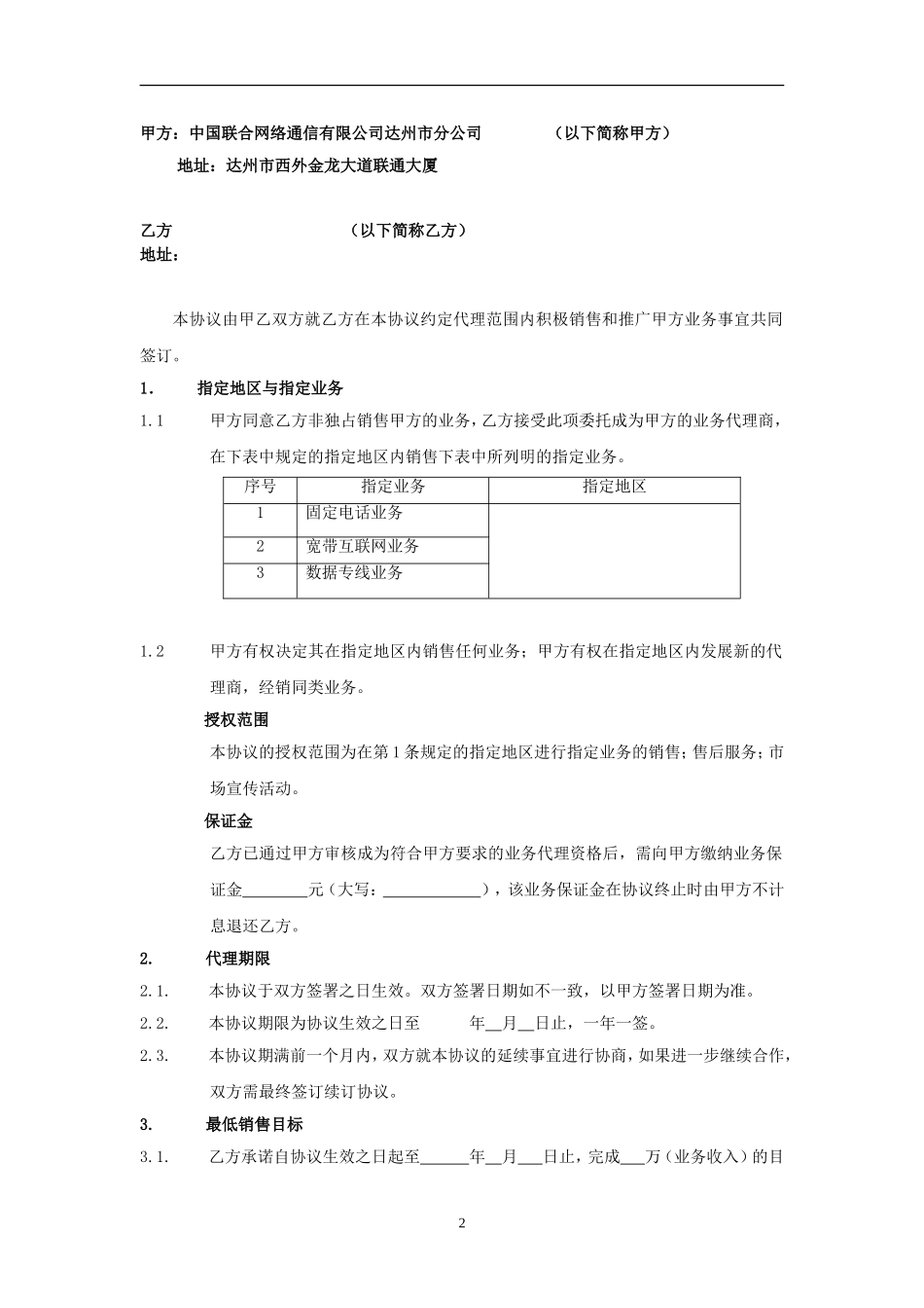
中国联合网络通信有限公司XX市分公司固网类业务代理协议年拾月1甲方:中国联合网络通信有限公司达州市分公司(以下简称甲方)地址:达州市西外金龙大道联通大厦乙方(以下简称乙方)地址:本协议由甲乙双方就乙方在本协议约定代理范围内积极销售和推广甲方业务事宜共同签订。1.指定地区与指定业务1.1甲方同意乙方非独占销售甲方的业务,乙方接受此项委托成为甲方的业务代理商,在下表中规定的指定地区内销售下表中所列明的指定业务。1.2甲方有权决定其在指定地区内销售任何业务;甲方有权在指定地区内发展新的代理商,经销同类业务。授权范围本协议的授权范围为在第1条规定的指定地区进行指定业务的销售;售后服务;市场宣传活动。保证金乙方已通过甲方审核成为符合甲方要求的业务代理资格后,需向甲方缴纳业务保证金元(大写:),该业务保证金在协议终止时由甲方不计息退还乙方。2.代理期限2.1.本协议于双方签署之日生效。双方签署日期如不一致,以甲方签署日期为准。2.2.本协议期限为协议生效之日至年月日止,一年一签。2.3.本协议期满前一个月内,双方就本协议的延续事宜进行协商,如果进一步继续合作,双方需最终签订续订协议。3.最低销售目标3.1.乙方承诺自协议生效之日起至年月日止,完成万(业务收入)的目序号指定业务指定地区1固定电话业务2宽带互联网业务3数据专线业务2标任务;前三个月的宽带最低销售业务量户(仅乡镇代理商填)。并按《固网类代理商管理办法》、《固网类代理商管理实施细则》进行奖惩。首次签约的乡镇代理商,根据当地的GDP、市场容量、消费水平等进行前三个月的承诺宽带最低销售业务量,如完不成此承诺销量,公司将另寻合作伙伴,乙方已发展的用户向新的代理商进行交割。交割流程见《固网类代理商管理办法》。3.2.乙方在协议期限内自第二年开始的每一年的12月31日前保证完成甲方在当年的年度销售目标任务,并按《固网类代理商管理办法》、《固网类代理商管理实施细则》进行奖惩。3.3.乙方在协议期内连续三个月未完成销售任务或者考核不合格,甲方有权对乙方作降低代理级别、降低代理权限乃至取消代理资格、终止合作的处理。以上任务均不含116117通卡销售收入。4.乙方责任4.1.乙方根据本协议第1条中的授权范围所选内容行使相应权利,任何超越授权范围且未经甲方书面追认的行为均属于无效经销行为。4.2.乙方在销售指定业务时,应当以甲方的名义与客户签订合作协议(对于卡式业务,乙方可以直接与客户签订,但必须遵守甲方所制定并提供的销售规则。甲方有权修改销售规则,但经修订的销售规则应当以市场业务通知形式提供给乙方)。4.3.乙方必须作好客户服务工作,其服务标准必须达到附件所列示的标准,甲方有权收回乙方的售后的服务权利,并扣除后续提成。4.4.除非另有特别授权,乙方均无权代表甲方自行签约,也无权以任何方式使甲方受第三方之约束。4.5.在协议有效期内,乙方不得与和甲方经营相同业务的第三方合作。4.6.在协议有效期内,乙方不得代理与甲方相竞争的其他公司的非竞争产品。4.7.乙方在本协议指定区域代理指定业务时,其代理酬金的标准按附件执行。如甲方上级公司调整,佣金标准随之调整。4.8.指定区域的综合业务由代理商自行承担用户售后服务工作并享受相应佣金。4.9.甲方对乙方在业务上有指导权利。5.甲方责任5.1.甲方应向乙方的销售、技术人员提供专项培训,培训根据具体培训人员的情况和培训条件不定期举行。35.2.经双方商定甲方同意免费向乙方提供在其经销过程中使用甲方认为必须的商务资料及产品资料,以用于其销售活动。甲方应向乙方提供有关指定业务的所有必要的书面资料(诸如价格表、宣传小册子等)以及甲方认为必需的其他资料。5.3.本协议履行过程中,甲方可将其在本协议项下的义务全部或部分地向甲方的关联企业或第三方予以转让。但甲方应将该等转让情况及时通知乙方。若受让方不能履行义务,甲方同意继续履行其在该协议中的义务。5.4.本协议的所有附件涉及内容,如遇甲方上级公司政策发生变化,相应标准随之调整。6.业务开展程序6.1.签订合作协议乙方向甲方提交的订单应按甲方标准的合作协议文本执行。除此之外任何对甲方进行...

1、当您付费下载文档后,您只拥有了使用权限,并不意味着购买了版权,文档只能用于自身使用,不得用于其他商业用途(如 [转卖]进行直接盈利或[编辑后售卖]进行间接盈利)。
2、本站所有内容均由合作方或网友上传,本站不对文档的完整性、权威性及其观点立场正确性做任何保证或承诺!文档内容仅供研究参考,付费前请自行鉴别。
3、如文档内容存在违规,或者侵犯商业秘密、侵犯著作权等,请点击“违规举报”。

碎片内容

固网类业务代理协议(新版)

您可能关注的文档

确认删除?
VIP
微信客服
  • 扫码咨询
会员Q群
  • 会员专属群点击这里加入QQ群
客服邮箱
回到顶部