电脑桌面
添加小米粒文库到电脑桌面
安装后可以在桌面快捷访问

排队论习题 VIP免费

排队论习题 _第1页
1/4
排队论习题 _第2页
2/4
排队论习题 _第3页
3/4
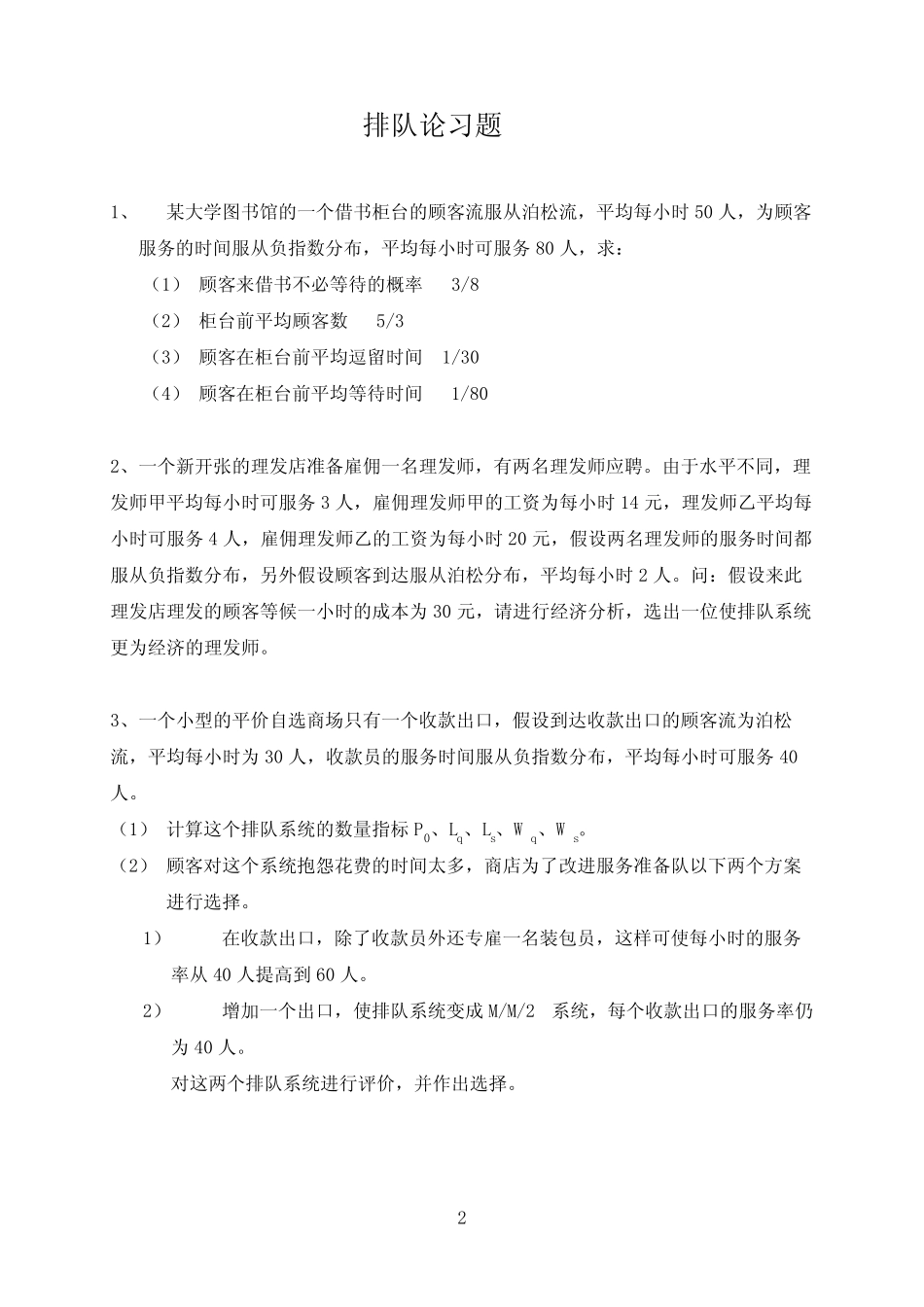
排队论习题(总3页)--本页仅作为文档封面,使用时请直接删除即可----内页可以根据需求调整合适字体及大小--2排队论习题1、某大学图书馆的一个借书柜台的顾客流服从泊松流,平均每小时50人,为顾客服务的时间服从负指数分布,平均每小时可服务80人,求:(1)顾客来借书不必等待的概率3/8(2)柜台前平均顾客数5/3(3)顾客在柜台前平均逗留时间1/30(4)顾客在柜台前平均等待时间1/802、一个新开张的理发店准备雇佣一名理发师,有两名理发师应聘。由于水平不同,理发师甲平均每小时可服务3人,雇佣理发师甲的工资为每小时14元,理发师乙平均每小时可服务4人,雇佣理发师乙的工资为每小时20元,假设两名理发师的服务时间都服从负指数分布,另外假设顾客到达服从泊松分布,平均每小时2人。问:假设来此理发店理发的顾客等候一小时的成本为30元,请进行经济分析,选出一位使排队系统更为经济的理发师。3、一个小型的平价自选商场只有一个收款出口,假设到达收款出口的顾客流为泊松流,平均每小时为30人,收款员的服务时间服从负指数分布,平均每小时可服务40人。(1)计算这个排队系统的数量指标P0、Lq、Ls、Wq、Ws。(2)顾客对这个系统抱怨花费的时间太多,商店为了改进服务准备队以下两个方案进行选择。1)在收款出口,除了收款员外还专雇一名装包员,这样可使每小时的服务率从40人提高到60人。2)增加一个出口,使排队系统变成M/M/2系统,每个收款出口的服务率仍为40人。对这两个排队系统进行评价,并作出选择。34、汽车按泊松分布到达某高速公路收费口,平均90辆/小时。每辆车通过收费口平均需时间35秒,服从负指数分布。司机抱怨等待时间太长,管理部门拟采用自动收款装置使收费时间缩短到30秒,但条件是原收费口平均等待车辆超过6辆,且新装置的利用率不低于75%时才使用,问上述条件下新装置能否被采用。5、有一台电话的共用电话亭打电话的顾客服从λ=6个/小时的泊松分布,平均每人打电话时间为3分钟,服从负指数分布。试求:(1)到达者在开始打电话前需等待10分钟以上的概率(2)顾客从到达时算起到打完电话离去超过10分钟的概率(3)管理部门决定当打电话顾客平均等待时间超过3分钟时,将安装第二台电话,问当λ值为多大时需安装第二台。6、某无线电修理商店保证每件送到的电器在1小时内修完取货,如超过1小时分文不收。已知该商店每修一件平均收费10元,其成本平均每件元,即每修一件平均赢利元。已知送来修理的电器按泊松分布到达,平均6件/小时,每维修一件的时间平均为分钟,服从负指数分布。试问:(1)该商店在此条件下能否赢利(2)当每小时送达的电器为多少件时该商店的经营处于盈亏平衡点。7、顾客按泊松分布到达只有一名理发员的理发店,平均10人/小时。理发店对每名顾客的服务时间服从负指数分布,平均为5分钟。理发店内包括理发椅共有三个座位,当顾客到达无座位时,就依次站着等待。试求:(1)顾客到达时有座位的概率(2)到达的顾客需站着等待的概率(3)顾客从进入理发店到离去超过2分钟的概率(4)理发店内应有多少座位,才能保证80%顾客在到达时就有座位。8、某医院门前有一出租车停车场,因场地限制,只能同时停放5辆出租车。当停满5辆后,后来的车就自动离去。从医院出来的病人在有车时就租车乘坐,停车场无车时就向附近出租汽车站要车。设出租汽车到达医院门口按λ=8辆/小时的泊松分布,从4医院依次出来的病人的间隔时间为负指数分布,平均间隔时间6分钟。又设每辆车每次只载一名病人,并且汽车到达先后次序排列。试求:(1)出租汽车开到医院门口时停车场有空闲停车场地的概率(2)汽车进入停车场到离开医院的平均停留时间(3)从医院出来的病人在医院门口要到出租车的概率。9、一个汽车冲洗服务站,只有一套冲洗设备,假设要冲洗的汽车到达服从泊松分布,平均每12分钟一辆,但不清楚这个系统的服务时间服从什么分布。从统计分析知道冲洗一辆汽车平均需要花费5分钟,服务时间的均方差为2分钟。求该排队系统的数量指标P0、Lq、Ls、Wq、Ws、Pw。如果冲洗一辆汽车的时间是一定的,都为5分钟,求出上述数量指标。10、某街道口有一电话亭,在步行距离为4分...

1、当您付费下载文档后,您只拥有了使用权限,并不意味着购买了版权,文档只能用于自身使用,不得用于其他商业用途(如 [转卖]进行直接盈利或[编辑后售卖]进行间接盈利)。
2、本站所有内容均由合作方或网友上传,本站不对文档的完整性、权威性及其观点立场正确性做任何保证或承诺!文档内容仅供研究参考,付费前请自行鉴别。
3、如文档内容存在违规,或者侵犯商业秘密、侵犯著作权等,请点击“违规举报”。

碎片内容

排队论习题

您可能关注的文档

确认删除?
VIP
微信客服
  • 扫码咨询
会员Q群
  • 会员专属群点击这里加入QQ群
客服邮箱
回到顶部