电脑桌面
添加小米粒文库到电脑桌面
安装后可以在桌面快捷访问

项目销售现场接待规范VIP免费

项目销售现场接待规范_第1页
1/6
项目销售现场接待规范_第2页
2/6
项目销售现场接待规范_第3页
3/6
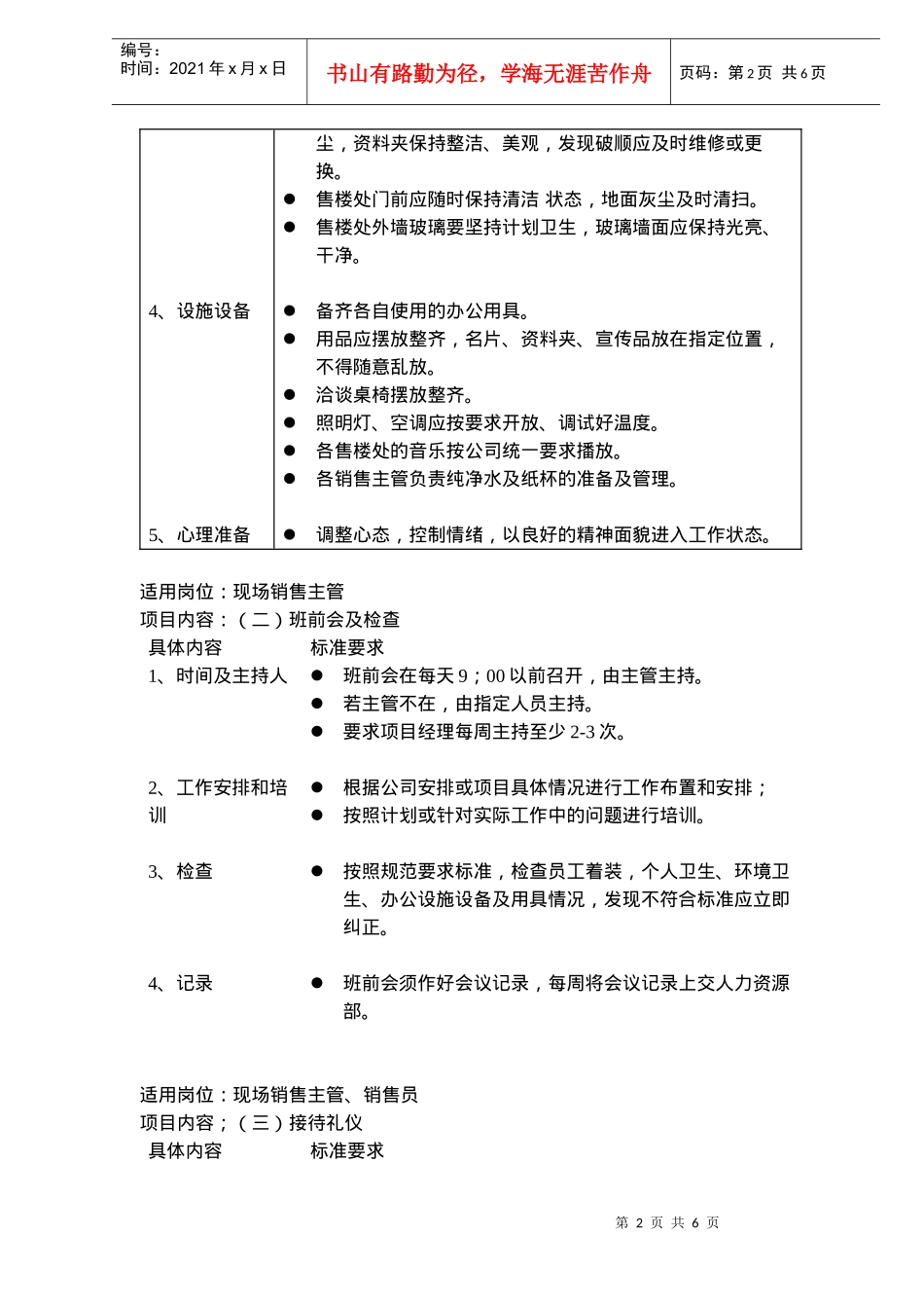
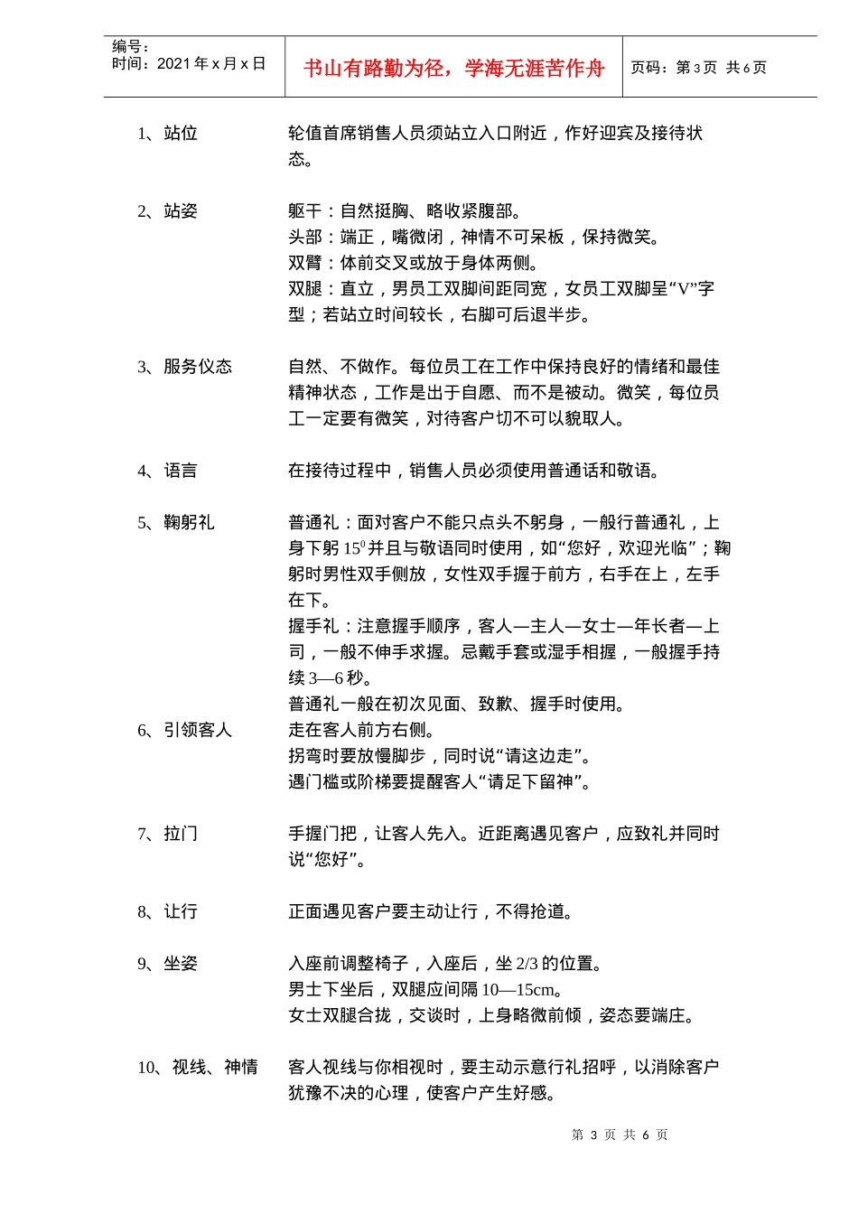
第1页共6页编号:时间:2021年x月x日书山有路勤为径,学海无涯苦作舟页码:第1页共6页项目销售现场接待规范成都世家置业顾问有限公司总则一为规范公司现场工作秩序和员工行为,树立公司形象,以促进销售任务的圆满完成,特制定本规定.二现场所有人员必须执行本规定之各项条款.三各级管理人员,包括项目经理及主管,人力资源部经理均按此规定进行监督.指导.检查.四人力资源部依据本规定有直接处罚权力.五适用范围:本规定所称员工,系指本公司各售楼现场的全体岗位人员.接待规范说明适用岗位:现场销售主管\销售员项目内容:(一)班前准备具体内容标准要求工作时间早晨8:.30-18:00,准时到岗。1、工装须整洁、平整、着装前清理制服上的灰尘、头皮屑。鞋袜:以深色为宜,注意色彩搭配,女员工猪裙装,以浅色长袜为宜。领带:熨烫平整、注意色彩搭配,长度以盖及皮带扣为宜;若使用领带夹,应夹于衬衫第4-5颗纽扣。工号牌:是工装的一部分,着制服必须佩带工号牌,于左上方。岗位上不能佩带装饰性强的饰物,以一枚戒指、一条项链为准。2、个人卫生提倡勤洗澡、勤换衣,养成良好的个人卫生习惯。面部:保持面部干净。男员工应及时剃须,使用的化妆品香味不宜过浓;女员工按规定化淡妆,使用的化妆品、香水以淡雅威仪。头发;男员工保持发行庄重,不染发,且前不遮眉,后不过衣领,横发不过耳;女员工发型应梳理整齐,过肩头发应用发带束在脑后,严禁男女员工彩色染发。指甲:保持双手清洁,不留长指甲,不涂有色制甲油。上班前不吃有异味食物,保持口腔清洁,无异味。3、环境卫生必须在9:00以前清洁完毕。售楼处内部如接待台面、桌椅、沙盘玻璃罩上不能有灰第2页共6页第1页共6页编号:时间:2021年x月x日书山有路勤为径,学海无涯苦作舟页码:第2页共6页尘,资料夹保持整洁、美观,发现破顺应及时维修或更换。售楼处门前应随时保持清洁状态,地面灰尘及时清扫。售楼处外墙玻璃要坚持计划卫生,玻璃墙面应保持光亮、干净。4、设施设备备齐各自使用的办公用具。用品应摆放整齐,名片、资料夹、宣传品放在指定位置,不得随意乱放。洽谈桌椅摆放整齐。照明灯、空调应按要求开放、调试好温度。各售楼处的音乐按公司统一要求播放。各销售主管负责纯净水及纸杯的准备及管理。5、心理准备调整心态,控制情绪,以良好的精神面貌进入工作状态。适用岗位:现场销售主管项目内容:(二)班前会及检查具体内容标准要求1、时间及主持人班前会在每天9;00以前召开,由主管主持。若主管不在,由指定人员主持。要求项目经理每周主持至少2-3次。2、工作安排和培训根据公司安排或项目具体情况进行工作布置和安排;按照计划或针对实际工作中的问题进行培训。3、检查按照规范要求标准,检查员工着装,个人卫生、环境卫生、办公设施设备及用具情况,发现不符合标准应立即纠正。4、记录班前会须作好会议记录,每周将会议记录上交人力资源部。适用岗位:现场销售主管、销售员项目内容;(三)接待礼仪具体内容标准要求第3页共6页第2页共6页编号:时间:2021年x月x日书山有路勤为径,学海无涯苦作舟页码:第3页共6页1、站位轮值首席销售人员须站立入口附近,作好迎宾及接待状态。2、站姿躯干:自然挺胸、略收紧腹部。头部:端正,嘴微闭,神情不可呆板,保持微笑。双臂:体前交叉或放于身体两侧。“双腿:直立,男员工双脚间距同宽,女员工双脚呈V”字型;若站立时间较长,右脚可后退半步。3、服务仪态自然、不做作。每位员工在工作中保持良好的情绪和最佳精神状态,工作是出于自愿、而不是被动。微笑,每位员工一定要有微笑,对待客户切不可以貌取人。4、语言在接待过程中,销售人员必须使用普通话和敬语。5、鞠躬礼普通礼:面对客户不能只点头不躬身,一般行普通礼,上身下躬150“”并且与敬语同时使用,如您好,欢迎光临;鞠躬时男性双手侧放,女性双手握于前方,右手在上,左手在下。————握手礼:注意握手顺序,客人主人女士年长者上司,一般不伸手求握。忌戴手套或湿手相握,一般握手持续3—6秒。普通礼一般在初次见面、致歉、握手时使用。6、引领客人...

1、当您付费下载文档后,您只拥有了使用权限,并不意味着购买了版权,文档只能用于自身使用,不得用于其他商业用途(如 [转卖]进行直接盈利或[编辑后售卖]进行间接盈利)。
2、本站所有内容均由合作方或网友上传,本站不对文档的完整性、权威性及其观点立场正确性做任何保证或承诺!文档内容仅供研究参考,付费前请自行鉴别。
3、如文档内容存在违规,或者侵犯商业秘密、侵犯著作权等,请点击“违规举报”。

碎片内容

项目销售现场接待规范

您可能关注的文档

确认删除?
VIP
微信客服
  • 扫码咨询
会员Q群
  • 会员专属群点击这里加入QQ群
客服邮箱
回到顶部