电脑桌面
添加小米粒文库到电脑桌面
安装后可以在桌面快捷访问

必修一6课练习及答案VIP专享VIP免费

必修一6课练习及答案_第1页
1/4
必修一6课练习及答案_第2页
2/4
必修一6课练习及答案_第3页
3/4
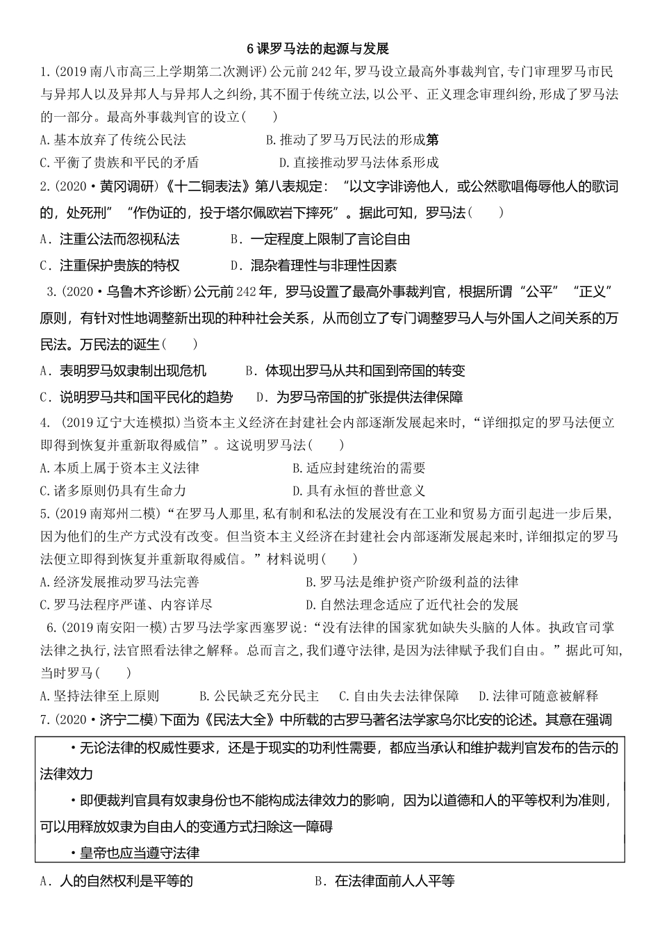
6课罗马法的起源与发展1.(2019南八市高三上学期第二次测评)公元前242年,罗马设立最高外事裁判官,专门审理罗马市民与异邦人以及异邦人与异邦人之纠纷,其不囿于传统立法,以公平、正义理念审理纠纷,形成了罗马法的一部分。最高外事裁判官的设立()A.基本放弃了传统公民法B.推动了罗马万民法的形成第C.平衡了贵族和平民的矛盾D.直接推动罗马法体系形成2.(2020·黄冈调研)《十二铜表法》第八表规定:“以文字诽谤他人,或公然歌唱侮辱他人的歌词的,处死刑”“作伪证的,投于塔尔佩欧岩下摔死”。据此可知,罗马法()A.注重公法而忽视私法B.一定程度上限制了言论自由C.注重保护贵族的特权D.混杂着理性与非理性因素3.(2020·乌鲁木齐诊断)公元前242年,罗马设置了最高外事裁判官,根据所谓“公平”“正义”原则,有针对性地调整新出现的种种社会关系,从而创立了专门调整罗马人与外国人之间关系的万民法。万民法的诞生()A.表明罗马奴隶制出现危机B.体现出罗马从共和国到帝国的转变C.说明罗马共和国平民化的趋势D.为罗马帝国的扩张提供法律保障4.(2019辽宁大连模拟)当资本主义经济在封建社会内部逐渐发展起来时,“详细拟定的罗马法便立即得到恢复并重新取得威信”。这说明罗马法()A.本质上属于资本主义法律B.适应封建统治的需要C.诸多原则仍具有生命力D.具有永恒的普世意义5.(2019南郑州二模)“在罗马人那里,私有制和私法的发展没有在工业和贸易方面引起进一步后果,因为他们的生产方式没有改变。但当资本主义经济在封建社会内部逐渐发展起来时,详细拟定的罗马法便立即得到恢复并重新取得威信。”材料说明()A.经济发展推动罗马法完善B.罗马法是维护资产阶级利益的法律C.罗马法程序严谨、内容详尽D.自然法理念适应了近代社会的发展6.(2019南安阳一模)古罗马法学家西塞罗说:“没有法律的国家犹如缺失头脑的人体。执政官司掌法律之执行,法官照看法律之解释。总而言之,我们遵守法律,是因为法律赋予我们自由。”据此可知,当时罗马()A.坚持法律至上原则B.公民缺乏充分民主C.自由失去法律保障D.法律可随意被解释7.(2020·济宁二模)下面为《民法大全》中所载的古罗马著名法学家乌尔比安的论述。其意在强调·无论法律的权威性要求,还是于现实的功利性需要,都应当承认和维护裁判官发布的告示的法律效力·即便裁判官具有奴隶身份也不能构成法律效力的影响,因为以道德和人的平等权利为准则,可以用释放奴隶为自由人的变通方式扫除这一障碍·皇帝也应当遵守法律A.人的自然权利是平等的B.在法律面前人人平等C.奴隶制度违背法的精神D.法律具有至高权威性8.(2020·济南测试)依罗马市民法规定,移转所有权仅有当事人的合意和物件的交付,不能发生法律效力。相反,如果所有程序和仪式已正确进行完毕,则转让是否反映了当事人的真实意思,法律并不重视。据此可知,罗马法()A.具有明显的形式主义特征B.注重保护市民的私有财产C.是平民与贵族斗争的产物D.不重视当事人的真实意思9.(2020·百校联盟TOP20联考)有学者认为,罗马万民法虽然不是调整国家间关系的法律,但那些用来规定私人间贸易关系的常识也可能被恰当地用来调整国家间关系,在财产转让领域内这种情况尤为多见。该学者旨在说明,罗马万民法()A.孕育了当今国际法的诸多原则B.避免了形式主义法律的弊端C.调节了社会关系上的复杂矛盾D.实现了人人平等和公正至上10.(2019北武汉重点中学联考)“在共和国晚期,特别是在罗马帝国时期,司法者……建立起一项原则,即被告在被确认犯罪之前是无罪的,被告有权利在法庭的法官面前同原告对质。”这项原则()A.确保了罗马境内的居民权利平等B.推动了罗马法由公民法向万民法转变C.体现出古罗马司法追求公平公正D.反映出民主是罗马法精神的本质内涵11.阅读材料,完成下列要求。材料一《唐律疏议》是唐高宗永徽年间完成的法典,是唐律的典型代表。据《旧唐书·刑法志》记载,唐太宗贞观年间有同州人房强,弟弟在岷州任统军,因为谋反伏诛;按照当时的法律,房强应当因为连坐处死。太宗得知此案,怜悯其将死,于是对大臣们说:“因为风俗教化未能博施,所以如今仍然需要刑典。这不是庶人的过错,怎么能因此滥施重刑...

1、当您付费下载文档后,您只拥有了使用权限,并不意味着购买了版权,文档只能用于自身使用,不得用于其他商业用途(如 [转卖]进行直接盈利或[编辑后售卖]进行间接盈利)。
2、本站所有内容均由合作方或网友上传,本站不对文档的完整性、权威性及其观点立场正确性做任何保证或承诺!文档内容仅供研究参考,付费前请自行鉴别。
3、如文档内容存在违规,或者侵犯商业秘密、侵犯著作权等,请点击“违规举报”。

碎片内容

必修一6课练习及答案

确认删除?
VIP
微信客服
  • 扫码咨询
会员Q群
  • 会员专属群点击这里加入QQ群
客服邮箱
回到顶部