电脑桌面
添加小米粒文库到电脑桌面
安装后可以在桌面快捷访问

万有引力理论的成就VIP免费

万有引力理论的成就_第1页
1/4
万有引力理论的成就_第2页
2/4
万有引力理论的成就_第3页
3/4
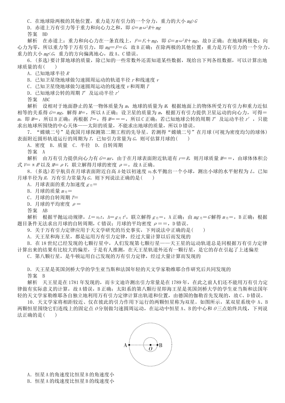
第3节万有引力理论的成就1.(多选)假如地球自转速度增大,关于物体所受的重力,下列说法正确的是()A.放在赤道地面上物体的万有引力不变B.放在两极地面上物体的重力不变C.放在赤道地面上物体的重力减小D.放在两极地面上物体的重力增加2.已知金星和地球的半径分别为R1、R2,金星和地球表面的重力加速度分别为g1、g2,则金星与地球的质量之比为()A.B.C.D.3.假设地球可视为质量均匀分布的球体。已知地球表面重力加速度在两极的大小为g0,在赤道的大小为g;地球自转的周期为T,引力常量为G。地球的密度为()A.B.C.D.4.(多选)一行星绕恒星做圆周运动,由天文观测可得,其运行周期为T,速度为v,引力常量为G,则()A.恒星的质量为B.行星的质量为C.行星运动的轨道半径为D.行星运动的加速度为5.(多选)下列关于地球表面上万有引力与重力的关系,说法正确的是()A.在任何地方重力等于万有引力,方向都指向地心B.地球两极处万有引力等于重力,即mg=F=GC.在地球除两极的其他位置,重力是万有引力的一个分力,重力的大小mg>GD.赤道上万有引力等于重力和向心力之和,即G=mω2R+mg6.(多选)要计算地球的质量,除已知的一些常数外还需知道某些数据,现给出下列各组数据,可以计算出地球质量的有()A.已知地球半径RB.已知卫星绕地球做匀速圆周运动的轨道半径r和线速度vC.已知卫星绕地球做匀速圆周运动的线速度v和周期TD.已知地球公转的周期T′及运动半径r′7.“嫦娥二号”是我国月球探测第二期工程的先导星。若测得“嫦娥二号”在月球(可视为密度均匀的球体)表面附近圆形轨道运行的周期为T,已知引力常量为G,则可估算月球的()A.密度B.质量C.半径D.自转周期8.(多选)若宇航员在月球表面附近自高h处以初速度v0水平抛出一个小球,测出小球的水平射程为L。已知月球半径为R,万有引力常量为G。则下列说法正确的是()A.月球表面的重力加速度g月=B.月球的质量m月=C.月球的自转周期T=D.月球的平均密度ρ=9.关于万有引力定律应用于天文学研究的历史事实,下列说法中正确的是()A.天王星和海王星,都是运用万有引力定律,经过大量计算以后而发现的B.在18世纪已经发现的七颗行星中,人们发现第七颗行星——天王星的运动轨道总是同根据万有引力定律计算出来的结果有比较大的偏差,于是有人推测,在天王星轨道外还有一颗行星,是它的存在引起了上述偏差C.第八颗行星,是牛顿运用自己发现的万有引力定律,经过大量计算而发现的D.天王星是英国剑桥大学的学生亚当斯和法国年轻的天文学家勒维耶合作研究后共同发现的10.天文学家将相距较近、仅在彼此的引力作用下运行的两颗恒星称为双星。如图所示,某双星系统中A、B两颗恒星围绕它们连线上的固定点O分别做匀速圆周运动,在运动中恒星A、B的中心和O三点始终共线,下列说法正确的是()A.恒星A的角速度比恒星B的角速度小B.恒星A的线速度比恒星B的线速度小C.恒星A受到的向心力比恒星B受到的向心力小D.恒星A的质量比恒星B的质量小11.为了研究太阳演化进程,需知道目前太阳的质量M。已知地球半径R=6.4×106m,地球质量m=6.0×1024kg,日地中心距离r=1.5×1011m,地球表面处的重力加速度g=10m/s2,1年约为3.2×107s,但引力常量G未知。试估算目前太阳的质量M。(结果保留两位有效数字)12.宇航员来到某星球表面作了如下实验:将一小钢球以v0的初速度竖直向上抛出,测得小钢球上升离抛出点的最大高度为h(h远小于星球半径),该星球为密度均匀的球体,引力常量为G,求:(1)该星球表面的重力加速度;(2)若该星球的半径为R,忽略星球的自转,求该星球的密度。13.两个星球组成双星,它们在相互之间的万有引力作用下,绕连线上某点做周期相同的匀速圆周运动,现测得两星中心距离为R,其运动周期为T,求两星的总质量。答案1.(多选)假如地球自转速度增大,关于物体所受的重力,下列说法正确的是()A.放在赤道地面上物体的万有引力不变B.放在两极地面上物体的重力不变C.放在赤道地面上物体的重力减小D.放在两极地面上物体的重力增加答案ABC解析地球自转角速度增大,地面上物体受到的万有引力不变,A正确;在两极,物体受到的万有引力...

1、当您付费下载文档后,您只拥有了使用权限,并不意味着购买了版权,文档只能用于自身使用,不得用于其他商业用途(如 [转卖]进行直接盈利或[编辑后售卖]进行间接盈利)。
2、本站所有内容均由合作方或网友上传,本站不对文档的完整性、权威性及其观点立场正确性做任何保证或承诺!文档内容仅供研究参考,付费前请自行鉴别。
3、如文档内容存在违规,或者侵犯商业秘密、侵犯著作权等,请点击“违规举报”。

碎片内容

万有引力理论的成就

精品文库+ 关注
实名认证
内容提供者

小学学习各类资料大全

确认删除?
VIP
微信客服
  • 扫码咨询
会员Q群
  • 会员专属群点击这里加入QQ群
客服邮箱
回到顶部