电脑桌面
添加小米粒文库到电脑桌面
安装后可以在桌面快捷访问

挖孔桩安全技术交底记录表VIP免费

挖孔桩安全技术交底记录表_第1页
1/4
挖孔桩安全技术交底记录表_第2页
2/4
挖孔桩安全技术交底记录表_第3页
3/4
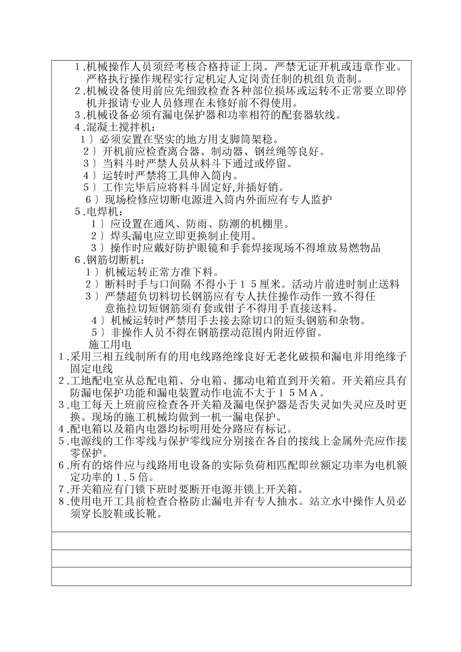
平安技术交底记录表工程名称:日:年月日闽建安表〔四〕—〔五)交底工程交底人交底内容:1.严格按平安技术操作规程进展施工.2.下井作业人员必须经属医院体检合格前方准下井作业.3.下井作业人员必须戴好平安帽,脚穿长筒套鞋,挖掘坚硬岩石时要带上耳塞、风镜严禁在孔内吸烟。4.工地要设置4-5顶供氧防面具作为下井救助受人员之用并备有有效的吊人平安设施供下孔作业人员使用。5.要设置取用方便的平安爬梯作为下井人员平安上下的措施从孔口到孔底必须常备一条均匀打了结的20MM直径棕绳供孔内作业人员应急出孔。6.孔口的电动葫芦或起落台必须有专人理和操作当有人在孔内作业时严禁擅自离岗应保持与孔内作业人员的不断联络〔设拉铃或哨子〕随时做好孔内人员的撤离准备。7.遇小雨天气时孔口要设可靠的防雨棚凡遇到大雨时严禁下井作业。8.遇到流泥或流沙时必须有关部门检查、制定有效的平安措施否那么不准施工。9.护壁要求:按设计要求上节与下节搭接砼长度不少于5cm,钢筋搭接长度不少于20cm,厚度为12cm砼强度为C20。10.孔内作业人员时刻注意孔下周围的动向加强对渗漏水的观察发现可疑情况应立即采取必要措施离井并有关人员在未采取有效防护措施前不准下孔作业。11.施工作业区备有发电机供现场停电应急使用。12.工地必须备有至少2个供人员上下使用的铁笼铁笼大约1米高上部开口必须经地、检查合格前方可使用。13.施工人员下井作业前必须用鼓风机向孔底送风孔底的瘴气排出待检查孔内没有体前方可下井作业。14.施工人员下井作业前必须先检测井内是否存在有气体或采用小动物〔兔子、鸽子〕测试没有有气体后方可下井作业。15.每天施工前及作业中必须对投入使用的机具做全面检查升降设备应装有必要的平安装置如刹车、吊钩防脱器、断绳器及限位装置等施工后要对机具进展养护。16.根据地质情况选择护壁类型和降水。护壁混凝土浇灌要周围同步上升振捣实待混凝土到达规定强度前方可拆模以保证护壁有足够的强度抵抗孔壁的倾覆力。装备足够的排水设备孔底排水时作业人员应到地面以后再合闸抽水抽水完毕即关闭电源严禁孔内带电作业。17.孔深超过4米时应在距井底2.5~2.8米处设置一道钢制半圆型防护板并固定牢靠。在吊运物料时孔底作业人员应紧贴护壁站立在防护板下以防落物伤人。防护板的设置位置应随孔底进尺深度逐节下移固定始终保持在设置高度范围内。18.孔底作业人员在作业过程中应进步警觉性随时注意井内的各种情况及突发意外如地下水、流沙、流泥、塌方、护壁变形、有害气体及不明物等发现问题应及时回到地面并有关人员处理解决。19.孔内吊运物料或土方时应保持垂直平稳不准斜吊、过急或晃动;应采用稳定性较好的双耳吊篮上料不准超过篮口大块石头宜先破碎后装运防止落物伤人。20.每节挖孔进尺深度应根据现场实际土质和地下水位确定。一般土质较好无地下水或地下水位较少时以每次进尺深度不超过1米为宜如地下水位较高土质较软时每次进尺深度以水超过0.5~0.6米为宜;当遇到流沙或流泥时进尺深度应控制在0.3米以内。如地下水压力较大涌沙涌泥难以进尺时可先用降水方按降低水位并用钢筋设护壁插下然后用草袋之类物品堵住流沙、流泥然后再清孔、绑筋、支模浇灌混凝土护壁。21.当孔深超过5米时应用压力风向孔底送风特别是有臭水、污泥和异味的孔底作业前必须先对孔内送风至少一小时;作业人员下孔前必须做动物试验或用仪器检查孔内的含氧量及有害气体含量确认平安前方可下孔。作业中通风设备要不断的向孔内送风。同时地面要准备氧气瓶等急救用品。22.当挖孔较深而孔内光线较暗时孔内作业应采用12V平安电压、100W防水带罩灯泡由防水绝缘电缆引下进展照明。同时现场应设置放电机孔内设置平安矿灯或应急灯以备临时停电的应急照明以及孔底人员及时平安撤回地面。23.当孔内无人作业时孔口必须用强度足够的钢筋网盖盖好上面加盖木板以防雨天雨水进入孔内;同时孔口四周设置高度不低于1.1米的钢围栏进展防护并设置平安标志间设置红灯警示。24.当孔内遇有孤石、强风化或中风化岩层时必须选择合理的爆破类型编制爆破作业方案由专业人员进展爆破。其中孤石尽可能人工凿除。25.人工挖...

1、当您付费下载文档后,您只拥有了使用权限,并不意味着购买了版权,文档只能用于自身使用,不得用于其他商业用途(如 [转卖]进行直接盈利或[编辑后售卖]进行间接盈利)。
2、本站所有内容均由合作方或网友上传,本站不对文档的完整性、权威性及其观点立场正确性做任何保证或承诺!文档内容仅供研究参考,付费前请自行鉴别。
3、如文档内容存在违规,或者侵犯商业秘密、侵犯著作权等,请点击“违规举报”。

碎片内容

挖孔桩安全技术交底记录表

您可能关注的文档

确认删除?
VIP
微信客服
  • 扫码咨询
会员Q群
  • 会员专属群点击这里加入QQ群
客服邮箱
回到顶部