电脑桌面
添加小米粒文库到电脑桌面
安装后可以在桌面快捷访问

国内信用证试题及答案VIP免费

国内信用证试题及答案_第1页
1/6
国内信用证试题及答案_第2页
2/6
国内信用证试题及答案_第3页
3/6
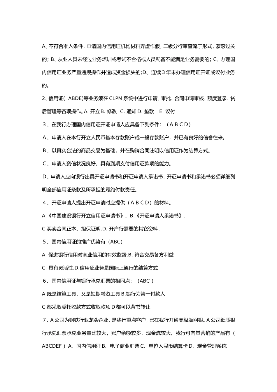
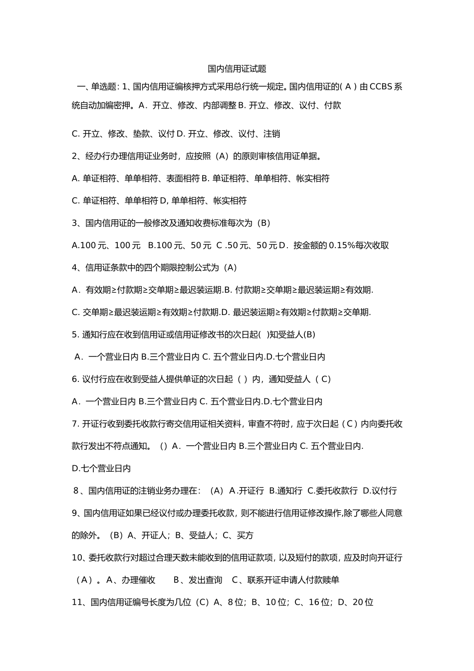
国内信用证试题一、单选题:1、国内信用证编核押方式采用总行统一规定。国内信用证的(A)由CCBS系统自动加编密押。A.开立、修改、内部调整B.开立、修改、议付、付款C.开立、修改、垫款、议付D.开立、修改、议付、注销2、经办行办理信用证业务时,应按照(A)的原则审核信用证单据。A.单证相符、单单相符、表面相符B.单证相符、单单相符、帐实相符C.单证相符、单单相符D,单单相符、帐实相符3、国内信用证的一般修改及通知收费标准每次为(B)A.100元、100元B.100元、50元C.50元、50元D.按金额的0.15%每次收取4、信用证条款中的四个期限控制公式为(A)A.有效期≥付款期≥交单期≥最迟装运期.B.付款期≥交单期≥最迟装运期≥有效期.C.交单期≥最迟装运期≥有效期≥付款期.D.最迟装运期≥有效期≥付款期≥交单期.5.通知行应在收到信用证或信用证修改书的次日起()知受益人(B)A.一个营业日内B.三个营业日内C.五个营业日内.D.七个营业日内6.议付行应在收到受益人提供单证的次日起()内,通知受益人(C)A.一个营业日内B.三个营业日内C.五个营业日内.D.七个营业日内7.开证行收到委托收款行寄交信用证相关资料,审查不符时,应于次日起(C)内向委托收款行发出不符点通知。()A.一个营业日内B.三个营业日内C.五个营业日内.D.七个营业日内8、国内信用证的注销业务办理在:(A)A.开证行B.通知行C.委托收款行D.议付行9、国内信用证如果已经议付或办理委托收款,则不能进行信用证修改操作,除了哪些人同意的除外。(B)A、开证人;B、受益人;C、买方10、委托收款行对超过合理天数未能收到的信用证款项,以及短付的款项,应及时向开证行(A)。A、办理催收B、发出查询C、联系开证申请人付款赎单11、国内信用证编号长度为几位(C)A、8位;B、10位;C、16位;D、20位12、延期付款信用证和议付信用证的付款期限为货物装运日后或货物收据、货物发运单据签发日后(不含装运日和签发日)定期付款,最长不得超过(D)个月。A.1B.2C.3D.613、下列关于国内信用证办理和使用要求的表述中,符合支付结算法律制度规定的是(C)A、信用证结算方式可以用于转账,也可以支取现金B、开证行应向申请人收取不低于开证金额30%的保证金C、信用证到期不获付款的,议付行可从受益人账户收取议付金额D、申请人交存的保证金和存款账户余额不足支付的,开证行有权拒绝付款14、受益人未在信用证有效期内提交单据的,开证行应在信用证逾有效期(A)个月后注销该信用证。A.1B.2C.3D.615、客户申请开立国内信用证时,微小企业应按开证金额的(D)交存保证金。A.10%B.30%C.60%D.100%16、4790—1国内信用证开立交易栏位“费用扣划账号”输入时,系统应联动收费交易(费用扣划账号可以与开证行不在同一个机构,但必须在同一个二级分行范围内),同时系统打印收费凭证,在信用证发送完毕后(A)费用。A、系统自动扣划B、手工收取C、现金缴费17、国内信用证开证登记簿登记是:(B)A、手工登记B、系统登记18、下面说法中,错误的是(B)。A、信用证为不可撤销凭证B、信用证可以转让给他人使用C、信用证只能用于转账,不得支取现金D、信用证只适用于国内企业之间商品交易产生的货款结算19、开证行收到通知行查询书的(B)营业终了前,启动“国内信用证查复4790-E-2”交易发出查复事务信息。A、当日B、次日C、三天内20、国内信用证报表包括国内信用证销记情况统计表、国内信用证业务统计表、国内信用证收费情况统计表和国内信用证业务垫款情况统计表,可通过“公用--9”交易在(C)打印。A、月末B、季末C、月初,季初D、月末,季末二、多选题1、国内信用证机构有下列情况之一的,总行将撤销其准入资格,强制其退出:(ABCD)A、不符合准入条件,申请国内信用证机构材料弄虚作假,二级分行审查流于形式,蒙蔽过关的;B、从业人员未经过业务培训或考试不合格或人员配备不能满足业务需要的;C、办理国内信用证业务严重违规操作并造成资金损失的;D、连续3年未办理信用证开证或议付业务的。2、信用证(ABDE)等业务须在CLPM系统中进行申请、审批、合同申请审核、额度登录、贷后管理等各项操作。A.开立B.修改C.通知D.垫款E.议付3、...

1、当您付费下载文档后,您只拥有了使用权限,并不意味着购买了版权,文档只能用于自身使用,不得用于其他商业用途(如 [转卖]进行直接盈利或[编辑后售卖]进行间接盈利)。
2、本站所有内容均由合作方或网友上传,本站不对文档的完整性、权威性及其观点立场正确性做任何保证或承诺!文档内容仅供研究参考,付费前请自行鉴别。
3、如文档内容存在违规,或者侵犯商业秘密、侵犯著作权等,请点击“违规举报”。

碎片内容

国内信用证试题及答案

您可能关注的文档

确认删除?
VIP
微信客服
  • 扫码咨询
会员Q群
  • 会员专属群点击这里加入QQ群
客服邮箱
回到顶部