电脑桌面
添加小米粒文库到电脑桌面
安装后可以在桌面快捷访问

山东省枣庄市第六中学九年级政治全册 第二课 在承担责任中成长复习教学设计 鲁教版教材VIP免费

山东省枣庄市第六中学九年级政治全册 第二课 在承担责任中成长复习教学设计 鲁教版教材_第1页
1/8
山东省枣庄市第六中学九年级政治全册 第二课 在承担责任中成长复习教学设计 鲁教版教材_第2页
2/8
山东省枣庄市第六中学九年级政治全册 第二课 在承担责任中成长复习教学设计 鲁教版教材_第3页
3/8
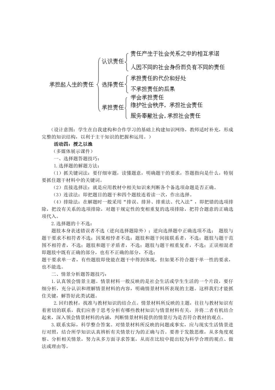
在承担责任中成长教学目标1、情感、态度、价值观:增强责任意识,勇于承担自己担负的责任,服务社会、奉献社会,积极参加社会公益活动,努力做一个负责任的公民。2、能力:在积极参加社会公益活动中,提高社会实践能力和服务社会、奉献社会的能力;紧密联系社会实际和学生生活实际,培养学生运用课本知识分析评价相关社会热点问题的能力。3、知识:突出主干知识的记忆、理解和掌握,梳理知识点,形成知识网络。把握承担责任的代价和好处、不承担责任的后果。懂得怎样做一个负责任的公民,理解让社会投给我赞成票的必要性。教学内容分析本课时复习第一单元《在社会生活中承担责任》的第二课《在承担责任中成长》的内容。第一部分“责任对于你我他”主要是认识责任——责任产生于社会关系中的相互承诺;人因不同的身份而负有不同的责任。第二部分“面对责任的选择”主要说明选择责任——承担责任的代价和好处;不承担责任的后果。第三部分“让社会投给我赞成票”主要说明承担责任——学会承担责任;维护社会秩序,承担社会责任;服务奉献社会,承担社会责任。“积极承担社会责任,做负有责任的公民”是近年来中考的重点、热点之一,在枣庄市学业水平考试中,也占有比较重要的地位,应引导学生加以重视。教学过程:环节一:直击中考(多媒体展示)一、选择题1.(2014••鄂州)2014年6月10日上午9时许,湖北省潜江市浩口三小六(3)班女教师秦开美面对持刀歹徒,临危不惧,把自己当人质,勇救本班学生,被大家称为“最美女教师”。秦开美的事迹说明()①承担责任有时要不惜付出生命或血的代价②奉献精神,是社会责任感的集中表现③我们不应该承担那些没有任何回报的责任④认识自己扮演的角色,尽到自己应尽的责任A.①②③B.①②④C.②③④D.①②③④2.(2014•潍坊)照料孤寡老人、免费维修家电、捐建爱心诊所……这就是孙在前和他的义工团队坚持干了七年的“小事儿”。“虽然我付出了大量的时间、精力和金钱,但是我收获了‘潍坊市十大孝星’荣誉,还有常人体会不到的快乐。”孙在前的言行向你传递的正能量有()①人生的价值在于创造和奉献②服务社会,奉献社会,要从身边的小事做起③承担责任就意味着要付出代价而没有任何形式回报④亲社会行为的“火炬”不仅会照亮别人,也能温暖自己A.①②③B.②③④C.①②④D.①③④二、(2014•云南)情景一:小云没交作业本,老师批评她,她怪妈妈没有提醒自己带作业本。情景二:小南和同学利用周末时间,清理街道上一些人胡乱粘贴的小广告。请从承担责任的角度,对上述情景中的行为作简要评价。(6分)三、(2014•东营)在2013年央视3.15晚会上,来自河南郑州的“鸡蛋哥”任庆河获得3·15贡献奖。消息传出,微博上立刻火了起来,一位网友说:“这个报道以前看过,他因担心店铺拆迁后拿着店里鸡蛋票的顾客找不到店家着急,在店铺旧址一等就是三个月。这个看似平常的等待真的很感人,值得赞一个。”能量传递。2014年2月21日央视《新闻直播间》报道,在东营区文汇街道路口一辆货车洒落了40箱鸡蛋,附近的环卫工人、路过市民、闻讯赶到的东营义工和周围群众大约20多人,义务帮拾尚未破碎的鸡蛋,没有出现哄抢与混乱。经过1个多小时努力,为车主挽回十多筐鸡蛋的损失。货车离开后,大家坚持把现场清扫干净才各自离去。新闻一经播出,网友纷纷点赞。透过行为看品质。请结合具体情境分析他们的哪些行为值得点赞?(10分)自主思考:(1)这四道中考试题主要考查的知识点有哪些?(2)你还记得哪些相关知识,还有哪些知识需要进一步复习?(设计意图:通过中考试题的展示,可以吸引学生的注意力,针对教学重点引发学生思考,从而激发学生的复习积极性,为整堂课的复习展开创造良好的契机。)1.教师留给学生自主思考的时间,不需要学生急于回答,引导学生对主干知识点进行回顾。2.学生进行自主思考,然后回答第一道中考题主要考查责任的含义、承担责任的代价,第二道中考题主要考查怎样承担责任,第三道中考题主要考查怎样承担责任,第四道中考题主要是从多角度考查承担责任的问题。环节二:知识梳理活动一:自主复习学生阅读课本15-29页内容,结合责任含...

1、当您付费下载文档后,您只拥有了使用权限,并不意味着购买了版权,文档只能用于自身使用,不得用于其他商业用途(如 [转卖]进行直接盈利或[编辑后售卖]进行间接盈利)。
2、本站所有内容均由合作方或网友上传,本站不对文档的完整性、权威性及其观点立场正确性做任何保证或承诺!文档内容仅供研究参考,付费前请自行鉴别。
3、如文档内容存在违规,或者侵犯商业秘密、侵犯著作权等,请点击“违规举报”。

碎片内容

山东省枣庄市第六中学九年级政治全册 第二课 在承担责任中成长复习教学设计 鲁教版教材

您可能关注的文档

雨丝书吧+ 关注
实名认证
内容提供者

乐于和他人分享知识,从事历史教学,热爱教育,高度负责。

确认删除?
VIP
微信客服
  • 扫码咨询
会员Q群
  • 会员专属群点击这里加入QQ群
客服邮箱
回到顶部