电脑桌面
添加小米粒文库到电脑桌面
安装后可以在桌面快捷访问

基础知识三-Microsoft-Word-文档-(3)VIP免费

基础知识三-Microsoft-Word-文档-(3)_第1页
1/11
基础知识三-Microsoft-Word-文档-(3)_第2页
2/11
基础知识三-Microsoft-Word-文档-(3)_第3页
3/11
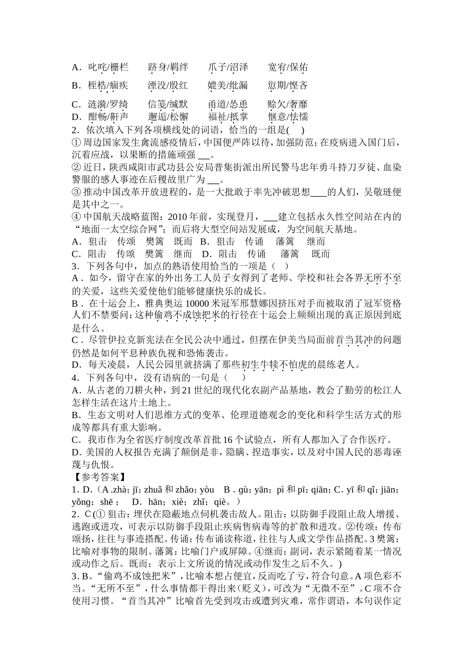
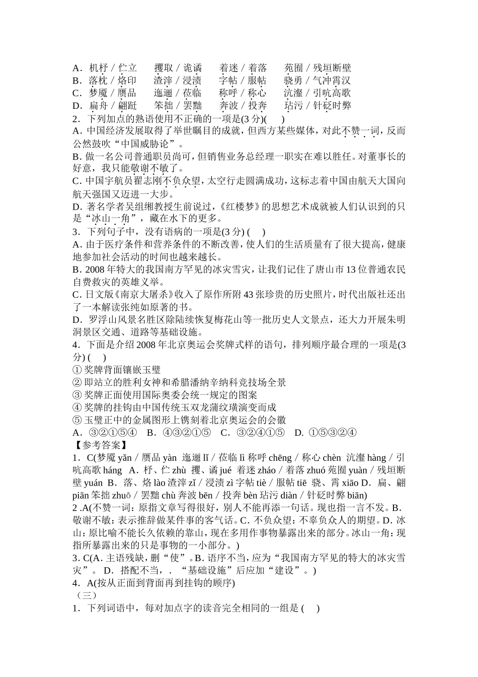
高三语言基础知识练习及答案详解(一)1.下列词语中加点字的读音,全都不相同的一组是()A.羁糜糜烂麾下摩肩接踵望风披靡B.蓼蓝谬论寂寥未雨绸缪戳力同心C.创造抢劫悲怆沧海桑田满目疮痍D.发霉后悔草莓诲人不倦风雨如晦2.依次填入下列各句横线上的词语,最恰当的一组是()①寺院里有几棵银杏树,枝繁叶茂的,看上去它们的______足有上千岁。②他光明磊落,胸怀坦荡,从不______自己的过失。③经济改革如长江大河,奔腾向前,不可_______。A.年纪隐讳遏制B.年龄隐讳遏止C.年纪隐瞒遏止D年龄.隐瞒遏止3.下列句中,划线的成语或熟语使用恰当的一句是()A.应用文,比如“合同”、“调查报告”、“总结”等官样文章,一般不使用文学语言。B.那林立的大石,千态万状,有的像卧虎,有的像奔马,无不惟妙惟肖。C.做事情要未雨绸缪,不可临渴掘井,要知道“船到江心补漏迟”啊,你要早做打算。D.宁老师针对班上学生良莠不齐的现状,讲课时注意分层指导,同学们都很满意。4.下列各句中,没有语病的一句是()A.种种迹象表明,购房者的观望非但没有像往日那样,坚持几日就选择放弃,重新加入到购房大军中去,而且政策的从严,让购房者对房价下降充满信心。B.中纪委监察部的派驻机构要把加强监督作为第一位的职责,切实加强对领导干部的监督,防止权力失控、决策失误和行为失范。C.海陵岛十里银滩上,专门为“南海一号”修建的广东海上丝绸之路博物院3号舱,即“水晶宫”,目前已修建完毕。D.消费者一旦被认定受到经营者的精神损害,经营者将支付至少5万元以上的精神赔偿。【参考答案】1.B(A.依次读mí、mí、huī、mó、mǐ;B.依次读liǎo、miù、liáo、móu、lù;C创造、悲怆都读chuàng、抢qiǎng劫、沧cāng海桑田、满目疮chuāng痍;D.“发霉”“草莓”都读méi、后悔huĭ、“诲人不倦”和“风雨如晦”都读huì。)2.B(“年龄”用于人或动植物;“年纪”用于人。“遏制”:指控制,“遏止”指阻止;“隐讳”指心有顾虑而隐瞒不说;)3.C(A指徒具形式,照例敷衍的虚文滥调,贬义,此处使用不当;B形容描写或模仿得非常好,非常逼真,此句的主体是天然的“大石”,用在此处不当;D指好人坏人都有,此处使用不当,可改为“参差不齐”)4.B(A.主谓搭配不当,“观望”不能“坚持”、“加入”,“从严”不能让购房者充满信心,应改为“观望的购房者”、“从严的政策”,关联词位置不对,“非但”调到“观望的购房者”之前;C.“目前”改为“日前”;D.“至少”和“以上”去掉一个)(二)1.下列词语中加点的字,读音完全不相同的一组是(3分)()A.机杼/伫立攫取/诡谲着迷/着落苑囿/残垣断壁B.落枕/烙印渣滓/浸渍字帖/服帖骁勇/气冲霄汉C.梦魇/赝品迤逦/莅临称呼/称心沆瀣/引吭高歌D.扁舟/翩跹笨拙/罢黜奔波/投奔玷污/针砭时弊2.下列加点的熟语使用不正确的一项是(3分)()A.中国经济发展取得了举世瞩目的成就,但西方某些媒体,对此不赞一词,反而公然鼓吹“中国威胁论”。B.做一名公司普通职员尚可,但销售业务总经理一职实在难以胜任。对董事长的好意,我只能敬谢不敏了。C.中国宇航员翟志刚不负众望,太空行走圆满成功,这标志着中国由航天大国向航天强国又迈进一大步。D.著名学者吴组缃教授生前说过,《红楼梦》的思想艺术成就被人们认识到的只是“冰山一角”,藏在水下的更多。3.下列句子中,没有语病的一项是(3分)()A.由于医疗条件和营养条件的不断改善,使人们的生活质量有了很大提高,健康地参加社会活动的时间也越来越长。B.2008年特大的我国南方罕见的冰灾雪灾,让我们记住了唐山市13位普通农民自费救灾的英雄义举。C.日文版《南京大屠杀》收入了原作所附43张珍贵的历史照片,时代出版社还出了一本解读张纯如原著的书。D.罗浮山风景名胜区除陆续恢复梅花山等一批历史人文景点,还大力开展朱明洞景区交通、道路等基础设施。4.下面是介绍2008年北京奥运会奖牌式样的语句,排列顺序最合理的一项是(3分)()①奖牌背面镶嵌玉璧②即站立的胜利女神和希腊潘纳辛纳科竞技场全景③奖牌正面使用国际奥委会统一规定的图案...

1、当您付费下载文档后,您只拥有了使用权限,并不意味着购买了版权,文档只能用于自身使用,不得用于其他商业用途(如 [转卖]进行直接盈利或[编辑后售卖]进行间接盈利)。
2、本站所有内容均由合作方或网友上传,本站不对文档的完整性、权威性及其观点立场正确性做任何保证或承诺!文档内容仅供研究参考,付费前请自行鉴别。
3、如文档内容存在违规,或者侵犯商业秘密、侵犯著作权等,请点击“违规举报”。

碎片内容

基础知识三-Microsoft-Word-文档-(3)

您可能关注的文档

文章天下+ 关注
实名认证
内容提供者

各种文档应有尽有

确认删除?
VIP
微信客服
  • 扫码咨询
会员Q群
  • 会员专属群点击这里加入QQ群
客服邮箱
回到顶部