电脑桌面
添加小米粒文库到电脑桌面
安装后可以在桌面快捷访问

武林神话-酸碱大作战VIP免费

武林神话-酸碱大作战_第1页
1/3
武林神话-酸碱大作战_第2页
2/3
武林神话-酸碱大作战_第3页
3/3
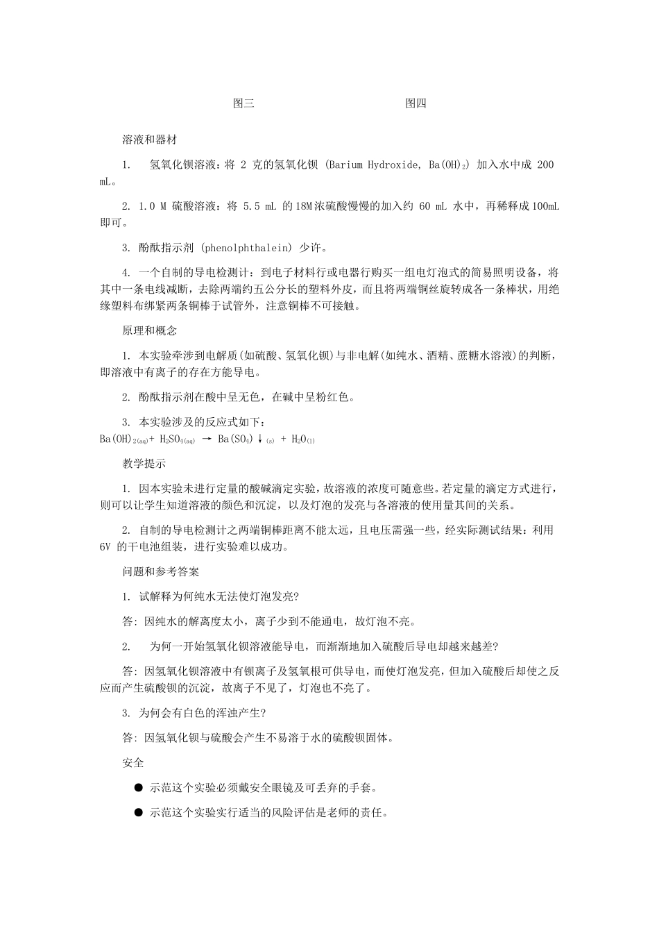
武林神话-酸碱大作战简介利用一自制的导电检测计来探讨电解质和酸碱反应,一开始置入该检测计于氢氧化钡溶液时,明显地电灯泡亮了,但逐渐地加入硫酸时,发现灯泡渐渐地黯淡,最后甚至不亮了。持续地再加入硫酸时,灯泡又渐渐地亮了。示范步骤1.先把自制的导电检测计置入装有纯水的烧杯中,观察灯泡是否发亮。发现灯泡是不发亮的。2.再取一个烧杯内装100mL氢氧化钡水溶液,加入6、7滴酚太指示剂,发现溶液呈粉红色,再将自制的导电检测计置入其中,发现灯泡亮了,如图一所示。3.再缓慢地加入1M的硫酸于装有氢氧化钡的烧杯中,且用玻棒小心地搅拌均匀,发现渐渐地灯泡越来越暗,且溶液开始混浊,如图二所示。4.将1M的硫酸加到某个量时,发现溶液颜色变成白色且混浊,而且电灯泡不亮了,如图三所示。5.再加入1M硫酸时,电灯泡又渐渐地亮了起来,如图四所示。图一图二图三图四溶液和器材1.氢氧化钡溶液:将2克的氢氧化钡(BariumHydroxide,Ba(OH)2)加入水中成200mL。2.1.0M硫酸溶液:将5.5mL的18M浓硫酸慢慢的加入约60mL水中,再稀释成100mL即可。3.酚酞指示剂(phenolphthalein)少许。4.一个自制的导电检测计:到电子材料行或电器行购买一组电灯泡式的简易照明设备,将其中一条电线减断,去除两端约五公分长的塑料外皮,而且将两端铜丝旋转成各一条棒状,用绝缘塑料布绑紧两条铜棒于试管外,注意铜棒不可接触。原理和概念1.本实验牵涉到电解质(如硫酸、氢氧化钡)与非电解(如纯水、酒精、蔗糖水溶液)的判断,即溶液中有离子的存在方能导电。2.酚酞指示剂在酸中呈无色,在碱中呈粉红色。3.本实验涉及的反应式如下:Ba(OH)2(aq)+H2SO4(aq)→Ba(SO4)↓(s)+H2O(l)教学提示1.因本实验未进行定量的酸碱滴定实验,故溶液的浓度可随意些。若定量的滴定方式进行,则可以让学生知道溶液的颜色和沉淀,以及灯泡的发亮与各溶液的使用量其间的关系。2.自制的导电检测计之两端铜棒距离不能太远,且电压需强一些,经实际测试结果:利用6V的干电池组装,进行实验难以成功。问题和参考答案1.试解释为何纯水无法使灯泡发亮?答:因纯水的解离度太小,离子少到不能通电,故灯泡不亮。2.为何一开始氢氧化钡溶液能导电,而渐渐地加入硫酸后导电却越来越差?答:因氢氧化钡溶液中有钡离子及氢氧根可供导电,而使灯泡发亮,但加入硫酸后却使之反应而产生硫酸钡的沉淀,故离子不见了,灯泡也不亮了。3.为何会有白色的浑浊产生?答:因氢氧化钡与硫酸会产生不易溶于水的硫酸钡固体。安全●示范这个实验必须戴安全眼镜及可丢弃的手套。●示范这个实验实行适当的风险评估是老师的责任。

1、当您付费下载文档后,您只拥有了使用权限,并不意味着购买了版权,文档只能用于自身使用,不得用于其他商业用途(如 [转卖]进行直接盈利或[编辑后售卖]进行间接盈利)。
2、本站所有内容均由合作方或网友上传,本站不对文档的完整性、权威性及其观点立场正确性做任何保证或承诺!文档内容仅供研究参考,付费前请自行鉴别。
3、如文档内容存在违规,或者侵犯商业秘密、侵犯著作权等,请点击“违规举报”。

碎片内容

武林神话-酸碱大作战

您可能关注的文档

确认删除?
VIP
微信客服
  • 扫码咨询
会员Q群
  • 会员专属群点击这里加入QQ群
客服邮箱
回到顶部