电脑桌面
添加小米粒文库到电脑桌面
安装后可以在桌面快捷访问

四年级数学相遇问题练习题-带答案VIP免费

四年级数学相遇问题练习题-带答案_第1页
1/6
四年级数学相遇问题练习题-带答案_第2页
2/6
四年级数学相遇问题练习题-带答案_第3页
3/6
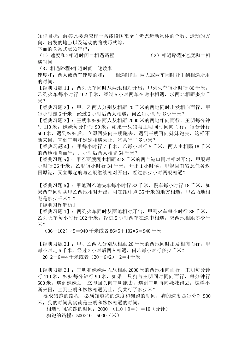
知识目标:解答此类题应作一条线段图来全面考虑运动物体的个数、运动的方向、出发的地点以及运动的路线形式等。下面的关系式必须牢记:(1)速度和×相遇时间=相遇路程(2)相遇路程÷速度和=相遇时间(3)相遇路程÷相遇时间=速度和速度和:两人或两车速度的和;相遇时间:两人或两车同时开出到相遇所用的时间。【经典习题1】:两列火车同时从两地相对开出,甲列火车每小时行86千米,乙列火车每小时行102千米,经过5小时两车在途中相遇,求两地相距多少千米?【经典习题2】:甲、乙两人分别从相距20千米的两地同时出发相向而行,甲每小时走6千米,经过2小时后两人相遇,问乙每小时行多少千米?【经典习题3】:王明和妹妹两人从相距2000米的两地相向而行,王明每分钟行110米,妹妹每分钟行90米,如果一只狗与王明同时同向而行,每分钟行500米,遇到妹妹后,立即回头向王明跑去,遇到王明再向妹妹跑去,这样不断来回,直到王明和妹妹相遇为止。狗共行了多少米?【经典习题4】:甲每小时行7千米,乙每小时行5千米,两人由相隔18千米的两地相背而行,几小时后两人相隔54千米?【经典习题5】:甲乙两艘舰由相距418千米的两个港口同时相对开出,甲舰每小时行36千米,乙舰每小时行34千米,开出1小时候,甲舰因有紧急任务返回原港,又立即起航与乙舰继续相对开出,经过多少小时两舰相遇?【经典习题6】:甲地到乙地快车每小时行32千米,慢车每小时行18千米,如果两车同时从甲乙两地相对开出,可在距中点35千米的地方相遇,甲乙两地相距是多少千米??『经典习题解析』【经典习题1】:两列火车同时从两地相对开出,甲列火车每小时行86千米,乙列火车每小时行102千米,经过5小时两车在途中相遇,求两地相距多少千米?(86+102)×5=940千米或者86×5+102×5=940千米【经典习题2】:甲、乙两人分别从相距20千米的两地同时出发相向而行,甲每小时走6千米,经过2小时后两人相遇,问乙每小时行多少千米?20÷2-6=4千米或者(20-6×2)÷2=4千米【经典习题3】:王明和妹妹两人从相距2000米的两地相向而行,王明每分钟行110米,妹妹每分钟行90米,如果一只狗与王明同时同向而行,每分钟行500米,遇到妹妹后,立即回头向王明跑去,遇到王明再向妹妹跑去,这样不断来回,直到王明和妹妹相遇为止。狗共行了多少米?要求狗跑的路程,必须知道狗的速度和狗跑的时间,狗的速度是每分钟500米,狗的时间其实就是王明和妹妹相遇的时间。相遇时间/狗跑的时间:2000÷(110+9=)=10(分钟)狗跑的路程:500×10=5000(米)【经典习题4】:甲每小时行7千米,乙每小时行5千米,两人由相隔18千米的两地相背而行,几小时后两人相隔54千米?其实两人真正相隔的是(54-18)千米(54-18)÷(7+5)=3小时【经典习题5】:甲乙两艘舰由相距418千米的两个港口同时相对开出,甲舰每小时行36千米,乙舰每小时行34千米,开出1小时候,甲舰因有紧急任务返回原港,又立即起航与乙舰继续相对开出,经过多少小时两舰相遇?其实两艘军舰行驶的总距离是(418+36×2)千米(418+36×2)÷(36+34)=7小时【经典习题6】:甲地到乙地快车每小时行32千米,慢车每小时行18千米,如果两车同时从甲乙两地相对开出,可在距中点35千米的地方相遇,甲乙两地相距是多少千米??35×2÷(32-18)=5小时——相遇时间(32+18)×5=250千米——甲乙距离【能力培养训练——内化能力】1、甲乙两列火车分别从A、B两地同时出发相向而行,甲车每小时行驶75千米,乙车每小时行驶69千米,经过18小时两车途中相遇,两地间的铁路长多少千米?2、甲乙两车分别从相距480千米的A、B两城同时出发相向而行,已知甲车从A城到B城需要6小时,乙车从B城到A城需要12小时,两车出发后几小时相遇?3、甲乙两列火车同时从相距700千米的两地开出,甲车每小时行75千米,经过5小时相遇,乙车每小时行多少千米?4、甲乙两队学生从相隔18千米的两地同时出发相向而行。一个同学骑自行车以每小时14千米的速度在两队之间不停地往返联络。甲队每小时行5千米,乙队每小时行4千米,两队相遇时,骑自行车的同学共行多少千米?5、东西两镇相距20千米,甲...

1、当您付费下载文档后,您只拥有了使用权限,并不意味着购买了版权,文档只能用于自身使用,不得用于其他商业用途(如 [转卖]进行直接盈利或[编辑后售卖]进行间接盈利)。
2、本站所有内容均由合作方或网友上传,本站不对文档的完整性、权威性及其观点立场正确性做任何保证或承诺!文档内容仅供研究参考,付费前请自行鉴别。
3、如文档内容存在违规,或者侵犯商业秘密、侵犯著作权等,请点击“违规举报”。

碎片内容

四年级数学相遇问题练习题-带答案

文章天下+ 关注
实名认证
内容提供者

各种文档应有尽有

确认删除?
VIP
微信客服
  • 扫码咨询
会员Q群
  • 会员专属群点击这里加入QQ群
客服邮箱
回到顶部