电脑桌面
添加小米粒文库到电脑桌面
安装后可以在桌面快捷访问

天然气基础知识考试题及答案VIP免费

天然气基础知识考试题及答案_第1页
1/7
天然气基础知识考试题及答案_第2页
2/7
天然气基础知识考试题及答案_第3页
3/7
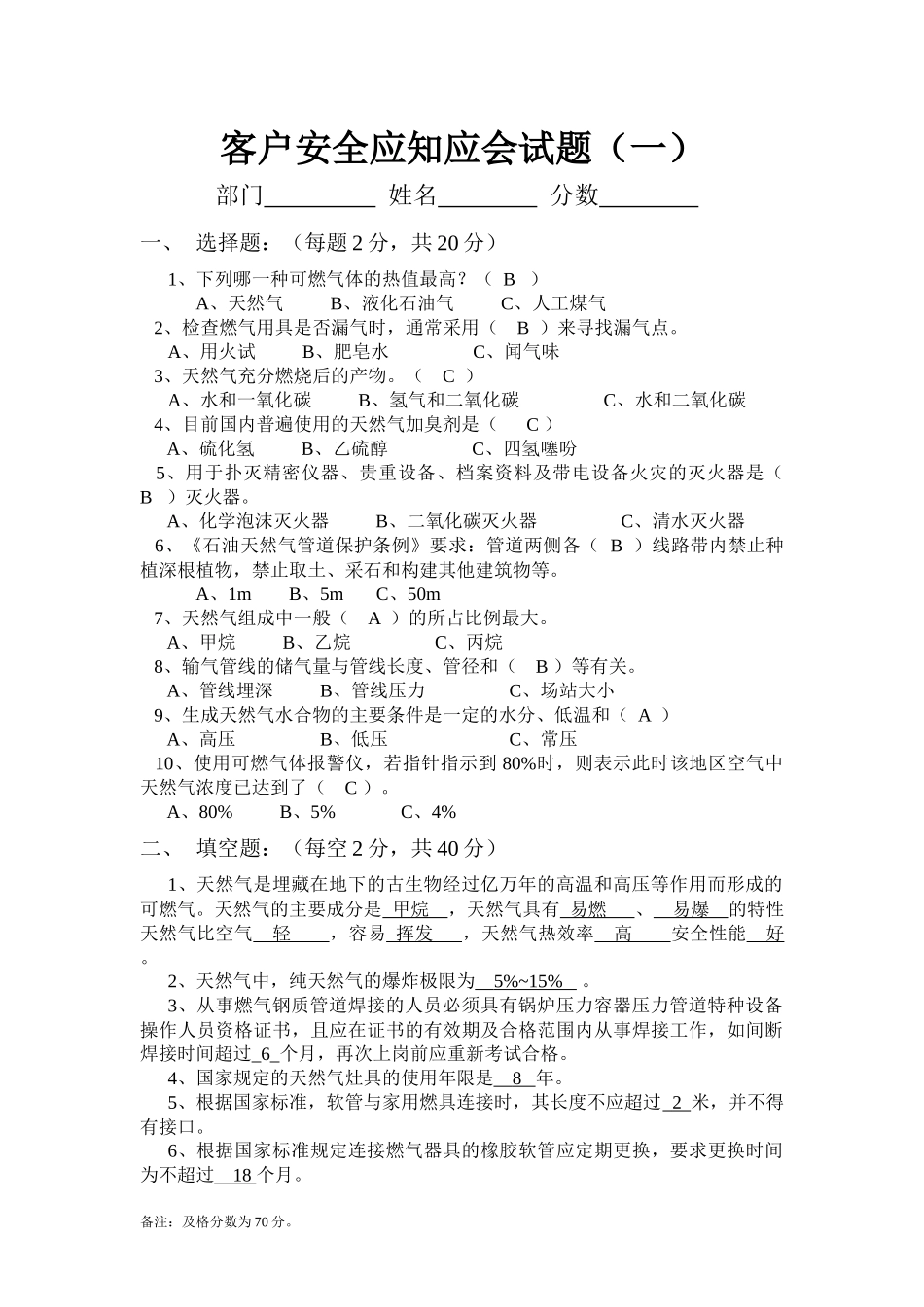
客户安全应知应会试题(一)部门姓名分数一、选择题:(每题2分,共20分)1、下列哪一种可燃气体的热值最高?(B)A、天然气B、液化石油气C、人工煤气2、检查燃气用具是否漏气时,通常采用(B)来寻找漏气点。A、用火试B、肥皂水C、闻气味3、天然气充分燃烧后的产物。(C)A、水和一氧化碳B、氢气和二氧化碳C、水和二氧化碳4、目前国内普遍使用的天然气加臭剂是(C)A、硫化氢B、乙硫醇C、四氢噻吩5、用于扑灭精密仪器、贵重设备、档案资料及带电设备火灾的灭火器是(B)灭火器。A、化学泡沫灭火器B、二氧化碳灭火器C、清水灭火器6、《石油天然气管道保护条例》要求:管道两侧各(B)线路带内禁止种植深根植物,禁止取土、采石和构建其他建筑物等。A、1mB、5mC、50m7、天然气组成中一般(A)的所占比例最大。A、甲烷B、乙烷C、丙烷8、输气管线的储气量与管线长度、管径和(B)等有关。A、管线埋深B、管线压力C、场站大小9、生成天然气水合物的主要条件是一定的水分、低温和(A)A、高压B、低压C、常压10、使用可燃气体报警仪,若指针指示到80%时,则表示此时该地区空气中天然气浓度已达到了(C)。A、80%B、5%C、4%二、填空题:(每空2分,共40分)1、天然气是埋藏在地下的古生物经过亿万年的高温和高压等作用而形成的可燃气。天然气的主要成分是甲烷,天然气具有易燃、易爆的特性天然气比空气轻,容易挥发,天然气热效率高安全性能好。2、天然气中,纯天然气的爆炸极限为5%~15%。3、从事燃气钢质管道焊接的人员必须具有锅炉压力容器压力管道特种设备操作人员资格证书,且应在证书的有效期及合格范围内从事焊接工作,如间断焊接时间超过_6_个月,再次上岗前应重新考试合格。4、国家规定的天然气灶具的使用年限是8年。5、根据国家标准,软管与家用燃具连接时,其长度不应超过2米,并不得有接口。6、根据国家标准规定连接燃气器具的橡胶软管应定期更换,要求更换时间为不超过18个月。备注:及格分数为70分。7、燃烧应具备的条件:可燃物、助燃剂、火源。8、以天然气为介质且最大流量qmax≤10m3/h的皮膜式燃气表使用年限一般不超过10年。9、燃气灶应安装在通风良好的房间内,房间的净高不宜小于2.2米。10、民用室内燃气表在高位安装时,表底距地面不宜少于1.4米,当燃气表装在灶具上方时,燃气表与燃气灶的水平净距不得少于0.3米低位安装时,表底距地面不得少于0.1米。三、判断题:(对的打“∨”,错的打“×”,每题2分,共10分)1、输气站搞好气体分离、调压工作,主要是为了使气质尽可能干净,并保持压力稳定。(∨)2、使用泡沫灭火器扑救电器火灾时,不必先断电源,可直接扑救。(×)3、放空排污管的操作要平稳,放空阀、排污阀不能猛开猛关。(∨)4、Φ219×7表示管子内径为219mm,壁厚为7mm。(×)5、不含硫化氢的天然气也能引起人中毒,是因为天然气中主要成分甲烷具有一定毒性,使人窒息而亡。(×)四、问答题:(共30分)1、天然气有什么优点?(5分)答:天然气具有(1)安全性,天然气主要成分为甲烷,不含一氧化碳,无色、无臭、无毒,密度比空气轻,如有泄漏容易扩散和察觉;(2)环保性,天然气经净化处理后,不含硫和其它杂质,排放的烟气中CO、SOxNOx和颗粒的含量比柴油、重油、煤、秸秆、木柴要低得多;(3)经济性,折算为同等热值,天然气价格比其他大部分燃料低,并且价格相对稳定;(4)便捷性,天然气适宜于管网统一规划和经营管理,可提高城市燃气的整体服务水平和城市现代化水平,方便客户使用。2、城市天然气为什么要加臭?(5分)答:天然气具有无色无味和易燃易爆的特性,因此,当发生天然气漏气时,为易于被人们发觉,进而消除漏气,要求对没有臭味的天然气加臭。他对于确保人民生命和财产安全,及时发现并防止事故发生是一项重要的安全措施。3、检查灶具时,有哪些隐患是常见的?(5分)答:常见的隐患有:超期使用、私改炉头、假熄火保护、黄火或回火、打火旋钮损坏等。4、检查热水器时,有哪些隐患是常见的?(5分)答:常见的隐患有:使用直排式热水器、热水器无烟管、烟管脱落、破损、无防风帽,热水器安装在密闭空间等。5、检查软管时应注意...

1、当您付费下载文档后,您只拥有了使用权限,并不意味着购买了版权,文档只能用于自身使用,不得用于其他商业用途(如 [转卖]进行直接盈利或[编辑后售卖]进行间接盈利)。
2、本站所有内容均由合作方或网友上传,本站不对文档的完整性、权威性及其观点立场正确性做任何保证或承诺!文档内容仅供研究参考,付费前请自行鉴别。
3、如文档内容存在违规,或者侵犯商业秘密、侵犯著作权等,请点击“违规举报”。

碎片内容

天然气基础知识考试题及答案

您可能关注的文档

确认删除?
VIP
微信客服
  • 扫码咨询
会员Q群
  • 会员专属群点击这里加入QQ群
客服邮箱
回到顶部