电脑桌面
添加小米粒文库到电脑桌面
安装后可以在桌面快捷访问

图解Cisco-ASA防火墙SSL-VPN的配置VIP免费

图解Cisco-ASA防火墙SSL-VPN的配置_第1页
1/13
图解Cisco-ASA防火墙SSL-VPN的配置_第2页
2/13
图解Cisco-ASA防火墙SSL-VPN的配置_第3页
3/13
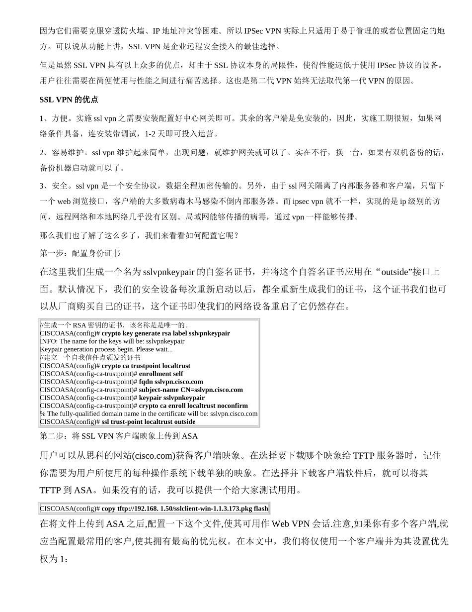
图解CiscoASA防火墙SSLVPN的配置(图)随着现在互联网的飞速发展,企业规模也越来越大,一些分支企业、在外办公以及SOHO一族们,需要随时随地的接入到我们企业的网络中,来完成我们一些日常的工作,这时我们VPN在这里就成了一个比较重要的一个角色了。SSLVPN设备有很多。如Cisco路由器、CiscoPIX防火墙、CiscoASA防火墙、CiscoVPN3002硬件客户端或软件客户端。这极大地简化了远程端管理和配置。说的简单点就是在Server端配置复杂的策略和密钥管理等命令,而在我们的客户端上只要配置很简单的几条命令就能和Server端建立VPN链路的一种技术,主要的目的当然就是简化远端设备的配置和管理。那么今天我们看看我们要实现的是SSLVPN,那什么是SSLVPN呢?SSLVPN是解决远程用户访问敏感公司数据最简单最安全的解决技术。与复杂的IPSecVPN相比,SSL通过简单易用的方法实现信息远程连通。任何安装浏览器的机器都可以使用SSLVPN,这是因为SSL内嵌在浏览器中,它不需要象传统IPSecVPN一样必须为每一台客户机安装客户端软件。什么是SSLVPN?从概念角度来说,SSLVPN即指采用SSL(SecuritySocketLayer)协议来实现远程接入的一种新型VPN技术。SSL协议是网景公司提出的基于WEB应用的安全协议,它包括:服务器认证、客户认证(可选)、SSL链路上的数据完整性和SSL链路上的数据保密性。对于内、外部应用来说,使用SSL可保证信息的真实性、完整性和保密性。目前SSL协议被广泛应用于各种浏览器应用,也可以应用于Outlook等使用TCP协议传输数据的C/S应用。正因为SSL协议被内置于IE等浏览器中,使用SSL协议进行认证和数据加密的SSLVPN就可以免于安装客户端。相对于传统的IPSECVPN而言,SSLVPN具有部署简单,无客户端,维护成本低,网络适应强等特点,这两种类型的VPN之间的差别就类似C/S构架和B/S构架的区别。一般而言,SSLVPN必须满足最基本的两个要求:1.使用SSL协议进行认证和加密;没有采用SSL协议的VPN产品自然不能称为SSLVPN,其安全性也需要进一步考证。2.直接使用浏览器完成操作,无需安装独立的客户端;即使使用了SSL协议,但仍然需要分发和安装独立的VPN客户端(如OpenVPN)不能称为SSLVPN,否则就失去了SSLVPN易于部署,免维护的优点了。SSLVPN的特点SSLVPN的客户端程序,如MicrosoftInternetExplorer、NetscapeCommunicator、Mozilla等已经预装在了终端设备中,因此不需要再次安装;SSLVPN可在NAT代理装置上以透明模式工作;SSLVPN不会受到安装在客户端与服务器之间的防火墙等NAT设备的影响,穿透能力强;SSLVPN将远程安全接入延伸到IPSecVPN扩展不到的地方,使更多的员工,在更多的地方,使用更多的设备,安全访问到更多的企业网络资源,同时降低了部署和支持费用;客户端安全检查和授权访问等操作,实现起来更加方便。SSLVPN可以在任何地点,利用任何设备,连接到相应的网络资源上。IPSecVPN通常不能支持复杂的网络,这是因为它们需要克服穿透防火墙、IP地址冲突等困难。所以IPSecVPN实际上只适用于易于管理的或者位置固定的地方。可以说从功能上讲,SSLVPN是企业远程安全接入的最佳选择。但是虽然SSLVPN具有以上众多的优点,却由于SSL协议本身的局限性,使得性能远低于使用IPSec协议的设备。用户往往需要在简便使用与性能之间进行痛苦选择。这也是第二代VPN始终无法取代第一代VPN的原因。SSLVPN的优点1、方便。实施sslvpn之需要安装配置好中心网关即可。其余的客户端是免安装的,因此,实施工期很短,如果网络条件具备,连安装带调试,1-2天即可投入运营。2、容易维护。sslvpn维护起来简单,出现问题,就维护网关就可以了。实在不行,换一台,如果有双机备份的话,备份机器启动就可以了。3、安全。sslvpn是一个安全协议,数据全程加密传输的。另外,由于ssl网关隔离了内部服务器和客户端,只留下一个web浏览接口,客户端的大多数病毒木马感染不倒内部服务器。而ipsecvpn就不一样,实现的是ip级别的访问,远程网络和本地网络几乎没有区别。局域网能够传播的病毒,通过vpn一样能够传播。那么我们也了解了这么多了,我们来看看如何配置它呢?第一步:配置身份证书在这里我们生成一个名为sslvpnkey...

1、当您付费下载文档后,您只拥有了使用权限,并不意味着购买了版权,文档只能用于自身使用,不得用于其他商业用途(如 [转卖]进行直接盈利或[编辑后售卖]进行间接盈利)。
2、本站所有内容均由合作方或网友上传,本站不对文档的完整性、权威性及其观点立场正确性做任何保证或承诺!文档内容仅供研究参考,付费前请自行鉴别。
3、如文档内容存在违规,或者侵犯商业秘密、侵犯著作权等,请点击“违规举报”。

碎片内容

图解Cisco-ASA防火墙SSL-VPN的配置

确认删除?
VIP
微信客服
  • 扫码咨询
会员Q群
  • 会员专属群点击这里加入QQ群
客服邮箱
回到顶部