电脑桌面
添加小米粒文库到电脑桌面
安装后可以在桌面快捷访问

图纸会审纪要31VIP免费

图纸会审纪要31_第1页
1/4
图纸会审纪要31_第2页
2/4
图纸会审纪要31_第3页
3/4
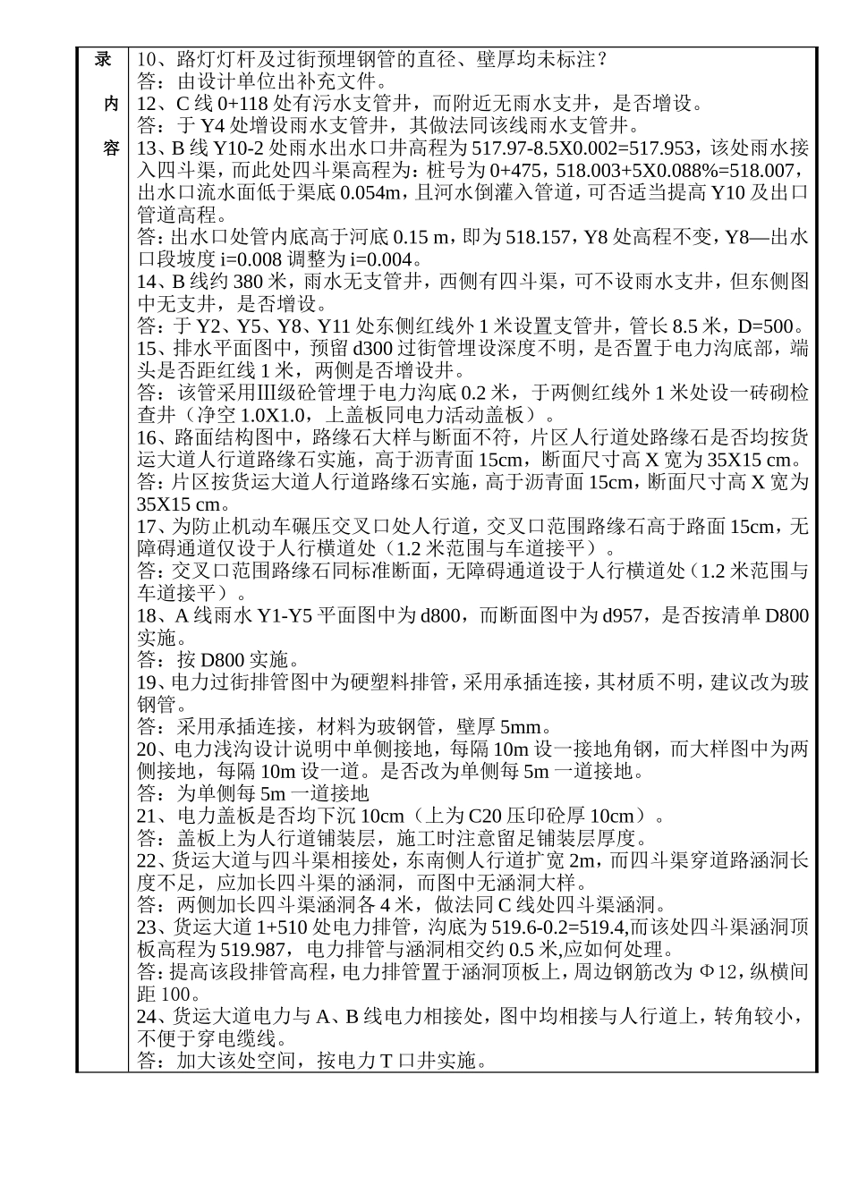
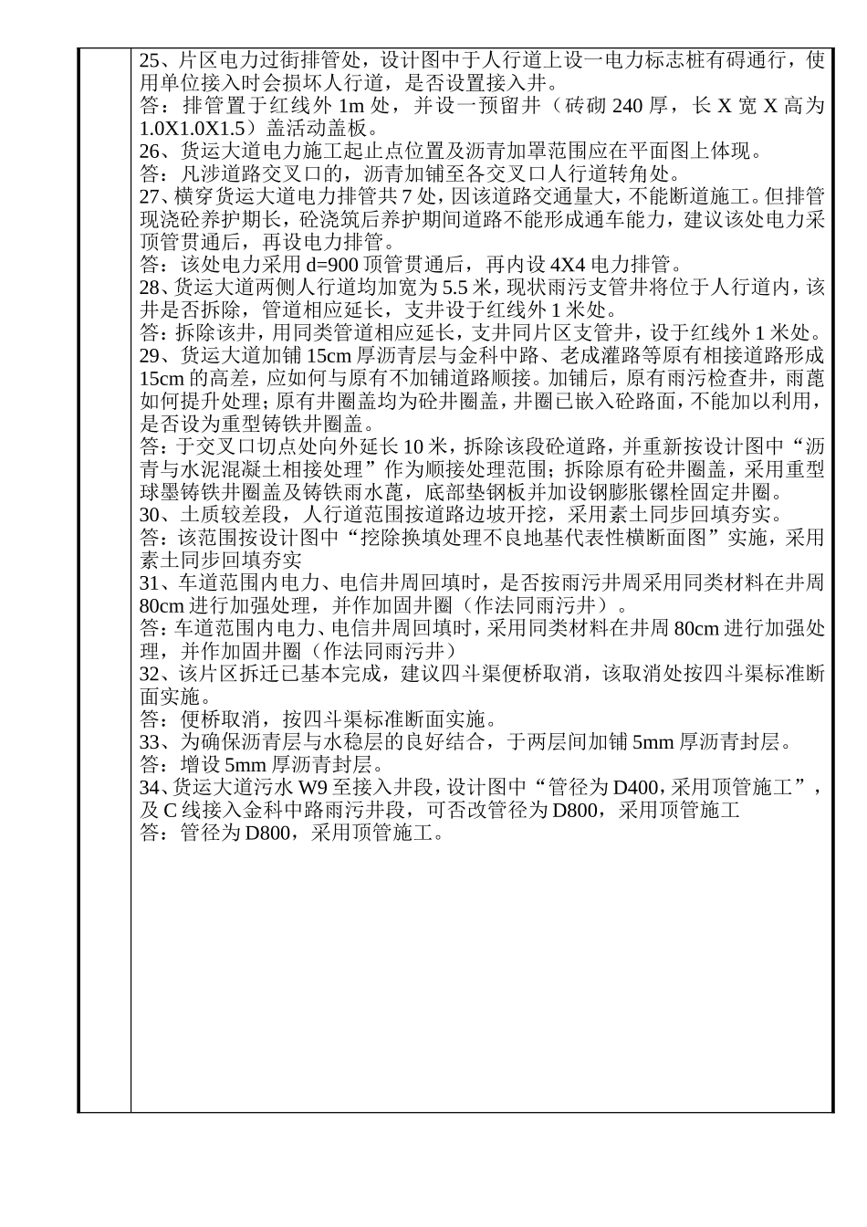
图纸会审记录工程名称金牛区成灌路两侧500米及土桥场镇片区改造基础设施及公建配套项目(土桥板块)会审时间2011年7月4日参加人员建设单位中铁五局集团成都投资发展有限责任公司设计单位中国市政工程西北设计研究院有限公司监理单位成都环北建设工程管理有限公司施工单位中铁五局集团第四工程有限责任公司监督部门主持人记录人记录内容记1、货运大道缺少纵断面图,且与老路顺接及各交叉口处高程不明。答:由设计补充货运大道纵断面图,并在图纸中对与老路顺接及各交叉口处的高程进行详细标注。2、将原设计图纸中的检查井及污雨水口周边宽0.8米范围内采用砂卵石回填至路面层,现调整为采用4%水泥稳定碎石加强回填至路面层。3、C线施工时若沟渠内尚在流水,是否考虑增加与四斗渠的入口的设计?答:施工时现场确定方案,报监理、业主单位后实施。4、污雨水管建议采用承插管,且管径不小于600mm?答:同意污雨水管道采用承插式钢筋砼管道,设计管道大于600mm时按设计施工,过街污雨水口接300mm承插式钢筋砼管。5、货运大道施工:(1)沟槽施工及开挖过程中,临近沟槽的板块土体会形成悬空区,建议回填至底基层标高时,加宽切割砼路面、等宽施工;答:同意按此方式施工。(2)所有白加黑路面及软硬结合部位,加铺土工格栅,抵消反射裂纹。砼路面底部悬空区域采用水泥浆压浆填塞密实。答:同意按此施工。6、金牛区四斗渠临时排水沟受拆迁影响,无法按原设计路线施工,应如何处理?答:根据现场实际情况处理,可绕线施工。7、金牛区四斗渠在B、C线交叉口有一条渠道,设计图未考虑处理措施,应如何处理?答:根据现场实际情况,设置临时排水沟,并由现场进行签证、收方。8、设计未标明地下管线详细的位置和走向图,施工时地下管线无法进行保护,应如何处理?答:由业主与相关管线单位协调解决,如需施工单位协助时,另行签证。9、货运大道绿化带的种植土厚度设计图纸中无明确说明,其厚度应为多少?答:根据现场情况,栽植乔木的种植土厚度不得小于0.8米,栽植灌木的种植土厚度不得小于0.5米。录内容10、路灯灯杆及过街预埋钢管的直径、壁厚均未标注?答:由设计单位出补充文件。12、C线0+118处有污水支管井,而附近无雨水支井,是否增设。答:于Y4处增设雨水支管井,其做法同该线雨水支管井。13、B线Y10-2处雨水出水口井高程为517.97-8.5X0.002=517.953,该处雨水接入四斗渠,而此处四斗渠高程为:桩号为0+475,518.003+5X0.088%=518.007,出水口流水面低于渠底0.054m,且河水倒灌入管道,可否适当提高Y10及出口管道高程。答:出水口处管内底高于河底0.15m,即为518.157,Y8处高程不变,Y8—出水口段坡度i=0.008调整为i=0.004。14、B线约380米,雨水无支管井,西侧有四斗渠,可不设雨水支井,但东侧图中无支井,是否增设。答:于Y2、Y5、Y8、Y11处东侧红线外1米设置支管井,管长8.5米,D=500。15、排水平面图中,预留d300过街管埋设深度不明,是否置于电力沟底部,端头是否距红线1米,两侧是否增设井。答:该管采用Ⅲ级砼管埋于电力沟底0.2米,于两侧红线外1米处设一砖砌检查井(净空1.0X1.0,上盖板同电力活动盖板)。16、路面结构图中,路缘石大样与断面不符,片区人行道处路缘石是否均按货运大道人行道路缘石实施,高于沥青面15cm,断面尺寸高X宽为35X15cm。答:片区按货运大道人行道路缘石实施,高于沥青面15cm,断面尺寸高X宽为35X15cm。17、为防止机动车碾压交叉口处人行道,交叉口范围路缘石高于路面15cm,无障碍通道仅设于人行横道处(1.2米范围与车道接平)。答:交叉口范围路缘石同标准断面,无障碍通道设于人行横道处(1.2米范围与车道接平)。18、A线雨水Y1-Y5平面图中为d800,而断面图中为d957,是否按清单D800实施。答:按D800实施。19、电力过街排管图中为硬塑料排管,采用承插连接,其材质不明,建议改为玻钢管。答:采用承插连接,材料为玻钢管,壁厚5mm。20、电力浅沟设计说明中单侧接地,每隔10m设一接地角钢,而大样图中为两侧接地,每隔10m设一道。是否改为单侧每5m一道接地。答:为单侧每5m一道接地21、电力盖板是否均下沉10cm(上为C20压印砼厚10cm)。答:盖板上为...

1、当您付费下载文档后,您只拥有了使用权限,并不意味着购买了版权,文档只能用于自身使用,不得用于其他商业用途(如 [转卖]进行直接盈利或[编辑后售卖]进行间接盈利)。
2、本站所有内容均由合作方或网友上传,本站不对文档的完整性、权威性及其观点立场正确性做任何保证或承诺!文档内容仅供研究参考,付费前请自行鉴别。
3、如文档内容存在违规,或者侵犯商业秘密、侵犯著作权等,请点击“违规举报”。

碎片内容

图纸会审纪要31

您可能关注的文档

确认删除?
VIP
微信客服
  • 扫码咨询
会员Q群
  • 会员专属群点击这里加入QQ群
客服邮箱
回到顶部