电脑桌面
添加小米粒文库到电脑桌面
安装后可以在桌面快捷访问

冷冲压模具装配工艺规范VIP免费

冷冲压模具装配工艺规范_第1页
1/5
冷冲压模具装配工艺规范_第2页
2/5
冷冲压模具装配工艺规范_第3页
3/5
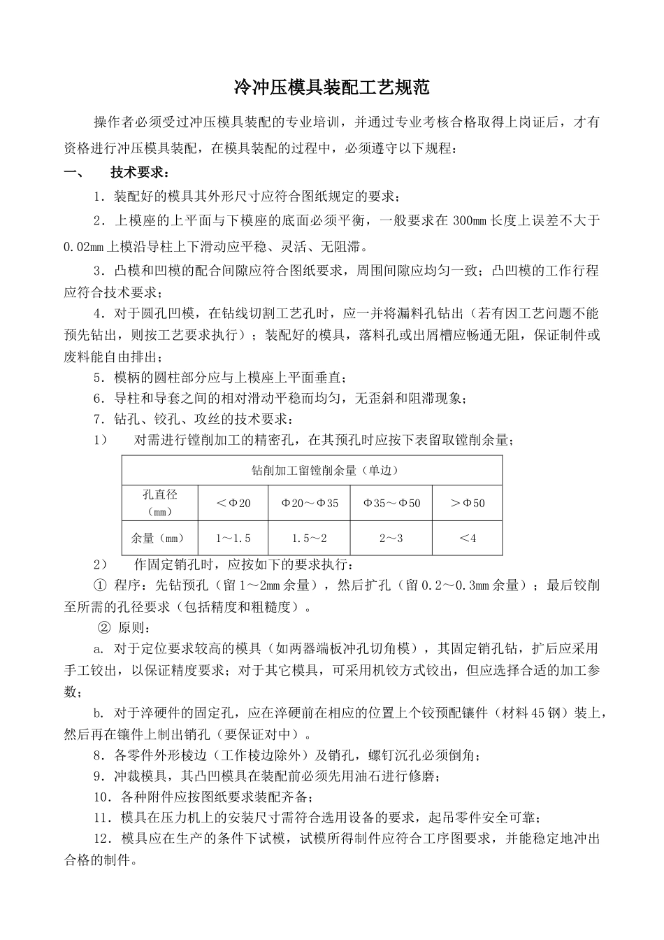
冷冲压模具装配工艺规范操作者必须受过冲压模具装配的专业培训,并通过专业考核合格取得上岗证后,才有资格进行冲压模具装配,在模具装配的过程中,必须遵守以下规程:一、技术要求:1.装配好的模具其外形尺寸应符合图纸规定的要求;2.上模座的上平面与下模座的底面必须平衡,一般要求在300mm长度上误差不大于0.02mm上模沿导柱上下滑动应平稳、灵活、无阻滞。3.凸模和凹模的配合间隙应符合图纸要求,周围间隙应均匀一致;凸凹模的工作行程应符合技术要求;4.对于圆孔凹模,在钻线切割工艺孔时,应一并将漏料孔钻出(若有因工艺问题不能预先钻出,则按工艺要求执行);装配好的模具,落料孔或出屑槽应畅通无阻,保证制件或废料能自由排出;5.模柄的圆柱部分应与上模座上平面垂直;6.导柱和导套之间的相对滑动平稳而均匀,无歪斜和阻滞现象;7.钻孔、铰孔、攻丝的技术要求:1)对需进行镗削加工的精密孔,在其预孔时应按下表留取镗削余量;钻削加工留镗削余量(单边)孔直径(mm)<Φ20Φ20~Φ35Φ35~Φ50>Φ50余量(mm)1~1.51.5~22~3<42)作固定销孔时,应按如下的要求执行:①程序:先钻预孔(留1~2mm余量),然后扩孔(留0.2~0.3mm余量);最后铰削至所需的孔径要求(包括精度和粗糙度)。②原则:a.对于定位要求较高的模具(如两器端板冲孔切角模),其固定销孔钻,扩后应采用手工铰出,以保证精度要求;对于其它模具,可采用机铰方式铰出,但应选择合适的加工参数;b.对于淬硬件的固定孔,应在淬硬前在相应的位置上个铰预配镶件(材料45钢)装上,然后再在镶件上制出销孔(要保证对中)。8.各零件外形棱边(工作棱边除外)及销孔,螺钉沉孔必须倒角;9.冲裁模具,其凸凹模具在装配前必须先用油石进行修磨;10.各种附件应按图纸要求装配齐备;11.模具在压力机上的安装尺寸需符合选用设备的要求,起吊零件安全可靠;12.模具应在生产的条件下试模,试模所得制件应符合工序图要求,并能稳定地冲出合格的制件。二、装配程序:1.装配前必须仔细分析研究图纸,根据模具的结构特点和技术要求,确定合理的装配程序和装配方法。2.装配前须认真按图检查模具零件的加工质量,合格的投入装配,不合格返工或重制。3.装配过程中,不能用手锤直接敲打模具零件,而用紫铜棒进行。4.装配步骤:1)模柄装配:先将模柄按H7/m6配合要求压装在上模座上,并用精密直角尺检查模柄相对上模座上平面的垂直公差小于0.02:100mm;然后钻定位销孔并装配定位销,车模柄时控制好级位尺寸,保证模柄端面与上模座持平或低0.1~0.2mm。2)①压入式——导向件装配;②螺钉紧固式——导柱、导套的装配:导柱、导套与下模座、上模座均采用基孔制H7/m6过盈配合装配;装配时用手锤垫着铜棒分别将导柱、导套打入下、上模座上;装配也后检查其垂直度,若不符合要求则应重新配制。3)上模装配(凸模装配):凸模与固定板采用H7/m6配合,若无台阶的凸模,还要求涂上厌氧胶以增强其结合力;若是直接用螺钉联接的,则应注意其位置准确度,并保证联接牢固。上模装配好后,应检查其相互间的垂直度,然后将固定板的上平面与凸模尾部一齐磨平;为了保证凸模刃口锋利和平齐(指冲裁模)应将凸模的工作端面磨平。4)卸料板装配:卸料板起压料和卸料作用。装配时应保证它与凸模之间有适当的间隙,其装配方法是:将卸料板套入已装在固定板上的凸模内,在固定板之间垫上平行垫块,并用平行夹将它夹紧,然后按卸料板上的沉孔在固定板上投窝,拆开后钻、攻固定板上的螺孔。5)凹模装配:将凹模放在下模座上,根据外形或标记线找正凹模在下模座上的位置,将凹模上的螺栓通过孔位置投在下模座上,并标出漏料孔位置,钻孔、攻丝,加工出漏料孔,将凹模用螺钉固定在下模座上,按凹模上的销孔的位置,钻铰下模座上的销孔,打入定位销。6)装配凸模固定板:将压在固定板上凸模小心放入凹模型孔内(型面上),并在固定板与凹模间垫上适当高度的等高铁。粗调凸、凹模间的相对位置后,将上模座放在凸模固定板上,并将上模座和固定板夹紧。由导柱上取下后,在上模座上投螺钉孔,拆开后钻孔。7)调整模具间隙:用透光法或...

1、当您付费下载文档后,您只拥有了使用权限,并不意味着购买了版权,文档只能用于自身使用,不得用于其他商业用途(如 [转卖]进行直接盈利或[编辑后售卖]进行间接盈利)。
2、本站所有内容均由合作方或网友上传,本站不对文档的完整性、权威性及其观点立场正确性做任何保证或承诺!文档内容仅供研究参考,付费前请自行鉴别。
3、如文档内容存在违规,或者侵犯商业秘密、侵犯著作权等,请点击“违规举报”。

碎片内容

冷冲压模具装配工艺规范

您可能关注的文档

确认删除?
VIP
微信客服
  • 扫码咨询
会员Q群
  • 会员专属群点击这里加入QQ群
客服邮箱
回到顶部