电脑桌面
添加小米粒文库到电脑桌面
安装后可以在桌面快捷访问

中南大学交通院铁道概论考试试卷(2015年)VIP免费

中南大学交通院铁道概论考试试卷(2015年)_第1页
1/4
中南大学交通院铁道概论考试试卷(2015年)_第2页
2/4
中南大学交通院铁道概论考试试卷(2015年)_第3页
3/4
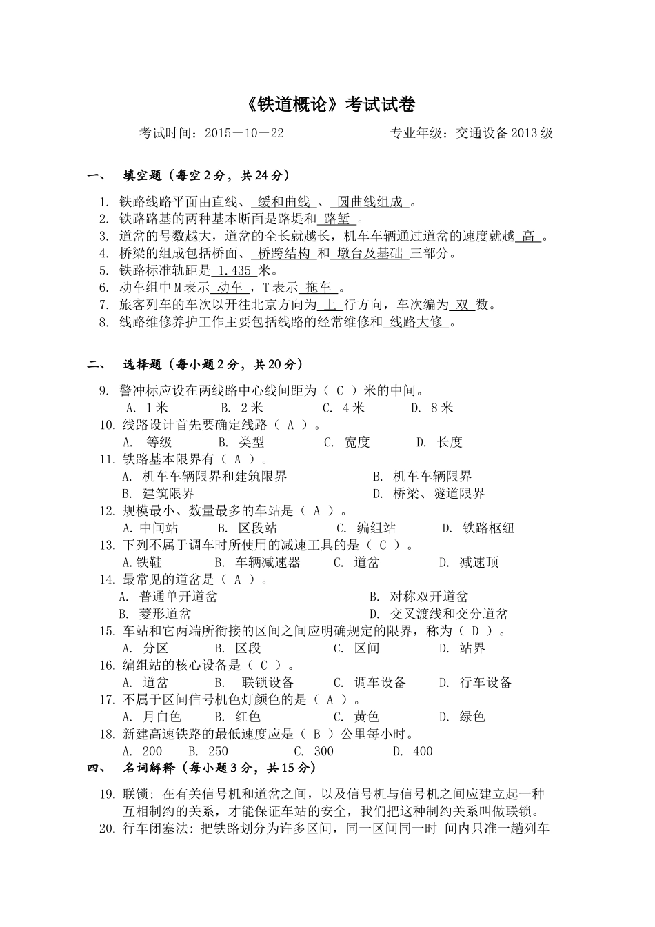
《铁道概论》考试试卷考试时间:2015-10-22专业年级:交通设备2013级一、填空题(每空2分,共24分)1.铁路线路平面由直线、缓和曲线、圆曲线组成。2.铁路路基的两种基本断面是路堤和路堑。3.道岔的号数越大,道岔的全长就越长,机车车辆通过道岔的速度就越高。4.桥梁的组成包括桥面、桥跨结构和墩台及基础三部分。5.铁路标准轨距是1.435米。6.动车组中M表示动车,T表示拖车。7.旅客列车的车次以开往北京方向为上行方向,车次编为双数。8.线路维修养护工作主要包括线路的经常维修和线路大修。二、选择题(每小题2分,共20分)9.警冲标应设在两线路中心线间距为(C)米的中间。A.1米B.2米C.4米D.8米10.线路设计首先要确定线路(A)。A.等级B.类型C.宽度D.长度11.铁路基本限界有(A)。A.机车车辆限界和建筑限界B.机车车辆限界B.建筑限界D.桥梁、隧道限界12.规模最小、数量最多的车站是(A)。A.中间站B.区段站C.编组站D.铁路枢纽13.下列不属于调车时所使用的减速工具的是(C)。A.铁鞋B.车辆减速器C.道岔D.减速顶14.最常见的道岔是(A)。A.普通单开道岔B.对称双开道岔B.菱形道岔D.交叉渡线和交分道岔15.车站和它两端所衔接的区间之间应明确规定的限界,称为(D)。A.分区B.区段C.区间D.站界16.编组站的核心设备是(C)。A.道岔B.联锁设备C.调车设备D.行车设备17.不属于区间信号机色灯颜色的是(A)。A.月白色B.红色C.黄色D.绿色18.新建高速铁路的最低速度应是(B)公里每小时。A.200B.250C.300D.400四、名词解释(每小题3分,共15分)19.联锁:在有关信号机和道岔之间,以及信号机与信号机之间应建立起一种互相制约的关系,才能保证车站的安全,我们把这种制约关系叫做联锁。20.行车闭塞法:把铁路划分为许多区间,同一区间同一时间内只准一趟列车占用,这种以空间间隔保证列车安全运行的技术方法,称为行车闭塞法(简称闭塞)。21.列车运行图:是运用坐标原理来表示列车运行时空过程的一种图解形式。22.铁路运输安全:是指在铁路运输过程中,维护铁路正常的运行秩序,保证旅客及铁路员工生命财产安全、运输设备和货物完整性的全部生产活动。23.正线:直接与区间连通的线路。五、简答题(每小题6分,共24分)24.编组站主要作业包括哪些?答:编组站主要作业包括:(1)解编各种类型的货物列车;(2)组织和取送本地区的车流——小运转列车;(3)设在编组站的机务段,还需供应列车动力,以及整备、检修机车;(4)设在编组站的车辆段及其下属单位(站修所、列检所)还要对车辆进行日常维修和定期检修等25.在制定装车地直达列车编组计划时,考虑的条件包括哪些?答:考虑的条件包括:(1)货源充足,货流稳定;(2)装卸站应有足够的装卸作业能力;(3)空车来源要有保证,车种符合要求;(4)调车设备具有编组直达列车的能力。26.列车运行图的要素包括哪些?答:列车运行图的要素有:(1)列车区间运行时分;(2)列车在中间站的停站时间;(3)机车在基本段和折返段所在站的停留时间标准;(4)列车在技术站、客运站和货运站的技术作业过程及其主要作业时间标准;(5)车站间隔时间;(6)追踪列车间隔时间。27.铁路运输安全基础管理子系统主要包括哪些内容?答:铁路运输安全基础管理子系统主要包括:安全组织管理、安全法制管理、安全技术管理、安全信息管理、安全资金管理等。六、计算题(每小题7分,共7分)28.给定某一单线成对非追踪运行图,已知其天窗时间为2小时,其运行周期时间15分钟,求其运行图通过能力。答:对于单线成对非追踪运行图:N平=1440−t窗T周(对)其中t窗=2*60(分钟),T周=15(分钟),带入上式,有N平=1440−2×12015=88(对)即其运行图通过能力为88对。七、论述题(每小题10分,共10分)29.根据自己所学专业知识,阐述应如何发展具有中国特点的铁路运输技术体系?答:(1)发展快速、高速客运技术,形成快速客运网;(2)积极发展快捷货物运输和重载运输;(3)快速发展铁路运输装备的现代化;(4)采用现代信息技术,加快建成铁路综合运营管理信息系统;(5)采用先进的监控、检测、诊断技术,逐步完善列车完全保障体系。附图:

1、当您付费下载文档后,您只拥有了使用权限,并不意味着购买了版权,文档只能用于自身使用,不得用于其他商业用途(如 [转卖]进行直接盈利或[编辑后售卖]进行间接盈利)。
2、本站所有内容均由合作方或网友上传,本站不对文档的完整性、权威性及其观点立场正确性做任何保证或承诺!文档内容仅供研究参考,付费前请自行鉴别。
3、如文档内容存在违规,或者侵犯商业秘密、侵犯著作权等,请点击“违规举报”。

碎片内容

中南大学交通院铁道概论考试试卷(2015年)

您可能关注的文档

确认删除?
VIP
微信客服
  • 扫码咨询
会员Q群
  • 会员专属群点击这里加入QQ群
客服邮箱
回到顶部