电脑桌面
添加小米粒文库到电脑桌面
安装后可以在桌面快捷访问

ZKY-FH智能夫兰克一赫兹实验仪用户使用手册VIP免费

ZKY-FH智能夫兰克一赫兹实验仪用户使用手册_第1页
1/8
ZKY-FH智能夫兰克一赫兹实验仪用户使用手册_第2页
2/8
ZKY-FH智能夫兰克一赫兹实验仪用户使用手册_第3页
3/8
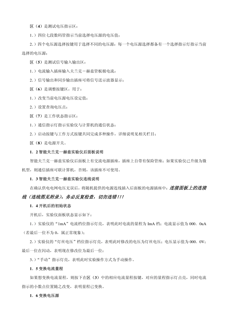
ZKY-FH智能夫兰克一赫兹实验仪用户使用手册一、智能夫兰克一赫兹性能简介该仪器用于测量氩原子的激发电位。观察其特殊的伏安特性现象。研究原子能级的量子特性。它由夫兰克一赫兹管、工作电源及扫描电源、微电流测量仪三部份组成。1、夫兰克一赫兹管:氩管管子结构:4级谱峰(或谷)数量≥6寿命≥3000hrs2、工作电源及扫描电源(三位半数显):灯丝电压:DC0~6.3V,±1%第一栅压:DC0~5V,±1%第二栅压:DC0~l00V,±1%(自动扫描/手动)拒斥电压:DC0~l2V,±1%3、微电流测量仪(三位半数显):测量范围:610−~910−A,±1%4、电源电压:~220V,50Hz最大电源电流:0.5A保险管:1.25A仪器:405×260×145mm包装箱:480×395×240mm主要功能特点:1、充氩夫兰克一赫兹管,不需加热。2、可以用普通示波器动态显示实验曲线形成过程,不损失谱峰数。直观生动地展现了物理过程,大大加深了学生的体验和理解。3、普通示波器显示谱峰数=点测法描绘谱峰数≥6。4、手动、半自动、自动相结合的多种实验方式。A:手动测量:数显测量值一人工描绘谱峰曲线普通示波器动态显示谱峰曲线形成过程。B:自动测量——普通示波器动态显示曲线形成过程——回查实验数据——人工描绘曲线二、智能夫兰克一赫兹实验仪实验操作说明l、智能夫兰克一赫兹实验仪面板及基本操作介绍1.1智能夫兰克一赫兹实验仪前面板功能说明智能夫兰克一赫兹实验仪前面板如下图所示,以功能划分为八个区:图1夫兰克一赫兹实验仪前面板图区(1)是夫兰克-赫兹管各输入电压连接插孔和板极电流输出插座;区(2)是夫兰克-赫兹管所需激励电压的输出连接插孔,其中左侧输出孔为正极,右侧为负极;区(3)是测试电流指示区:1.)四位七段数码管指示电流值;2.)四个电流量程档位选择按键用于选择不同的最大电流量程档;每一个量程选择同时备有一个选择指示灯指示当前电流量程档位;区(4)是测试电压指示区:1.)四位七段数码管指示当前选择电压源的电压值;2.)四个电压源选择按键用于选择不同的电压源:每一个电压源选择都备有一个选择指示灯指示当前选择的电压源;区(5)是测试信号输入输出区:1.)电流输入插座输入夫兰克-赫兹管板极电流:2.)信号输出和同步输出插座可将信号送示波器显示;区(6)是调整按键区,用于:1.)改变当前电压源电压设定值;2.)设置查询电压点:区(7)是工作状态指示区:1.)通信指示灯指示实验仪与计算机的通信状态:2.)启动按键与工作方式按键共同完成多种操作,详细说明见相关栏目;区(8)是电源开关。1.2智能夫兰克一赫兹实验仪后面板说明智能夫兰克一赫兹实验仪后面板上有交流电源插座,插座上自带有保险管座;如果实验仪已升级为微机型,则通信插座可联计算机,否则,该插座不可使用。1.3智能夫兰克一赫兹实验仪连线说明在确认供电电网电压无误后,将随机提供的电源连线插入后面板的电源插座中:连接面板上的连接线(连线图见附录)。务必反复检查,切勿连错!!!1.4开机后的初始状态开机后,实验仪面板状态显示如下:1.)实验仪的“1mA”电流档位指示灯亮,表明此时电流的量程为ImA档;电流显示值为000.0uA(若最后一位不为0,属正常现象);2.)实验仪的“灯丝电压”档位指示灯亮,表明此时修改的电压为灯丝电压;电压显示值为000.0V;最后一位在闪动,表明现在修改位为最后一位:3.)“手动”指示灯亮,表明此时实验操作方式为手动操作。1.5变换电流量程如果想变换电流量程,则按下在区(3)中的相应电流量程按键,对应的量程指示灯点亮,同时电流指示的小数点位置随之改变,表明量程已变换。1.6变换电压源如果想变换不同的电压,则按下在区(4)中的相应电压源按键,对应的电压源指示灯随之点亮,表明电压源变换选择已完成,可以对选择的电压源进行电压值设定和修改。1.7修改电压值1.)按下前面板区(6)上的←/→键,当前电压的修改位将进行循环移动,同时闪动位随之改变,以提示目前修改的电压位置。2.)按下面板上的↑/↓键,电压值在当前修改位递增/递减一个增量单位。注意:1.)如果当前电压值加上一个单位电压值的和值超过了允许输...

1、当您付费下载文档后,您只拥有了使用权限,并不意味着购买了版权,文档只能用于自身使用,不得用于其他商业用途(如 [转卖]进行直接盈利或[编辑后售卖]进行间接盈利)。
2、本站所有内容均由合作方或网友上传,本站不对文档的完整性、权威性及其观点立场正确性做任何保证或承诺!文档内容仅供研究参考,付费前请自行鉴别。
3、如文档内容存在违规,或者侵犯商业秘密、侵犯著作权等,请点击“违规举报”。

碎片内容

ZKY-FH智能夫兰克一赫兹实验仪用户使用手册

墨香书阁+ 关注
实名认证
内容提供者

热爱教学事业,对互联网知识分享很感兴趣

确认删除?
VIP
微信客服
  • 扫码咨询
会员Q群
  • 会员专属群点击这里加入QQ群
客服邮箱
回到顶部