电脑桌面
添加小米粒文库到电脑桌面
安装后可以在桌面快捷访问

高中历史 第六单元 近代西方资本主义政治制度的确立和发展教案 新人教版必修1 VIP免费

高中历史 第六单元 近代西方资本主义政治制度的确立和发展教案 新人教版必修1 _第1页
1/9
高中历史 第六单元 近代西方资本主义政治制度的确立和发展教案 新人教版必修1 _第2页
2/9
高中历史 第六单元 近代西方资本主义政治制度的确立和发展教案 新人教版必修1 _第3页
3/9
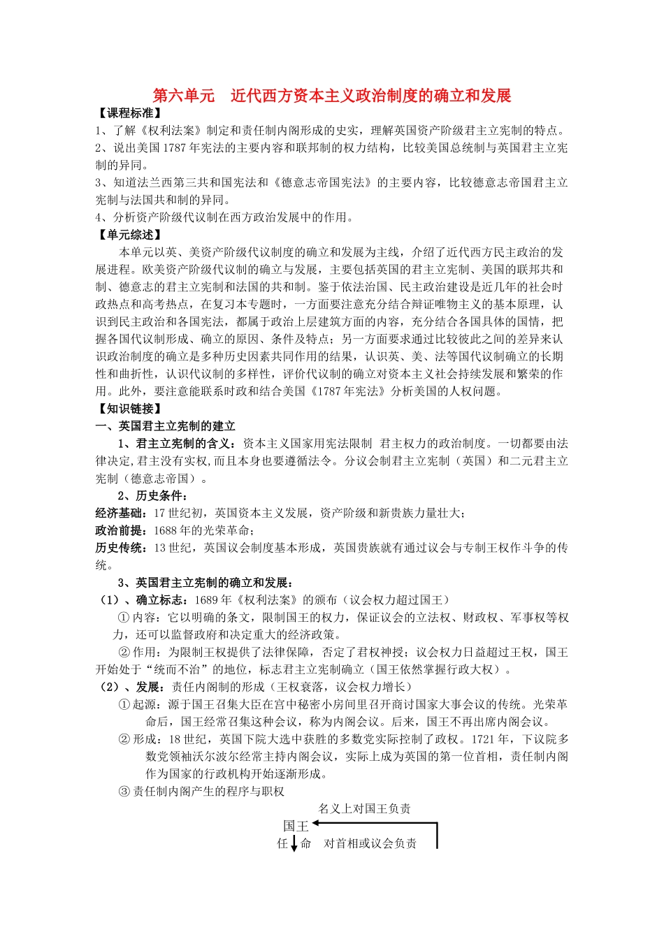
第六单元近代西方资本主义政治制度的确立和发展【课程标准】1、了解《权利法案》制定和责任制内阁形成的史实,理解英国资产阶级君主立宪制的特点。2、说出美国1787年宪法的主要内容和联邦制的权力结构,比较美国总统制与英国君主立宪制的异同。3、知道法兰西第三共和国宪法和《德意志帝国宪法》的主要内容,比较德意志帝国君主立宪制与法国共和制的异同。4、分析资产阶级代议制在西方政治发展中的作用。【单元综述】本单元以英、美资产阶级代议制度的确立和发展为主线,介绍了近代西方民主政治的发展进程。欧美资产阶级代议制的确立与发展,主要包括英国的君主立宪制、美国的联邦共和制、德意志的君主立宪制和法国的共和制。鉴于依法治国、民主政治建设是近几年的社会时政热点和高考热点,在复习本专题时,一方面要注意充分结合辩证唯物主义的基本原理,认识到民主政治和各国宪法,都属于政治上层建筑方面的内容,充分结合各国具体的国情,把握各国代议制形成、确立的原因、条件及特点;另一方面要求通过比较彼此之间的差异来认识政治制度的确立是多种历史因素共同作用的结果,认识英、美、法等国代议制确立的长期性和曲折性,认识代议制的多样性,评价代议制的确立对资本主义社会持续发展和繁荣的作用。此外,要注意能联系时政和结合美国《1787年宪法》分析美国的人权问题。【知识链接】一、英国君主立宪制的建立1、君主立宪制的含义:资本主义国家用宪法限制君主权力的政治制度。一切都要由法律决定,君主没有实权,而且本身也要遵循法令。分议会制君主立宪制(英国)和二元君主立宪制(德意志帝国)。2、历史条件:经济基础:17世纪初,英国资本主义发展,资产阶级和新贵族力量壮大;政治前提:1688年的光荣革命;历史传统:13世纪,英国议会制度基本形成,英国贵族就有通过议会与专制王权作斗争的传统。3、英国君主立宪制的确立和发展:(1)、确立标志:1689年《权利法案》的颁布(议会权力超过国王)①内容:它以明确的条文,限制国王的权力,保证议会的立法权、财政权、军事权等权力,还可以监督政府和决定重大的经济政策。②作用:为限制王权提供了法律保障,否定了君权神授;议会权力日益超过王权,国王开始处于“统而不治”的地位,标志君主立宪制确立(国王依然掌握行政大权)。(2)、发展:责任内阁制的形成(王权衰落,议会权力增长)①起源:源于国王召集大臣在宫中秘密小房间里召开商讨国家大事会议的传统。光荣革命后,国王经常召集这种会议,称为内阁会议。后来,国王不再出席内阁会议。②形成:18世纪,英国下院大选中获胜的多数党实际控制了政权。1721年,下议院多数党领袖沃尔波尔经常主持内阁会议,实际上成为英国的第一位首相,责任制内阁作为国家的行政机构开始逐渐形成。③责任制内阁产生的程序与职权名义上对国王负责国王任命对首相或议会负责下院议员首相内阁选民选举产生下院大选获胜多数党领袖首相提名国王批准(1)下院大选中获胜的多数党即成为执政党,党的领袖被国王任命为首相。(2)首相是内阁首脑,有权提名内阁成员组成责任制内阁。首相掌握国家的行政权。(3)内阁成员在大政方针上保持一致,集体负责,与首相共进退。(4)内阁形式上对国王负责,实际对议会负责。议会可不信任政府,迫使内阁辞职;首相也有权解散议会,重新选举。(3)、完善:1832年议会改革①条件:工业革命的深入和经济的发展,工商业资产阶级队伍壮大。②作用:增加了新兴工业城市的代表席位,加强了英国工业资产阶级在议会中的地位,在国家政权中的作用更为重要,保证了英国资本主义的更为迅速的发展。4、英国君主立宪制的特点;①保留君主,但君主处于“统而不治”的地位,仅仅是象征性的国家元首,对外代表国家,是民族团结的纽带和国家统一的象征。还起着维系英联邦的纽带作用。②国家的权力中心在议会,议会是国家最高立法机关,拥有立法、组织和监督政府的权力,内阁掌握行政权和立法权。内阁由议会产生,并对议会或者首相负责。③是君主制、贵族制和民主制三者融为一体的混合物。5、英国君主立宪制的作用:(1)英国君主立宪的确立和发展,为英国资本主义的发展提...

1、当您付费下载文档后,您只拥有了使用权限,并不意味着购买了版权,文档只能用于自身使用,不得用于其他商业用途(如 [转卖]进行直接盈利或[编辑后售卖]进行间接盈利)。
2、本站所有内容均由合作方或网友上传,本站不对文档的完整性、权威性及其观点立场正确性做任何保证或承诺!文档内容仅供研究参考,付费前请自行鉴别。
3、如文档内容存在违规,或者侵犯商业秘密、侵犯著作权等,请点击“违规举报”。

碎片内容

高中历史 第六单元 近代西方资本主义政治制度的确立和发展教案 新人教版必修1

确认删除?
VIP
微信客服
  • 扫码咨询
会员Q群
  • 会员专属群点击这里加入QQ群
客服邮箱
回到顶部