电脑桌面
添加小米粒文库到电脑桌面
安装后可以在桌面快捷访问

外墙保温板粘贴技术交底VIP免费

外墙保温板粘贴技术交底_第1页
1/7
外墙保温板粘贴技术交底_第2页
2/7
外墙保温板粘贴技术交底_第3页
3/7
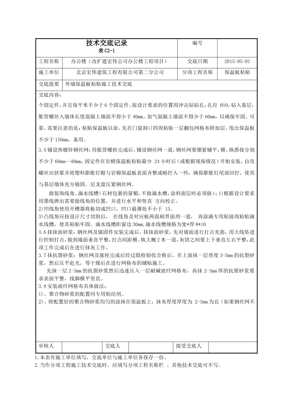
技术交底记录表C2-1编号工程名称办公楼(改扩建宏伟公司办公楼工程项目)交底日期2015-05-01施工单位北京宏伟建筑工程有限公司第二分公司分项工程名称保温板粘贴交底提要外墙保温板粘贴施工技术交底交底内容:1、施工准备:1.1技术准备:认真熟悉图纸,把图纸不明确的部位提前解决。办好洽商。主体已通过有关人员验收合格。按有关规范要求做好材料的实验复检。1.2材料准备:按照图纸和施工规范要求把所用材料准备好:50厚70厚的岩棉保温板、粘接砂浆、热镀锌钢丝网钢丝直径1mm,网孔15mm。带尼龙盘胀管螺丝玻纤网格布、憎水膨珠砂浆、DBI干拌砂浆等。1.3准备好所用的工具:放线工具、电锤、粘贴工具、及运输材料的工具等。2.作业条件:作业面已清理干净,窗副框四周及螺栓孔已封堵完毕并做防水,且通过验收合格。所有材料已准备齐全,已进行具体的技术交底。实验工作已经全部到位,外挂吊篮架子已经组装好,并通过验收合格。3.施工工艺:墙面找平放线粘贴保温板安装胀管螺丝安装钢丝网3厚DBI砂浆粘贴玻纤网格布抹DBI砂浆找平3.1.墙面找平:施工操作人员先仔细检查墙面的平整度,把墙面上的螺栓眼用防水砂浆塞实堵严,然后把不平的部位用DP砂浆找平,如有必要,需要冲筋打点然后抹灰找平在进行粘贴。为以后保温板的平整创造有利条件(墙面抹灰砂浆)如果墙面平整可直接粘贴保温板。3.2放线员按照保温板块的尺寸和墙体窗口位置大小要求放出保温板块粘贴线或控制线,注意窗四周、墙体阴阳角处的保温板安装时要互相咬接。3.3粘贴保温板:施工人员按照弹好的保温板块线打孔设置保温底托,每块不少于2个,安装完后开始粘贴保温板,保温板粘贴面积用点框粘接于墙上时:涂料饰面不少于50%(四层以上),1-3层不少于70%,保温板块接缝要严密表面平整,拼接缝超过2mm时,要用保温砂浆填实。保温板阴阳角搭接(咬接)正确。做石材的的窗四周保温板甩出附框,做完最后一遍抗裂砂浆与附框外皮平齐,涂料面层完成面适当甩出抗裂砂浆、柔性腻子和面层的厚度,做完面层后与窗副框里皮平齐。3.4安装胀管螺丝:涂料饰面胀管螺丝间距不大于间距400mm,并且每块保温板不管大小至少有一审核人交底人接受交底人1.本表有施工单位填写,交底单位与施工单位各保存一份。2.当作分项工程施工技术交底时,应填写分项工程名称栏。其他技术交底可不写。技术交底记录表C2-1编号工程名称办公楼(改扩建宏伟公司办公楼工程项目)交底日期2015-05-01施工单位北京宏伟建筑工程有限公司第二分公司分项工程名称保温板粘贴交底提要外墙保温板粘贴施工技术交底交底内容:个固定件,并且每平米不少于6个固定件。按设计要求的位置用冲击钻钻孔,孔径Ø10,钻入基层,胀管螺丝入墙体长度混凝土墙面不得小于40mm。加气混凝土墙面不得少于60mm。以确保牢固、可靠。需要注意的是:粘贴保温板以前,先在门窗洞口四周粘贴一层翻包网格布附加层,甩出保温板不少于150mm,备用。3.5铺设热镀锌钢丝网:待胀管螺栓完成后,铺设钢丝网一道,钢丝网要绷紧铺平,横、纵搭接分别不少于60mm--40mm,固定件在岩棉保温板粘贴最少24小时后(或根据现场情况)开始安装,自攻螺丝应挤紧并将塑料膨胀钉帽与岩棉保温板表面齐整或略拧入一些,确保膨胀钉尾部回拧,使其与基层墙体充分锚固,尼龙盘压紧钢丝网。做装饰线角、滴水线槽(石材包裹的窗楣,不做滴水槽,涂料面层时必须做):1)根据设计要求用墨线弹出需要做线角的位置,并进行水平和竖直方向校正。2)凹线角使用开槽器将板切成凹口,凹口最薄处不小于15。3)凸线角应按设计尺寸切割后,在线角及对应板两面刷界面剂一道,再涂满专用粘接剂粘贴滴水线槽,使其粘贴牢固。滴水线槽距窗边30mm,滴水线槽规格为宽*厚8*103.6抹抹面砂浆:钢丝网及锚固件安装完成后,抹抹面砂浆,先对墙面进行打点充筋,用大线坠进行控制打点,做到墙面垂直平整,打点间距横、纵大概2米一道,灰饼之间要上下垂直左右平整,此项工作完成后在进行抹灰工作。3.7抹抗裂砂浆:钢丝网及涨栓完成后经过隐检验收合格后,在上面抹一层厚度3-5mm的抗裂砂浆,然后压平赶光,等干燥后在进行网格布的铺贴施工。先抹一层2...

1、当您付费下载文档后,您只拥有了使用权限,并不意味着购买了版权,文档只能用于自身使用,不得用于其他商业用途(如 [转卖]进行直接盈利或[编辑后售卖]进行间接盈利)。
2、本站所有内容均由合作方或网友上传,本站不对文档的完整性、权威性及其观点立场正确性做任何保证或承诺!文档内容仅供研究参考,付费前请自行鉴别。
3、如文档内容存在违规,或者侵犯商业秘密、侵犯著作权等,请点击“违规举报”。

碎片内容

外墙保温板粘贴技术交底

文章天下+ 关注
实名认证
内容提供者

各种文档应有尽有

确认删除?
VIP
微信客服
  • 扫码咨询
会员Q群
  • 会员专属群点击这里加入QQ群
客服邮箱
回到顶部