电脑桌面
添加小米粒文库到电脑桌面
安装后可以在桌面快捷访问

外墙玻化微珠保温技术交底VIP免费

外墙玻化微珠保温技术交底_第1页
1/8
外墙玻化微珠保温技术交底_第2页
2/8
外墙玻化微珠保温技术交底_第3页
3/8
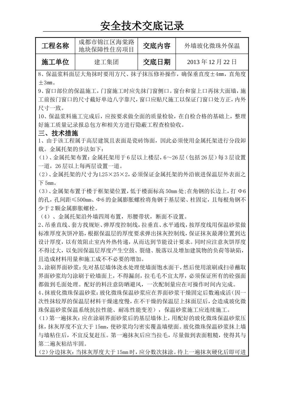
安全技术交底记录工程名称成都市锦江区海棠路地块保障性住房项目交底内容外墙玻化微珠外保温施工单位建工集团交底日期2013年12月22日玻化微珠保温砂浆外墙保温工程的主要工序说明:(1)施工前按照编制专项技术施工方案,确定保温砂浆施工范围,分包单位现场负责人也应对施工班组进行详细的技术交底,建立完善的施工管理制度。(2)施工过程严格按照上图流程,做到每层隐蔽每层验收,并应有详细的文字记录和必要的图像资料。(3)在施工过程中应按工艺流程规定合理安排各个工序,保证各工序间的衔接和间隔时间,不得随意改变施工流程中的顺序,以确保施工质量。(4)选用图集:中空玻化微珠无机保温砂浆构造:川07J123《外墙外保温施工技术规程(玻化微珠玻纤网格布聚合物砂浆做法)》(DBJ/J01-38-2002)外墙外保温标准JG158-2004外墙保温用锚栓JG/T366-2012一、施工准备1.1材料要求:1.1.1玻化微珠保温层厚度为3.5cm。1.1.2聚合物砂浆胶粉(与玻化微珠配套产品),可操作时间≥2小时。1.1.3聚合物抗裂砂浆:可操作时间≥2小时。1.1.4耐碱玻纤网格布网孔5mm×5mm(翻包部位用)。1.1.5机械锚固件:金属膨胀螺栓、金属托架、钢丝网、玻纤网格布等;所有材料均应符合设计规范的要求。1.2施工机具、电动搅拌器、磅秤、铁锹、壁纸刀、扫帚、棕刷、开刀、墨斗、抹子、压子、托线板、2m靠尺。1.3作业条件:1.3.1清除施工基层上的浮灰、疏松物、油污和其它废弃物。油污用草酸、火碱溶液擦洗并用清水冲净。1.3.2基层处理、操作架验收合格。1.3.3操作地点风力不大于5级,雨天不能施工。二、操作工艺:1、基层处理,外墙填充墙砌体用1:3水泥砂浆(加防水粉)找平;砼墙面应清洗干净无油污、浮尘等,表面凸起物≧10mm应铲平,再清扫干净,然后润水,再用界面剂掺浆。砼与砖墙交接部位加挂300mm宽钢丝网,各边压入150mm;基层处理完毕必须经验收合格后方可进行保温层施工。材料工具准备墙面处理并验收合格安全技术交底记录工程名称成都市锦江区海棠路地块保障性住房项目交底内容外墙玻化微珠外保温施工单位建工集团交底日期2013年12月22日干硬后24小时以上3~7天2-3小时后2、安装卸载金属托架等预埋件,具体做法详技术措施。3、在保温浆料和抗裂砂浆配制时,搅拌需设专人专职进行,以保证搅拌时间和加水量的准确,在施工现场搅拌质量可以通过观察其可操作性,抗滑坠性、膏料状态以及测量湿度和表观密度等方法判断,保温浆料是否符合规范要求。4、保温浆料施工应分层作业,每次涂抹厚度宜控制在10-20㎜左右,且压紧、密实不空鼓、不脱落,分层涂抹至设计保温层厚度,每层施工间隔为24小时以上,保温浆料底层抹灰时顺序按照从上至下,从左至右抹灰,保温浆料厚度要抹至与标准贴饼一样平整,涂抹整个墙面后,用大杠在墙面上来回搓抹去高补低,最后再用铁抹子压一遍,使表面平整,厚度一致。5、保温浆料面层涂抹应在中层涂抹2~3小时之后进行,施工前应用杠尺检查墙面平整度,墙面偏差应控制在±2㎜,保温面层涂抹应以修为主,对于凹陷处用稀浆料抹平,对于凸起处可用抹子立起来将其刮平,最后用抹子通遍再赶抹墙面,先水平后垂直再用托线尺、2m杠尺检测后达到验收标准并清除贴饼用浆料。保温浆料施工时要注意清理落地灰,落地灰在4小时内重新搅拌也可使用。6、阴阳角找方应按下列步聚进行:7、用木方尺检查基层墙角的直角度,用线坠吊垂直检验墙角的垂直度。在砼面上掺界面砂浆吊垂线、弹控制线、贴饼配制界面砂浆中空玻化微珠保温料拌和抹第一遍保温浆料厚度达到总厚度一半抹第二遍保温浆料配制抗裂砂浆裁剪热镀锌钢丝网格铺热镀锌钉钢丝网格、膨胀钉固定抗裂砂浆配制抹抗裂砂浆面层总厚度8-10㎜搓毛抗裂砂浆面层验收安全技术交底记录工程名称成都市锦江区海棠路地块保障性住房项目交底内容外墙玻化微珠外保温施工单位建工集团交底日期2013年12月22日8、保温浆料面层大角抹时要用方尺、抹子抹压修补操作,确保垂直度±4㎜,直角度±3㎜。9、窗口部位的保温施工,门窗施工时应先抹门窗侧口。窗台和窗上口再抹大面墙,施工前按门窗口的尺寸截好单边八字靠尺,窗口应贴尺施工以保证门窗口处方正,内外...

1、当您付费下载文档后,您只拥有了使用权限,并不意味着购买了版权,文档只能用于自身使用,不得用于其他商业用途(如 [转卖]进行直接盈利或[编辑后售卖]进行间接盈利)。
2、本站所有内容均由合作方或网友上传,本站不对文档的完整性、权威性及其观点立场正确性做任何保证或承诺!文档内容仅供研究参考,付费前请自行鉴别。
3、如文档内容存在违规,或者侵犯商业秘密、侵犯著作权等,请点击“违规举报”。

碎片内容

外墙玻化微珠保温技术交底

您可能关注的文档

确认删除?
VIP
微信客服
  • 扫码咨询
会员Q群
  • 会员专属群点击这里加入QQ群
客服邮箱
回到顶部