电脑桌面
添加小米粒文库到电脑桌面
安装后可以在桌面快捷访问

外墙吊篮施工安全技术交底VIP免费

外墙吊篮施工安全技术交底_第1页
1/7
外墙吊篮施工安全技术交底_第2页
2/7
外墙吊篮施工安全技术交底_第3页
3/7
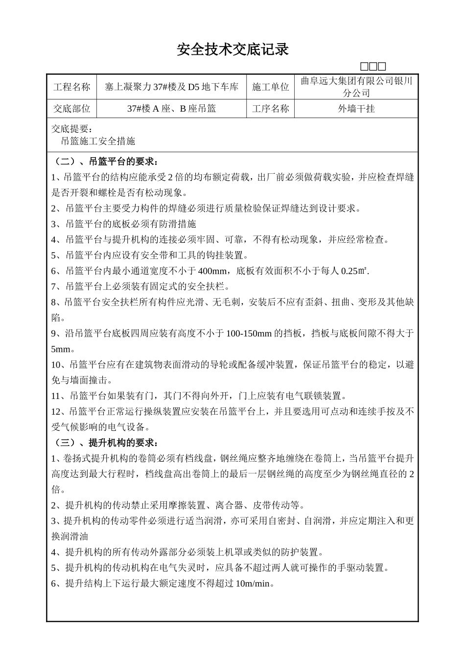
安全技术交底记录工程名称塞上凝聚力37#楼及D5地下车库施工单位曲阜远大集团有限公司银川分公司交底部位37#楼A座、B座吊篮工序名称外墙干挂交底提要:吊篮施工安全措施交底内容:(一)、一般要求:1、吊篮操作人员必须是适合于高处作业并经过技术培训和考核合格的人员。2、操作人员必须佩带好安全帽、安全带并系好安全带将其挂扣在安全绳上;不得穿着硬底鞋,塑料鞋或其它易滑的鞋子,吊篮内严禁使用梯、凳、搁板等凳高工具,严禁在吊篮中奔跑、纵跳。安全绳应扣在独立救生绳(安全绳)上,独立救生绳严禁固定在吊篮篮体及悬挂机构上。3、患不宜高空作业疾病、酒后人员严禁操作吊篮;使用双机提升的吊篮施工时,应有二名人员操作。4、外墙粉刷使用的工具及物品必须采取防坠措施,预防落下伤人。5、操作人员必须身体健康,并经过专业培训考试合格,在取得有关部门颁发的操作证后方可独立操作。吊篮必须由专人按照操作规程谨慎操作,严禁未经培训人员擅自操作吊篮。严禁吊篮超载作业。6、严禁将吊篮当作材料及人员的垂直运输工具使用,使用严格控制吊篮载荷。7、在使用吊篮设备时,应划出安全区,并设置护栏、安全网等防护设施。8、设备发生故障时,须立即停止使用并通知专业人员进行修理;设备在升降作业时,操作人员应密切注意电缆线是否挂卡在墙面或障碍物上;禁止在阵风风力大于5级以上时,应停止吊篮使用。9、每天下班停用时,应将设备停放至地面或用绳索将设备固定在建筑物上避免随风晃动;应切断电源、锁好电箱门以免他人擅自使用吊篮。10、正常施工时,吊篮内载荷应尽量保持均匀,严禁将吊篮用作起重运输和进行频繁升降运行。11、施工人员必须在地面进出吊篮,严禁在空中攀缘窗户进出吊篮或攀登栏杆。12、施工人员在吊篮升降运行时应经常注意各机件的运行情况,如发现提升机发热、噪音、钢丝绳断丝、安全锁失效、吊篮两端升降速度不匀、限位开关失灵、操练开关失灵等不正常情况时,应及时回降到地面进行检修,完好后方可继续施工,严禁设备带病运行。13、吊篮的工作环境温度为-20—40度。14、安装固定件前打眼用的电锤必须有出厂合格证,末级开关箱必须配漏电保护器,工人必须带绝缘手套进行操作,专业电工进行接线。安全技术交底记录工程名称塞上凝聚力37#楼及D5地下车库施工单位曲阜远大集团有限公司银川分公司交底部位37#楼A座、B座吊篮工序名称外墙干挂交底提要:吊篮施工安全措施(二)、吊篮平台的要求:1、吊篮平台的结构应能承受2倍的均布额定荷载,出厂前必须做荷载实验,并应检查焊缝是否开裂和螺栓是否有松动现象。2、吊篮平台主要受力构件的焊缝必须进行质量检验保证焊缝达到设计要求。3、吊篮平台的底板必须有防滑措施4、吊篮平台与提升机构的连接必须牢固、可靠,不得有松动现象,并应经常检查。5、吊篮平台内应设有安全带和工具的钩挂装置。6、吊篮平台内最小通道宽度不小于400mm,底板有效面积不小于每人0.25㎡.7、吊篮平台上必须装有固定式的安全扶栏。8、吊篮平台安全扶栏所有构件应光滑、无毛刺,安装后不应有歪斜、扭曲、变形及其他缺陷。9、沿吊篮平台底板四周应装有高度不小于100-150mm的挡板,挡板与底板间隙不得大于5mm。10、吊篮平台应有在建筑物表面滑动的导轮或配备缓冲装置,保证吊篮平台的稳定,以避免与墙面撞击。11、吊篮平台如果装有门,其门不得向外开,门上应装有电气联锁装置。12、吊篮平台正常运行操纵装置应安装在吊篮平台上,并且要选用可点动和连续手按及不受气候影响的电气设备。(三)、提升机构的要求:1、卷扬式提升机构的卷筒必须有档线盘,钢丝绳应整齐地缠绕在卷筒上,当吊篮平台提升高度达到最大行程时,档线盘高出卷筒上的最后一层钢丝绳的高度至少为钢丝绳直径的2倍。2、提升机构的传动禁止采用摩擦装置、离合器、皮带传动等。3、提升机构的传动零件必须进行适当润滑,亦可采用自密封、自润滑,并应定期注入和更换润滑油4、提升机构的所有传动外露部分必须装上机罩或类似的防护装置。5、提升机构的传动机构在电气失灵时,应具备不超过两人就可操作的手驱动装置。6、提升结构上下运行最大额定速度不得超过10m/min。安全技术...

1、当您付费下载文档后,您只拥有了使用权限,并不意味着购买了版权,文档只能用于自身使用,不得用于其他商业用途(如 [转卖]进行直接盈利或[编辑后售卖]进行间接盈利)。
2、本站所有内容均由合作方或网友上传,本站不对文档的完整性、权威性及其观点立场正确性做任何保证或承诺!文档内容仅供研究参考,付费前请自行鉴别。
3、如文档内容存在违规,或者侵犯商业秘密、侵犯著作权等,请点击“违规举报”。

碎片内容

外墙吊篮施工安全技术交底

您可能关注的文档

确认删除?
VIP
微信客服
  • 扫码咨询
会员Q群
  • 会员专属群点击这里加入QQ群
客服邮箱
回到顶部