电脑桌面
添加小米粒文库到电脑桌面
安装后可以在桌面快捷访问

园林工程复习资料【自己整理】VIP免费

园林工程复习资料【自己整理】_第1页
1/21
园林工程复习资料【自己整理】_第2页
2/21
园林工程复习资料【自己整理】_第3页
3/21
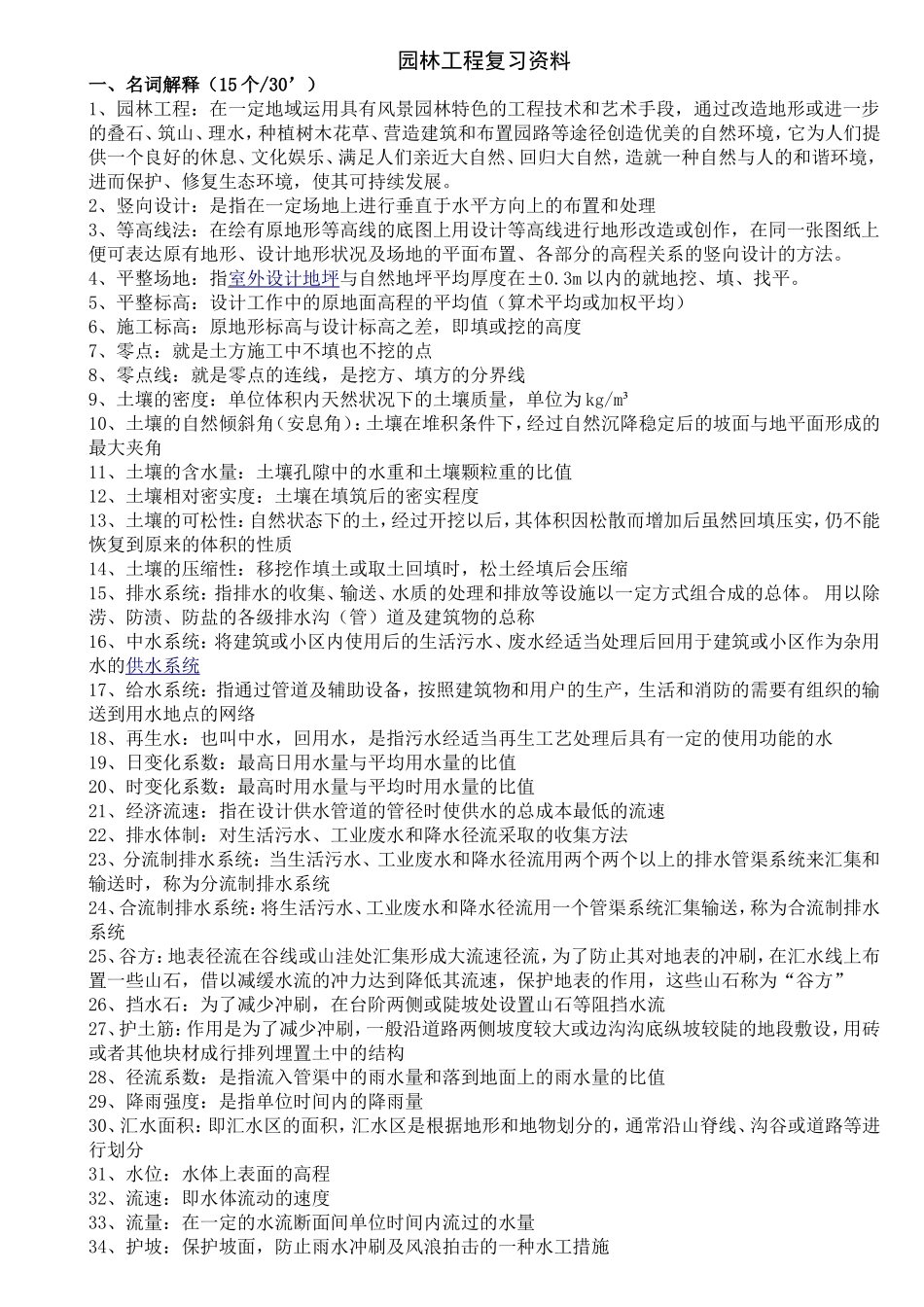
园林工程复习资料一、名词解释(15个/30’)1、园林工程:在一定地域运用具有风景园林特色的工程技术和艺术手段,通过改造地形或进一步的叠石、筑山、理水,种植树木花草、营造建筑和布置园路等途径创造优美的自然环境,它为人们提供一个良好的休息、文化娱乐、满足人们亲近大自然、回归大自然,造就一种自然与人的和谐环境,进而保护、修复生态环境,使其可持续发展。2、竖向设计:是指在一定场地上进行垂直于水平方向上的布置和处理3、等高线法:在绘有原地形等高线的底图上用设计等高线进行地形改造或创作,在同一张图纸上便可表达原有地形、设计地形状况及场地的平面布置、各部分的高程关系的竖向设计的方法。4、平整场地:指室外设计地坪与自然地坪平均厚度在±0.3m以内的就地挖、填、找平。5、平整标高:设计工作中的原地面高程的平均值(算术平均或加权平均)6、施工标高:原地形标高与设计标高之差,即填或挖的高度7、零点:就是土方施工中不填也不挖的点8、零点线:就是零点的连线,是挖方、填方的分界线9、土壤的密度:单位体积内天然状况下的土壤质量,单位为kg/m³10、土壤的自然倾斜角(安息角):土壤在堆积条件下,经过自然沉降稳定后的坡面与地平面形成的最大夹角11、土壤的含水量:土壤孔隙中的水重和土壤颗粒重的比值12、土壤相对密实度:土壤在填筑后的密实程度13、土壤的可松性:自然状态下的土,经过开挖以后,其体积因松散而增加后虽然回填压实,仍不能恢复到原来的体积的性质14、土壤的压缩性:移挖作填土或取土回填时,松土经填后会压缩15、排水系统:指排水的收集、输送、水质的处理和排放等设施以一定方式组合成的总体。用以除涝、防渍、防盐的各级排水沟(管)道及建筑物的总称16、中水系统:将建筑或小区内使用后的生活污水、废水经适当处理后回用于建筑或小区作为杂用水的供水系统17、给水系统:指通过管道及辅助设备,按照建筑物和用户的生产,生活和消防的需要有组织的输送到用水地点的网络18、再生水:也叫中水,回用水,是指污水经适当再生工艺处理后具有一定的使用功能的水19、日变化系数:最高日用水量与平均用水量的比值20、时变化系数:最高时用水量与平均时用水量的比值21、经济流速:指在设计供水管道的管径时使供水的总成本最低的流速22、排水体制:对生活污水、工业废水和降水径流采取的收集方法23、分流制排水系统:当生活污水、工业废水和降水径流用两个两个以上的排水管渠系统来汇集和输送时,称为分流制排水系统24、合流制排水系统:将生活污水、工业废水和降水径流用一个管渠系统汇集输送,称为合流制排水系统25、谷方:地表径流在谷线或山洼处汇集形成大流速径流,为了防止其对地表的冲刷,在汇水线上布置一些山石,借以减缓水流的冲力达到降低其流速,保护地表的作用,这些山石称为“谷方”26、挡水石:为了减少冲刷,在台阶两侧或陡坡处设置山石等阻挡水流27、护土筋:作用是为了减少冲刷,一般沿道路两侧坡度较大或边沟沟底纵坡较陡的地段敷设,用砖或者其他块材成行排列埋置土中的结构28、径流系数:是指流入管渠中的雨水量和落到地面上的雨水量的比值29、降雨强度:是指单位时间内的降雨量30、汇水面积:即汇水区的面积,汇水区是根据地形和地物划分的,通常沿山脊线、沟谷或道路等进行划分31、水位:水体上表面的高程32、流速:即水体流动的速度33、流量:在一定的水流断面间单位时间内流过的水量34、护坡:保护坡面,防止雨水冲刷及风浪拍击的一种水工措施35、挡土墙:防止土体坍塌的构筑物36、行车视距:为保证行车安全,司机看到一定距离处的障碍物或迎面来车后,刹车所需的最短的安全距离37、平曲线半径:当道路由一段直线转到另一个直线上去的时候,其转角的连接部分均采用圆弧形曲线,这种圆弧的半径成为平曲线半径38、竖曲线:相邻两坡度线的交点称变坡点,在纵断面设计线的变坡点处,为保证行车安全、缓和纵坡折现而设的曲线39、路拱:为了利于路面横向排水,通常将路面做成中间高并向两侧倾斜的拱形;由拱顶向两侧倾斜的坡度称为路拱坡度,又叫横坡40、步石:在自然式草地或建筑附近的小块绿地上,设置的一至数块天...

1、当您付费下载文档后,您只拥有了使用权限,并不意味着购买了版权,文档只能用于自身使用,不得用于其他商业用途(如 [转卖]进行直接盈利或[编辑后售卖]进行间接盈利)。
2、本站所有内容均由合作方或网友上传,本站不对文档的完整性、权威性及其观点立场正确性做任何保证或承诺!文档内容仅供研究参考,付费前请自行鉴别。
3、如文档内容存在违规,或者侵犯商业秘密、侵犯著作权等,请点击“违规举报”。

碎片内容

园林工程复习资料【自己整理】

文章天下+ 关注
实名认证
内容提供者

各种文档应有尽有

确认删除?
VIP
微信客服
  • 扫码咨询
会员Q群
  • 会员专属群点击这里加入QQ群
客服邮箱
回到顶部