电脑桌面
添加小米粒文库到电脑桌面
安装后可以在桌面快捷访问

小学语文教师专业知识考试题(含答案) VIP免费

小学语文教师专业知识考试题(含答案) _第1页
1/4
小学语文教师专业知识考试题(含答案) _第2页
2/4
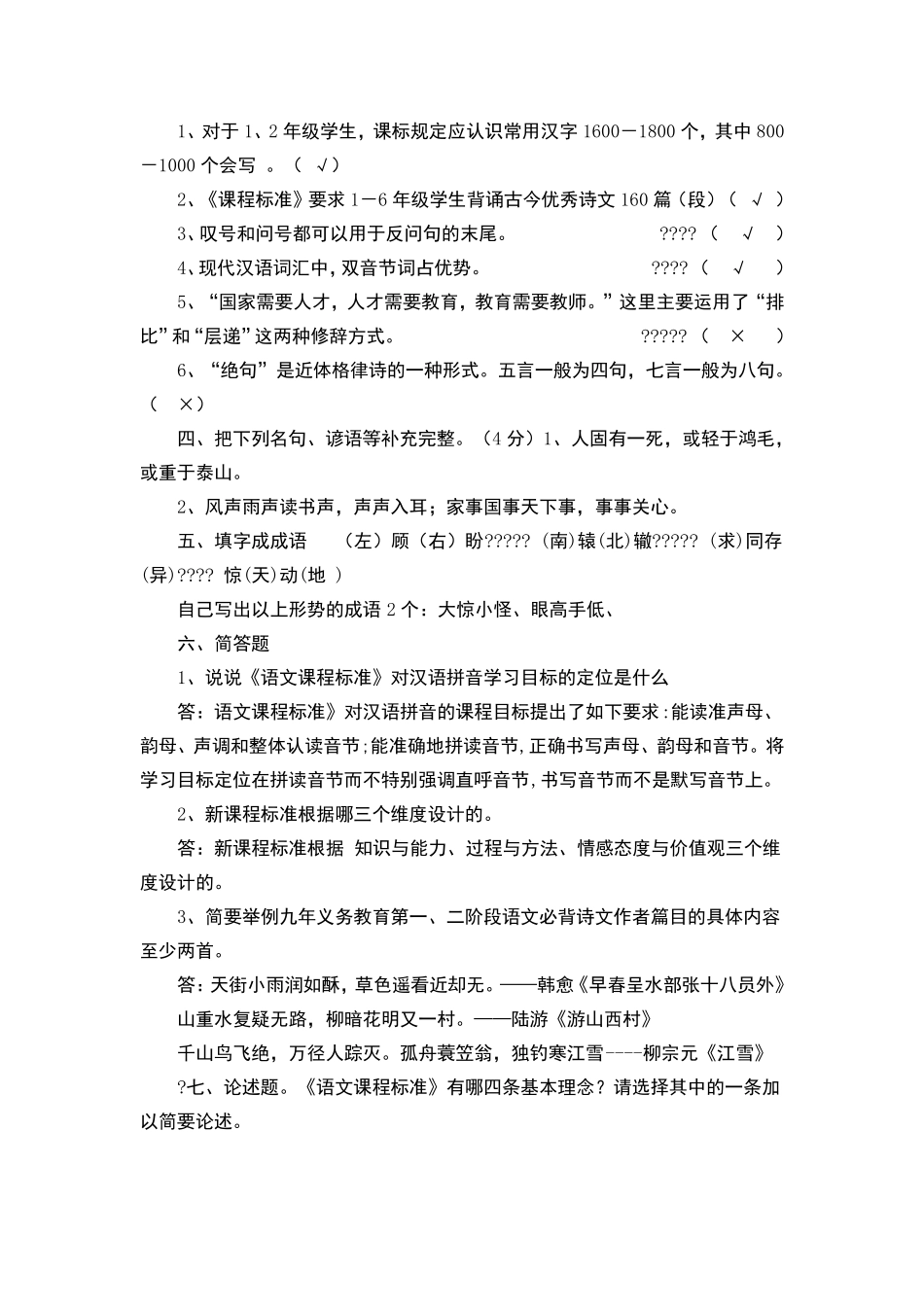
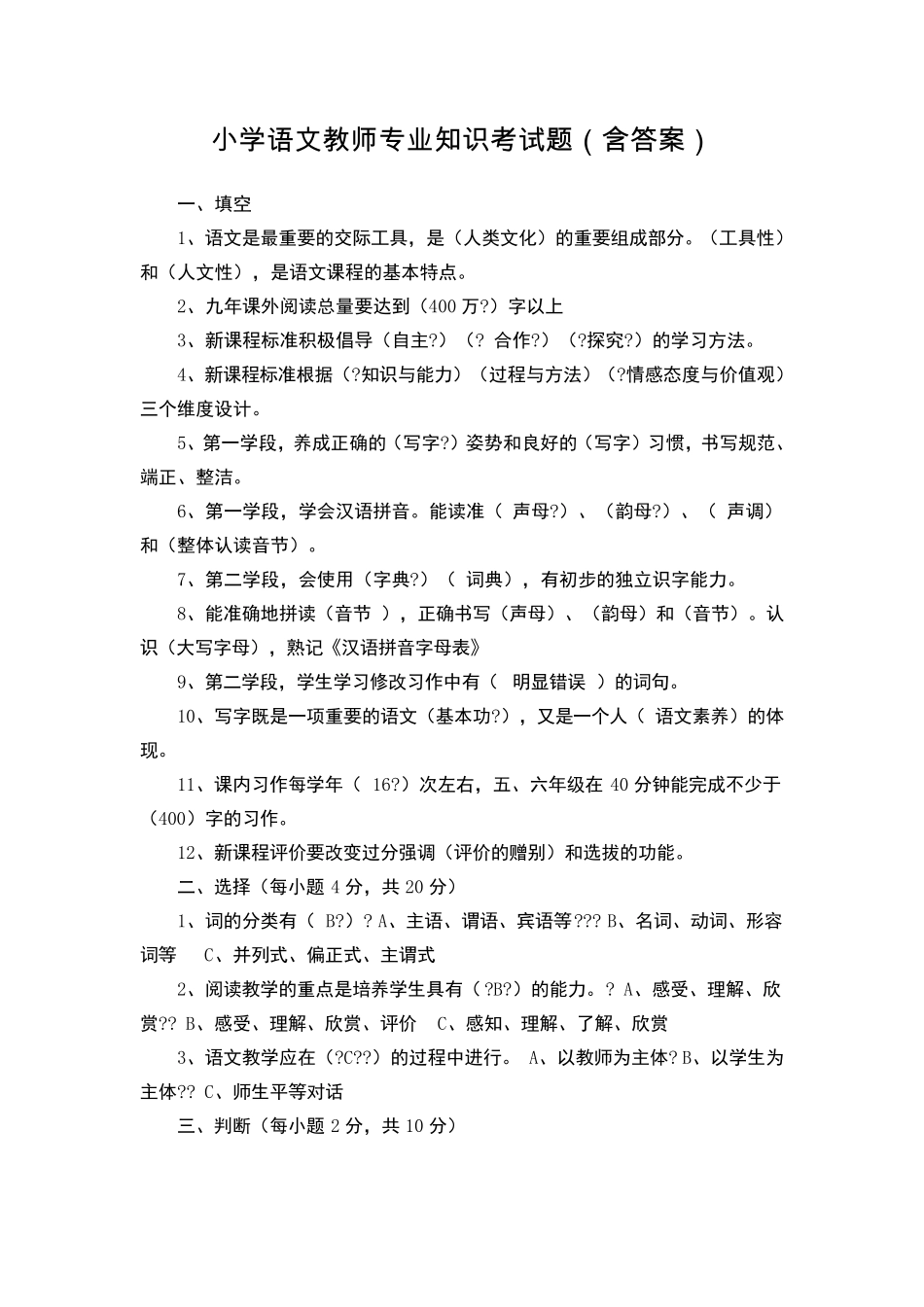
小学语文教师专业知识考试题(含答案)一、填空1、语文是最重要的交际工具,是(人类文化)的重要组成部分。(工具性)和(人文性),是语文课程的基本特点。2、九年课外阅读总量要达到(400万?)字以上3、新课程标准积极倡导(自主?)(?合作?)(?探究?)的学习方法。4、新课程标准根据(?知识与能力)(过程与方法)(?情感态度与价值观)三个维度设计。5、第一学段,养成正确的(写字?)姿势和良好的(写字)习惯,书写规范、端正、整洁。6、第一学段,学会汉语拼音。能读准(声母?)、(韵母?)、(声调)和(整体认读音节)。7、第二学段,会使用(字典?)(词典),有初步的独立识字能力。8、能准确地拼读(音节),正确书写(声母)、(韵母)和(音节)。认识(大写字母),熟记《汉语拼音字母表》9、第二学段,学生学习修改习作中有(明显错误)的词句。10、写字既是一项重要的语文(基本功?),又是一个人(语文素养)的体现。11、课内习作每学年(16?)次左右,五、六年级在40分钟能完成不少于(400)字的习作。12、新课程评价要改变过分强调(评价的赠别)和选拔的功能。二、选择(每小题4分,共20分)1、词的分类有(B?)?A、主语、谓语、宾语等???B、名词、动词、形容词等C、并列式、偏正式、主谓式2、阅读教学的重点是培养学生具有(?B?)的能力。?A、感受、理解、欣赏??B、感受、理解、欣赏、评价C、感知、理解、了解、欣赏3、语文教学应在(?C??)的过程中进行。A、以教师为主体?B、以学生为主体??C、师生平等对话三、判断(每小题2分,共10分)1、对于1、2年级学生,课标规定应认识常用汉字1600-1800个,其中800-1000个会写。(√)2、《课程标准》要求1-6年级学生背诵古今优秀诗文160篇(段)(√)3、叹号和问号都可以用于反问句的末尾。????(√)4、现代汉语词汇中,双音节词占优势。????(√)5、“国家需要人才,人才需要教育,教育需要教师。”这里主要运用了“排比”和“层递”这两种修辞方式。?????(×)6、“绝句”是近体格律诗的一种形式。五言一般为四句,七言一般为八句。(×)四、把下列名句、谚语等补充完整。(4分)1、人固有一死,或轻于鸿毛,或重于泰山。2、风声雨声读书声,声声入耳;家事国事天下事,事事关心。五、填字成成语(左)顾(右)盼?????(南)辕(北)辙?????(求)同存(异)????惊(天)动(地)自己写出以上形势的成语2个:大惊小怪、眼高手低、六、简答题1、说说《语文课程标准》对汉语拼音学习目标的定位是什么答:语文课程标准》对汉语拼音的课程目标提出了如下要求:能读准声母、韵母、声调和整体认读音节;能准确地拼读音节,正确书写声母、韵母和音节。将学习目标定位在拼读音节而不特别强调直呼音节,书写音节而不是默写音节上。2、新课程标准根据哪三个维度设计的。答:新课程标准根据知识与能力、过程与方法、情感态度与价值观三个维度设计的。3、简要举例九年义务教育第一、二阶段语文必背诗文作者篇目的具体内容至少两首。答:天街小雨润如酥,草色遥看近却无。——韩愈《早春呈水部张十八员外》山重水复疑无路,柳暗花明又一村。——陆游《游山西村》千山鸟飞绝,万径人踪灭。孤舟蓑笠翁,独钓寒江雪----柳宗元《江雪》?七、论述题。《语文课程标准》有哪四条基本理念?请选择其中的一条加以简要论述。答:(一)全面提高学生的语文素养.(二)正确把握语文教育的特点(三)积极倡导自主、合作、探究的学习方式(四)努力建设开放而有活力的语文课程。???论述第一条如下:全面提高学生的语文素养.九年义务教育阶段的语文课程,必须面向全体学生,使学生获得基本的语文素养。语文课程应培育学生热爱祖国语文的思想感情,指导学生正确地理解和运用祖国语文,丰富语言的积累,培养语感,发展思维,使他们具有适应实际需要的识字写字能力、阅读能力、写作能力、口语交际能力。语文课程还应重视提高学生的品德修养和审美情趣,使他们逐步形成良好的个性和健全的人格,促进德、智、体、美的和谐发展。?八、作文任选一题。题目:1、扩写诗句《一枝红杏出墙来》要求:①展开想象,符合诗歌内容,健康;②字数在600字左右;2、写一篇简短...

1、当您付费下载文档后,您只拥有了使用权限,并不意味着购买了版权,文档只能用于自身使用,不得用于其他商业用途(如 [转卖]进行直接盈利或[编辑后售卖]进行间接盈利)。
2、本站所有内容均由合作方或网友上传,本站不对文档的完整性、权威性及其观点立场正确性做任何保证或承诺!文档内容仅供研究参考,付费前请自行鉴别。
3、如文档内容存在违规,或者侵犯商业秘密、侵犯著作权等,请点击“违规举报”。

碎片内容

小学语文教师专业知识考试题(含答案)

您可能关注的文档

确认删除?
VIP
微信客服
  • 扫码咨询
会员Q群
  • 会员专属群点击这里加入QQ群
客服邮箱
回到顶部