电脑桌面
添加小米粒文库到电脑桌面
安装后可以在桌面快捷访问

高二历史选修1 梭伦改革VIP免费

高二历史选修1 梭伦改革_第1页
1/5
高二历史选修1 梭伦改革_第2页
2/5
高二历史选修1 梭伦改革_第3页
3/5
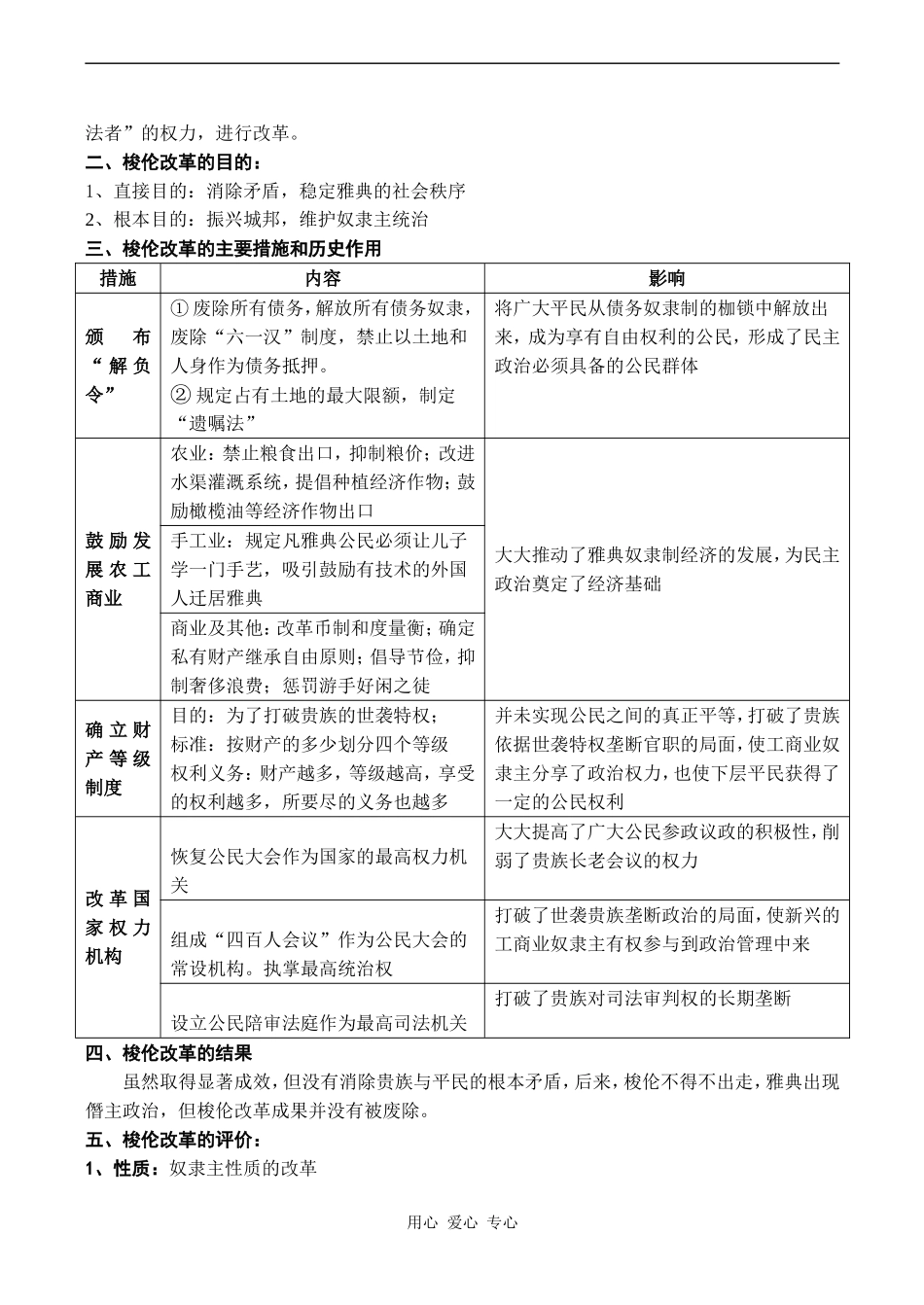
高二历史选修1梭伦改革【课标及教学要求】内容标准学习要求了解梭伦改革前雅典的社会状况,认识梭伦改革的必要性。1.了解梭伦改革前雅典城邦出现的平民与贵族的尖锐矛盾以及工商业奴隶主的政治要求。2.知道雅典贵族进行的局部调整不能缓和日益尖锐的社会矛盾。3.认识梭伦改革的必要性。简述梭伦改革的主要措施,指出改革的基本特点。1.简述梭伦改革在颁布“解负令”、确立财产等级制度和推行国家权力机构改革等方面的主要措施。2.指出梭伦改革呈现的“革命性”与“中庸式”的基本特点。3.感受诗人政治家冲破阻力、振兴城邦的襟怀和理想。分析梭伦改革对雅典民主政治建设的影响。1.分析梭伦改革对雅典民主政治建设的积极影响。2.了解梭伦改革的历史局限性。3.认识到制度设置是民主政治的可靠保障;体会精英意识和平民情怀。【知识结构】一、梭伦改革的历史背景(一)内忧:1、改革是雅典社会矛盾发展的必然产物⑴平民与贵族矛盾十分尖锐①政治上,贵族占据首席执政官等重要职位,把持作为最高决策机关、检查机关和审判机关的长老会议,架空做为最高权力机关的公民大会。②经济上,贵族通过高利贷、土地兼并等方式盘剥平民,以致平民无力还债成为“六一汉”,甚至全家沦为债务奴隶。贵族在政治上的专横和经济上的压榨激起平民的反抗,导致雅典政局动荡不安。⑵工商业奴隶主与贵族走向政治对立①雅典工商业的发展(前提、表现、影响)②工商业奴隶主阶层形成,“海岸派”和“山地派”共同展开反对贵族专权,要求分享政治权利的斗争⑵改革是雅典经济发展的必然要求。社会矛盾尖锐导致了社会动荡,阻碍了雅典社会经济的发展。(二)外患:雅典所面临的外部环境也使雅典意识到改革的重要性。邻邦的经济和军事实力赶上和超过了雅典。梅加腊甚至夺取萨拉米斯岛,沉重打击了雅典的海上贸易。(三)梭伦当选为首席执政官,领导改革梭伦“疯诗人事件”激起了雅典人的爱国热情和民族尊严。公元前600年左右,梭伦被任命为指挥官,夺回了萨拉米斯岛,声望大增,梭伦当选为首席执政官,并被授予“仲裁人”和“立用心爱心专心法者”的权力,进行改革。二、梭伦改革的目的:1、直接目的:消除矛盾,稳定雅典的社会秩序2、根本目的:振兴城邦,维护奴隶主统治三、梭伦改革的主要措施和历史作用措施内容影响颁布“解负令”①废除所有债务,解放所有债务奴隶,废除“六一汉”制度,禁止以土地和人身作为债务抵押。②规定占有土地的最大限额,制定“遗嘱法”将广大平民从债务奴隶制的枷锁中解放出来,成为享有自由权利的公民,形成了民主政治必须具备的公民群体鼓励发展农工商业农业:禁止粮食出口,抑制粮价;改进水渠灌溉系统,提倡种植经济作物;鼓励橄榄油等经济作物出口大大推动了雅典奴隶制经济的发展,为民主政治奠定了经济基础手工业:规定凡雅典公民必须让儿子学一门手艺,吸引鼓励有技术的外国人迁居雅典商业及其他:改革币制和度量衡;确定私有财产继承自由原则;倡导节俭,抑制奢侈浪费;惩罚游手好闲之徒确立财产等级制度目的:为了打破贵族的世袭特权;标准:按财产的多少划分四个等级权利义务:财产越多,等级越高,享受的权利越多,所要尽的义务也越多并未实现公民之间的真正平等,打破了贵族依据世袭特权垄断官职的局面,使工商业奴隶主分享了政治权力,也使下层平民获得了一定的公民权利改革国家权力机构恢复公民大会作为国家的最高权力机关大大提高了广大公民参政议政的积极性,削弱了贵族长老会议的权力组成“四百人会议”作为公民大会的常设机构。执掌最高统治权打破了世袭贵族垄断政治的局面,使新兴的工商业奴隶主有权参与到政治管理中来设立公民陪审法庭作为最高司法机关打破了贵族对司法审判权的长期垄断四、梭伦改革的结果虽然取得显著成效,但没有消除贵族与平民的根本矛盾,后来,梭伦不得不出走,雅典出现僭主政治,但梭伦改革成果并没有被废除。五、梭伦改革的评价:1、性质:奴隶主性质的改革用心爱心专心2、历史意义:①促进了农业和工商业的发展,为雅典城邦的振兴与富强开辟了道路。②动摇了贵族专制统治,奠定了城邦民主政治的基础。③为后来西方民主政治提供了...

1、当您付费下载文档后,您只拥有了使用权限,并不意味着购买了版权,文档只能用于自身使用,不得用于其他商业用途(如 [转卖]进行直接盈利或[编辑后售卖]进行间接盈利)。
2、本站所有内容均由合作方或网友上传,本站不对文档的完整性、权威性及其观点立场正确性做任何保证或承诺!文档内容仅供研究参考,付费前请自行鉴别。
3、如文档内容存在违规,或者侵犯商业秘密、侵犯著作权等,请点击“违规举报”。

碎片内容

高二历史选修1 梭伦改革

您可能关注的文档

雨丝书吧+ 关注
实名认证
内容提供者

乐于和他人分享知识,从事历史教学,热爱教育,高度负责。

相关文档

确认删除?
VIP
微信客服
  • 扫码咨询
会员Q群
  • 会员专属群点击这里加入QQ群
客服邮箱
回到顶部