电脑桌面
添加小米粒文库到电脑桌面
安装后可以在桌面快捷访问

高中生物 第六章 细胞的生命历程 6.2 细胞的分化 6.3 衰老和凋亡 6.4 癌变(第1课时)教案 新人教版必修1-新人教版高一必修1生物教案VIP免费

高中生物 第六章 细胞的生命历程 6.2 细胞的分化 6.3 衰老和凋亡 6.4 癌变(第1课时)教案 新人教版必修1-新人教版高一必修1生物教案_第1页
1/6
高中生物 第六章 细胞的生命历程 6.2 细胞的分化 6.3 衰老和凋亡 6.4 癌变(第1课时)教案 新人教版必修1-新人教版高一必修1生物教案_第2页
2/6
高中生物 第六章 细胞的生命历程 6.2 细胞的分化 6.3 衰老和凋亡 6.4 癌变(第1课时)教案 新人教版必修1-新人教版高一必修1生物教案_第3页
3/6
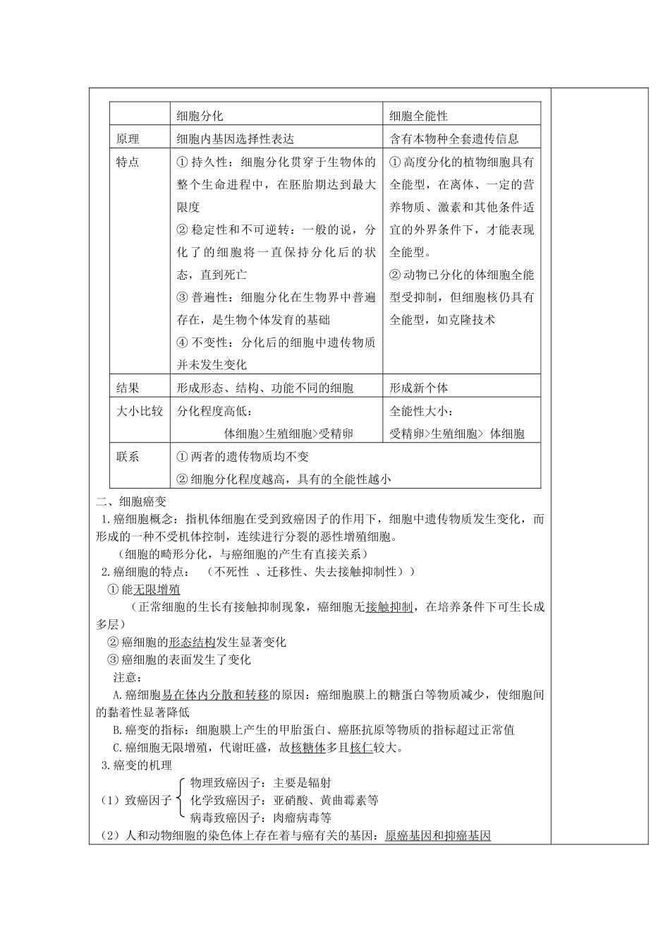
第六章细胞的生命历程6.2细胞的分化6.3衰老和凋亡6.4癌变(第1课时)【考纲】1.细胞的分化B2.细胞的全能性B3.细胞的衰老和凋亡与人体健康的关系A4.癌细胞的主要特征及恶性肿瘤的防治A【知识网络】【教学过程】一、细胞分化1.概念:指在个体发育中,一个或一种细胞增殖产生的后代,在形态、结构和生理功能上发生稳定性差异的过程。2.实例:造血干细胞形成白细胞和血小板等血细胞和淋巴细胞、胚胎肝细胞形成胎儿的各种组织细胞。3.结果:形成不同的组织和器官4.特点:①持久性:细胞分化贯穿于生物体的整个生命进程中,在胚胎期达到最大限度注意:高等动物胚胎发育过程中,细胞分化始于囊胚阶段,原肠胚期达到最大。②稳定性和不可逆转:一般的说,分化了的细胞将一直保持分化后的状态,直到死亡③普遍性:细胞分化在生物界中普遍存在,是生物个体发育的基础④不变性:分化后的细胞中遗传物质并未发生变化(1)联系转录、翻译,细胞分化后的不同组织细胞中哪些物质相同?哪些不同?(同一生物体不同部位细胞的DNA、基因、tRNA相同,但mRNA、蛋白质种类、数量,细胞功能不同)(2)胰岛B细胞中除含胰岛素基因外,还包含血红蛋白基因、生长激素基因等其他全部基因(3)胰岛B细胞与垂体细胞形态、结构、功能不同的根本原因是:细胞中的mRNA不同(不同的直接原因是细胞中的蛋白质不同)(4)管家基因:在所有细胞中都表达的基因,与细胞分化无关,如呼吸酶基因、ATP水解酶基因等奢侈基因:只在特定细胞中选择性表达的基因,控制细胞分化,如胰岛素基因、血红蛋白基因等6.意义:①细胞分化是生物个体发育的基础。通过分化,形成具有特定形态、结构和生理功【二次备课】能的组织和器官,再进一步形成结构完整和功能统一的生物体。②细胞分化使多细胞生物体中的细胞趋向专门化,有利于提高各种生理功能的效率7.细胞的全能性:①概念:已经高度分化的细胞,仍然具有发育成完整个体的潜能。②细胞具有全能性的原因:体细胞是由受精卵有丝分裂产生的,所以细胞核内含有本物种全套的遗传信息。③实例:胡萝卜韧皮部的细胞经组织培养形成完整植株。克隆羊多利证明已分化的动物体细胞的细胞核仍具有全能性。④实现全能性的条件:⑤细胞全能性的比较:⑥体内细胞不表现出全能性的原因⑦干细胞概念:动物和人体内保留的少数具有分裂和分化能力的细胞类型:应用:医学上,干细胞的研究为器官移植提供了新的思路,为癌症、癫痫、糖尿病等疾病的根治带来了希望。例1:细胞分化是奢侈基因选择表达的结果。下列属于奢侈基因的是A.血红蛋白基因B.ATP合成的C.DNA解旋酶基因D.核糖体蛋白基因高例2:右图所示的细胞类型转换过程为A.细胞融合B.细胞生长C.细胞分裂D.细胞分化8.细胞分化、细胞全能型的比较:二、细胞癌变1.癌细胞概念:指机体细胞在受到致癌因子的作用下,细胞中遗传物质发生变化,而形成的一种不受机体控制,连续进行分裂的恶性增殖细胞。(细胞的畸形分化,与癌细胞的产生有直接关系)2.癌细胞的特点:(不死性、迁移性、失去接触抑制性))①能无限增殖(正常细胞的生长有接触抑制现象,癌细胞无接触抑制,在培养条件下可生长成多层)②癌细胞的形态结构发生显著变化③癌细胞的表面发生了变化注意:A.癌细胞易在体内分散和转移的原因:癌细胞膜上的糖蛋白等物质减少,使细胞间的黏着性显著降低B.癌变的指标:细胞膜上产生的甲胎蛋白、癌胚抗原等物质的指标超过正常值C.癌细胞无限增殖,代谢旺盛,故核糖体多且核仁较大。3.癌变的机理物理致癌因子:主要是辐射(1)致癌因子化学致癌因子:亚硝酸、黄曲霉素等病毒致癌因子:肉瘤病毒等(2)人和动物细胞的染色体上存在着与癌有关的基因:原癌基因和抑癌基因细胞分化细胞全能性原理细胞内基因选择性表达含有本物种全套遗传信息特点①持久性:细胞分化贯穿于生物体的整个生命进程中,在胚胎期达到最大限度②稳定性和不可逆转:一般的说,分化了的细胞将一直保持分化后的状态,直到死亡③普遍性:细胞分化在生物界中普遍存在,是生物个体发育的基础④不变性:分化后的细胞中遗传物质并未发生变化①高度分化的植物细胞具有全能型,在离体、一定的营...

1、当您付费下载文档后,您只拥有了使用权限,并不意味着购买了版权,文档只能用于自身使用,不得用于其他商业用途(如 [转卖]进行直接盈利或[编辑后售卖]进行间接盈利)。
2、本站所有内容均由合作方或网友上传,本站不对文档的完整性、权威性及其观点立场正确性做任何保证或承诺!文档内容仅供研究参考,付费前请自行鉴别。
3、如文档内容存在违规,或者侵犯商业秘密、侵犯著作权等,请点击“违规举报”。

碎片内容

高中生物 第六章 细胞的生命历程 6.2 细胞的分化 6.3 衰老和凋亡 6.4 癌变(第1课时)教案 新人教版必修1-新人教版高一必修1生物教案

您可能关注的文档

确认删除?
VIP
微信客服
  • 扫码咨询
会员Q群
  • 会员专属群点击这里加入QQ群
客服邮箱
回到顶部