电脑桌面
添加小米粒文库到电脑桌面
安装后可以在桌面快捷访问

园林绿化工程分包合同VIP免费

园林绿化工程分包合同_第1页
1/5
园林绿化工程分包合同_第2页
2/5
园林绿化工程分包合同_第3页
3/5
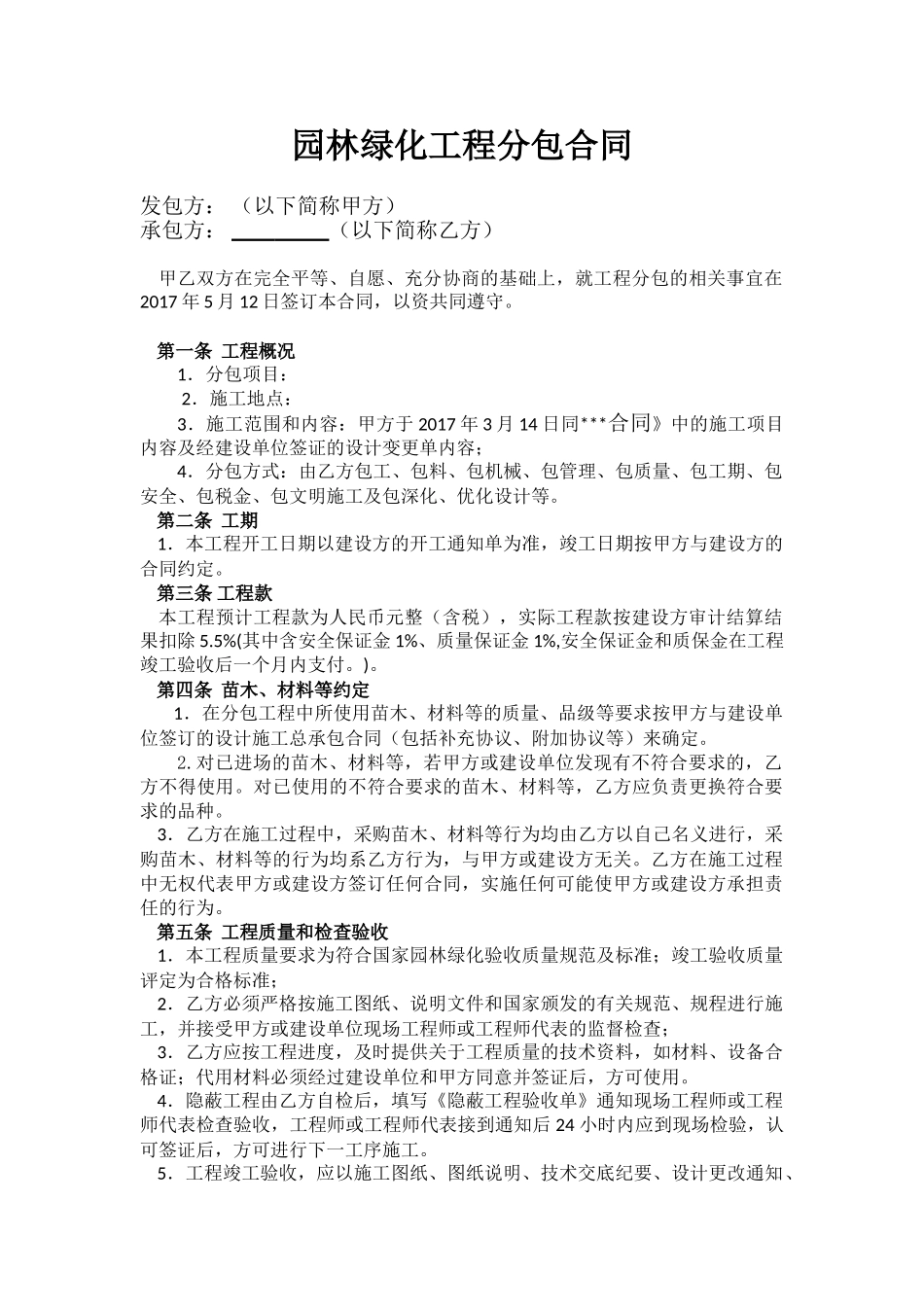
园林绿化工程分包合同发包方:(以下简称甲方)承包方:(以下简称乙方)甲乙双方在完全平等、自愿、充分协商的基础上,就工程分包的相关事宜在2017年5月12日签订本合同,以资共同遵守。第一条工程概况1.分包项目:2.施工地点:3.施工范围和内容:甲方于2017年3月14日同***合同》中的施工项目内容及经建设单位签证的设计变更单内容;4.分包方式:由乙方包工、包料、包机械、包管理、包质量、包工期、包安全、包税金、包文明施工及包深化、优化设计等。第二条工期1.本工程开工日期以建设方的开工通知单为准,竣工日期按甲方与建设方的合同约定。第三条工程款本工程预计工程款为人民币元整(含税),实际工程款按建设方审计结算结果扣除5.5%(其中含安全保证金1%、质量保证金1%,安全保证金和质保金在工程竣工验收后一个月内支付。)。第四条苗木、材料等约定1.在分包工程中所使用苗木、材料等的质量、品级等要求按甲方与建设单位签订的设计施工总承包合同(包括补充协议、附加协议等)来确定。2.对已进场的苗木、材料等,若甲方或建设单位发现有不符合要求的,乙方不得使用。对已使用的不符合要求的苗木、材料等,乙方应负责更换符合要求的品种。3.乙方在施工过程中,采购苗木、材料等行为均由乙方以自己名义进行,采购苗木、材料等的行为均系乙方行为,与甲方或建设方无关。乙方在施工过程中无权代表甲方或建设方签订任何合同,实施任何可能使甲方或建设方承担责任的行为。第五条工程质量和检查验收1.本工程质量要求为符合国家园林绿化验收质量规范及标准;竣工验收质量评定为合格标准;2.乙方必须严格按施工图纸、说明文件和国家颁发的有关规范、规程进行施工,并接受甲方或建设单位现场工程师或工程师代表的监督检查;3.乙方应按工程进度,及时提供关于工程质量的技术资料,如材料、设备合格证;代用材料必须经过建设单位和甲方同意并签证后,方可使用。4.隐蔽工程由乙方自检后,填写《隐蔽工程验收单》通知现场工程师或工程师代表检查验收,工程师或工程师代表接到通知后24小时内应到现场检验,认可签证后,方可进行下一工序施工。5.工程竣工验收,应以施工图纸、图纸说明、技术交底纪要、设计更改通知、国家颁发的施工验收规范和质量检验标准为依据。6.工程竣工后,乙方按规定整理提供完整的技术档案资料,并发出竣工通知书,经双方协商确定验收时间,由甲方组织有关单位进行竣工验收。7.已竣工未验收工程,在交工前由乙方负责管理并承担责任。8.工程竣工验收后,工程保修、维护期等质量保证条款按甲方与施工合同协议书约定的期间执行。保修期间的工程质量、维护问题,其费用由乙方承担。第六条施工设计变更1.甲方或建设方交付的设计文件、图纸、说明和有关技术资料,均为施工的有效依据,乙方不得擅自修改。2.施工图的重大修改变更,必须经甲方、建设单位、设计单位同意,并于修改前5天办理设计修改议定单。设计修改议定单经甲方或建设方签证后,乙方才予实施。议定单和修改图纸作为本合同的补充文件。3.乙方在保证工程质量和不降低设计标准的前提下,提出修改设计的合理化建议,经甲方、建设单位、设计单位或有关技术部门同意后实施;4.在工程施工中发生下列事实之一时,乙方必须立即以书面通知甲方或建设方,要求确认;(1)设计文件、图纸和说明文件与工程现场状况不一致,设计文件所标明的施工条件与实际不符;(2)设计图纸和设计文件表示不明确或有错误及遗漏,图纸与说明书不符;(3)设计文件、图纸和说明文件中未标明的施工条件发生了预料不到的特殊困难等。第七条双方的权利义务1.甲方权利义务(1)在本合同签订时,本合同中所涉分包工程已完全具备施工条件,各种甲方或建设单位应做的前期工作或配套工作已全部做好;(2)本工程所涉施工技术资料、工程质量要求、苗木、材料等要求甲方已全部交给乙方;建设单位对本工程的质量、苗木、材料等要求,乙方承诺完全到。(3)审核乙方工程进度,及时向乙方支付工程款;(4)组织对工程的竣工验收,并按规定办好竣工结算工作。2.乙方权利义务(1)施工场地的平整、施工界区以内的用水、用电单独装表、道...

1、当您付费下载文档后,您只拥有了使用权限,并不意味着购买了版权,文档只能用于自身使用,不得用于其他商业用途(如 [转卖]进行直接盈利或[编辑后售卖]进行间接盈利)。
2、本站所有内容均由合作方或网友上传,本站不对文档的完整性、权威性及其观点立场正确性做任何保证或承诺!文档内容仅供研究参考,付费前请自行鉴别。
3、如文档内容存在违规,或者侵犯商业秘密、侵犯著作权等,请点击“违规举报”。

碎片内容

园林绿化工程分包合同

确认删除?
VIP
微信客服
  • 扫码咨询
会员Q群
  • 会员专属群点击这里加入QQ群
客服邮箱
回到顶部