电脑桌面
添加小米粒文库到电脑桌面
安装后可以在桌面快捷访问

七年级科学上册 第11章 感知与协调 11.3 听觉 影响音调高低的因素教案设计 牛津上海版-牛津上海版初中七年级上册自然科学教案VIP免费

七年级科学上册 第11章 感知与协调 11.3 听觉 影响音调高低的因素教案设计 牛津上海版-牛津上海版初中七年级上册自然科学教案_第1页
1/7
七年级科学上册 第11章 感知与协调 11.3 听觉 影响音调高低的因素教案设计 牛津上海版-牛津上海版初中七年级上册自然科学教案_第2页
2/7
七年级科学上册 第11章 感知与协调 11.3 听觉 影响音调高低的因素教案设计 牛津上海版-牛津上海版初中七年级上册自然科学教案_第3页
3/7
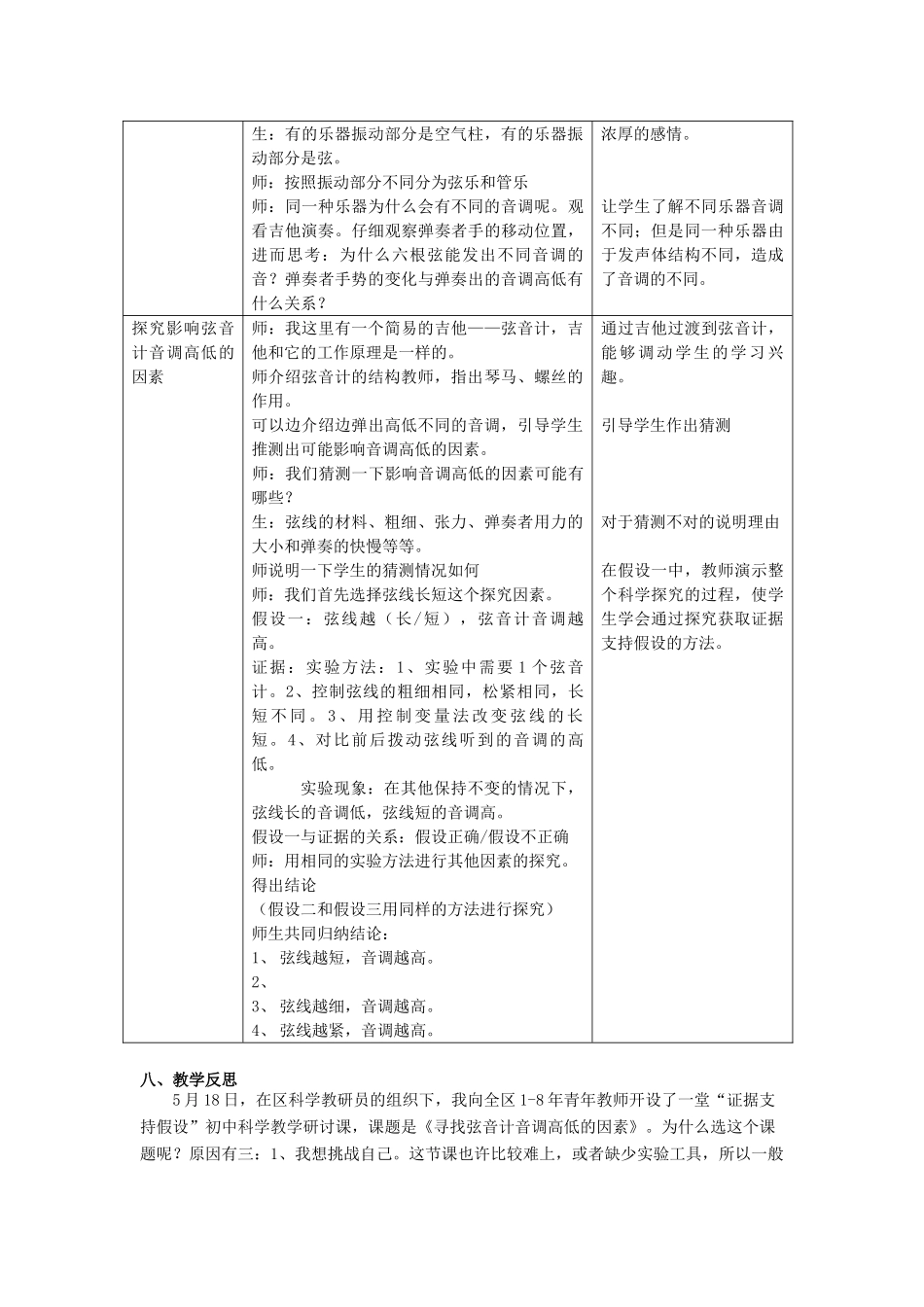
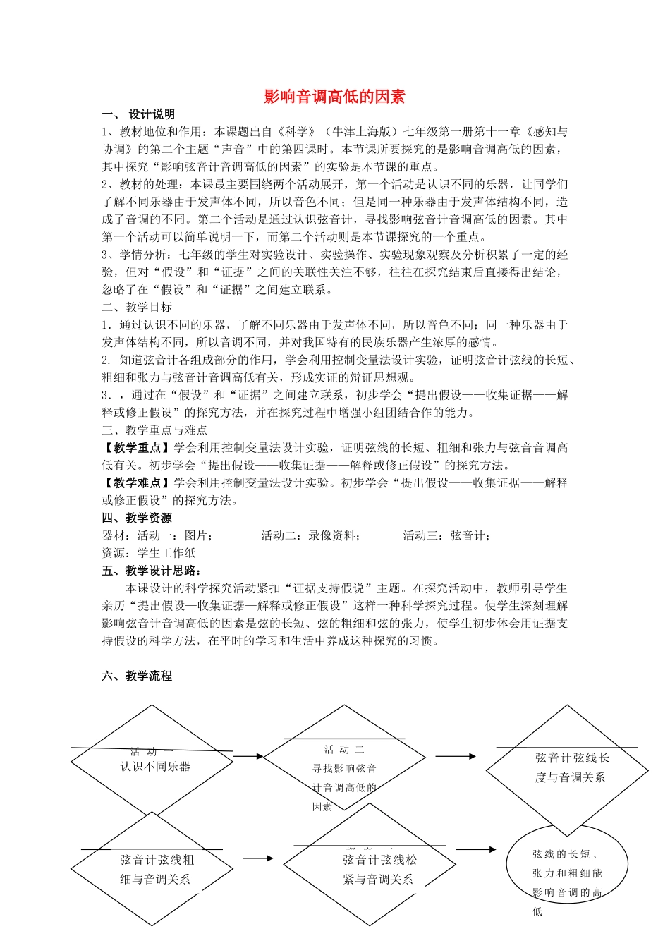
影响音调高低的因素一、设计说明1、教材地位和作用:本课题出自《科学》(牛津上海版)七年级第一册第十一章《感知与协调》的第二个主题“声音”中的第四课时。本节课所要探究的是影响音调高低的因素,其中探究“影响弦音计音调高低的因素”的实验是本节课的重点。2、教材的处理:本课最主要围绕两个活动展开,第一个活动是认识不同的乐器,让同学们了解不同乐器由于发声体不同,所以音色不同;但是同一种乐器由于发声体结构不同,造成了音调的不同。第二个活动是通过认识弦音计,寻找影响弦音计音调高低的因素。其中第一个活动可以简单说明一下,而第二个活动则是本节课探究的一个重点。3、学情分析:七年级的学生对实验设计、实验操作、实验现象观察及分析积累了一定的经验,但对“假设”和“证据”之间的关联性关注不够,往往在探究结束后直接得出结论,忽略了在“假设”和“证据”之间建立联系。二、教学目标1.通过认识不同的乐器,了解不同乐器由于发声体不同,所以音色不同;同一种乐器由于发声体结构不同,所以音调不同,并对我国特有的民族乐器产生浓厚的感情。2.知道弦音计各组成部分的作用,学会利用控制变量法设计实验,证明弦音计弦线的长短、粗细和张力与弦音计音调高低有关,形成实证的辩证思想观。3.,通过在“假设”和“证据”之间建立联系,初步学会“提出假设——收集证据——解释或修正假设”的探究方法,并在探究过程中增强小组团结合作的能力。三、教学重点与难点【教学重点】学会利用控制变量法设计实验,证明弦线的长短、粗细和张力与弦音音调高低有关。初步学会“提出假设——收集证据——解释或修正假设”的探究方法。【教学难点】学会利用控制变量法设计实验。初步学会“提出假设——收集证据——解释或修正假设”的探究方法。四、教学资源器材:活动一:图片;活动二:录像资料;活动三:弦音计;资源:学生工作纸五、教学设计思路:本课设计的科学探究活动紧扣“证据支持假说”主题。在探究活动中,教师引导学生亲历“提出假设—收集证据—解释或修正假设”这样一种科学探究过程。使学生深刻理解影响弦音计音调高低的因素是弦的长短、弦的粗细和弦的张力,使学生初步体会用证据支持假设的科学方法,在平时的学习和生活中养成这种探究的习惯。六、教学流程活动二寻找影响弦音计音调高低的因素弦线的长短、张力和粗细能影响音调的高低活动一认识不同乐器探究一探究二探究三弦音计弦线长度与音调关系弦音计弦线粗细与音调关系弦音计弦线松紧与音调关系七、教学过程(一)活动设计活动一:认识不同的乐器活动目标:了解不同乐器由于发声体不同,所以音色不同;同一种乐器由于发声体结构不同,所以音调不同。学生活动指导要点◆利用教材中的图片,介绍几种不同的乐器讨论不同乐器的振动部位。◆观看吉他演奏时的手势分解动作,知道弹奏的音调有高有低,是因为不同弦的振动所产生。◆不同乐器音调不同;但是同一种乐器由于发声体结构不同,造成了音调的不同。◆这个活动中,由于条件所限,不可能让学生观察多种乐器实物,只能利用图片,并结合学生们了解的乐器知识展开讨论。◆仔细观察弹奏者手的移动位置,进而思考:为什么六根弦能发出不同音调的音?弹奏者手势的变化与弹奏出的音调高低有什么关系?活动二:寻找影响弦音计音调高低的因素活动目标:1、通过认识弦音计,了解弦音计的结构,推测可能影响弦音音调的因素。2、通过“寻找影响音调高低的因素”活动设计及活动,学会利用控制变量法设计实验,并理解弦线的长短、粗细和张力与弦线的振动频率和音调之间的关系。学生活动指导要点◆结合观察弦音计实物,听教师介绍,了解弦音计的结构,并猜测可能影响弦音计音调高低的因素。弦线的材料、粗细、张力、弹奏者用力的大小和弹奏的快慢等等。◆选择一个探究因素进行实验设计。◆交流实验方法。◆进行实验验证。◆交流实验结果,并用相同的实验方法进行其他因素的的探究。◆教师介绍弦音计,指出琴马、螺丝的作用。可以边介绍边弹出高低不同的音调,引导学生推测出可能影响音调高低的因素。◆工作纸引领探究活动,设计要铺设一些阶梯,引导学生用控制变...

1、当您付费下载文档后,您只拥有了使用权限,并不意味着购买了版权,文档只能用于自身使用,不得用于其他商业用途(如 [转卖]进行直接盈利或[编辑后售卖]进行间接盈利)。
2、本站所有内容均由合作方或网友上传,本站不对文档的完整性、权威性及其观点立场正确性做任何保证或承诺!文档内容仅供研究参考,付费前请自行鉴别。
3、如文档内容存在违规,或者侵犯商业秘密、侵犯著作权等,请点击“违规举报”。

碎片内容

七年级科学上册 第11章 感知与协调 11.3 听觉 影响音调高低的因素教案设计 牛津上海版-牛津上海版初中七年级上册自然科学教案

确认删除?
VIP
微信客服
  • 扫码咨询
会员Q群
  • 会员专属群点击这里加入QQ群
客服邮箱
回到顶部