电脑桌面
添加小米粒文库到电脑桌面
安装后可以在桌面快捷访问

病人路径的工作流程.docx新版VIP免费

病人路径的工作流程.docx新版_第1页
1/6
病人路径的工作流程.docx新版_第2页
2/6
病人路径的工作流程.docx新版_第3页
3/6
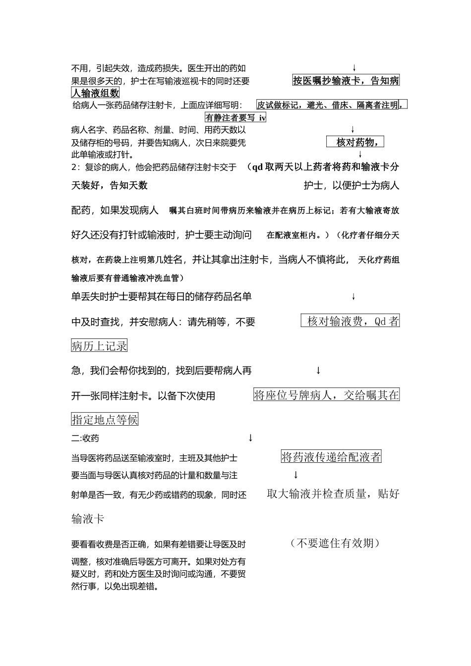
病人路径的工作流程皮试流程就诊后携带门诊病历到皮试室↓签《皮试协议书》↓进行过敏试验↓在皮试室观察20min↓护士查看试验结果并记录↓缴费、取药注射流程药房取药↓注射室↓出示门诊病历、药物、发票↓注射↓按压1-2min↓过敏性药物观察30分钟,无不适方可离开输液流程收药抄输液卡:进输液室:(根据其输液、理疗合理安排处置顺序)护士热情接待病人护士应主动询问是否要输液或打针,↓如果是的话,护士要安置病人先坐下稍等:1:如果病人的药还没取上来,护士要告诉他:核对姓名、登记您的药还没有取上来,请您稍等一下,药来了↓我们会喊您的名字,请您答应一声,我们就会检查开医嘱的时间、诊断、皮试、医生签名给您打针和输液,如果病人来了坐在输液室的↓后厅,护士没有看到的情况下,护士要看注射传染病隔离输液,化疗、输血者要收协议书单喊名字,看这个病人是否来了,如果没有喊到↓病人的名字,先不要配药,以免配好的药长时间按顺序为病人安排座位号不用,引起失效,造成药损失。医生开出的药如↓果是很多天的,护士在写输液巡视卡的同时还要按医嘱抄输液卡,告知病人输液组数给病人一张药品储存注射卡,上面应详细写明:皮试做标记,避光、借床、隔离者注明,有静注者要写iv病人名字、药品名称、剂量、时间、用药天数以↓及储存柜的号码,并要告知病人,次日来院要凭核对药物,此单输液或打针。↓2:复诊的病人,他会把药品储存注射卡交于(qd取两天以上药者将药和输液卡分天装好,告知天数护士,以便护士为病人配药,如果发现病人嘱其白班时间带病历来输液并在病历上标记;若有大输液寄放好久还没有打针或输液时,护士要主动询问在配液室柜内。)(化疗者仔细分天核对,在药袋上注明第几姓名,并让其拿出注射卡,当病人不慎将此,天化疗药组输液后要有普通输液冲洗血管)单丢失时护士要帮其在每日的储存药品名单↓中及时查找,并安慰病人:请先稍等,不要核对输液费,Qd者病历上记录急,我们会帮你找到的,找到后要帮病人再↓开一张同样注射卡。以备下次使用将座位号牌病人,交给嘱其在指定地点等候二:收药↓当导医将药品送至输液室时,主班及其他护士将药液传递给配液者要当面与导医认真核对药品的计量和数量与注↓射单是否一致,有无少药或错药的现象,同时还取大输液并检查质量,贴好输液卡要看看收费是否正确,如果有差错要让导医及时(不要遮住有效期)调整,核对准确后导医方可离开。如果对处方有疑义时,药和处方医生及时询问或沟通,不要贸然行事,以免出现差错。配液:核对大输液标签查看患者姓名、皮试标记↓核对药物,有不清时及时询问抄卡者,必要时核对病历↓抽去多余的盐水,化疗者抽药引子,刺激性强的药物先排气再加药↓按规范配制药液,按量抽吸↓再次核对药物,弃取空药瓶↓检查已配药液的质量,签配液时间、配液者姓名↓选择合适的输液器(7#、51/2、5#)插入输液瓶,关紧调速器↓视情况配制2、3组补液↓将药液传递给输液者,及时清理桌面↓配药、用药1:严格执行核对制度及三查七对制度,根据注射单,将写好姓名、药名及剂量的输液标签贴于生理盐水或葡萄糖瓶上,并进行配药,在配药时要严格执行无菌操作,操作前要洗手,操作时要戴口罩,如果病人同时要静点几瓶药水,其他的药水配好后要压棉球并用胶布封好,防止被污染。2:如果要做试敏的应将病人让到前排就坐,在做试敏前护士要详细询问病人是否有药物过敏史,以前是否用过此药或同类的药品,是否有家族式的药物过敏史,如果病人有严重的青霉素过敏史,要告知其主治医生,遵医瞩做好工作。做好试敏后,护士要告知病人二十分钟看结果,在此期间不可以离开,以免出现过敏反应不能及时发现,造成事故。3:输液前要严格执行三查七对制度,喊病人名字,推车或端输液盘至病人前,再次核对准确后给与输液,并询问病人输液前有没有吃饭,告知病人输液可能会引起胃肠不舒服,如果不舒服要及时通知护士,我们这里有牛奶和蛋糕,可以吃点以缓解症状。护士要随时巡视,及时发现病人是否有不舒服现象或有没有药物反应。如果病人出现不适症状,护士要立即停药并通知其主治医生,并安慰病人不要紧张,同...

1、当您付费下载文档后,您只拥有了使用权限,并不意味着购买了版权,文档只能用于自身使用,不得用于其他商业用途(如 [转卖]进行直接盈利或[编辑后售卖]进行间接盈利)。
2、本站所有内容均由合作方或网友上传,本站不对文档的完整性、权威性及其观点立场正确性做任何保证或承诺!文档内容仅供研究参考,付费前请自行鉴别。
3、如文档内容存在违规,或者侵犯商业秘密、侵犯著作权等,请点击“违规举报”。

碎片内容

病人路径的工作流程.docx新版

海纳百川+ 关注
实名认证
内容提供者

热爱教学事业,对互联网知识分享很感兴趣

相关文档

确认删除?
VIP
微信客服
  • 扫码咨询
会员Q群
  • 会员专属群点击这里加入QQ群
客服邮箱
回到顶部