电脑桌面
添加小米粒文库到电脑桌面
安装后可以在桌面快捷访问

吡蚜酮操作指标VIP免费

吡蚜酮操作指标_第1页
1/5
吡蚜酮操作指标_第2页
2/5
吡蚜酮操作指标_第3页
3/5
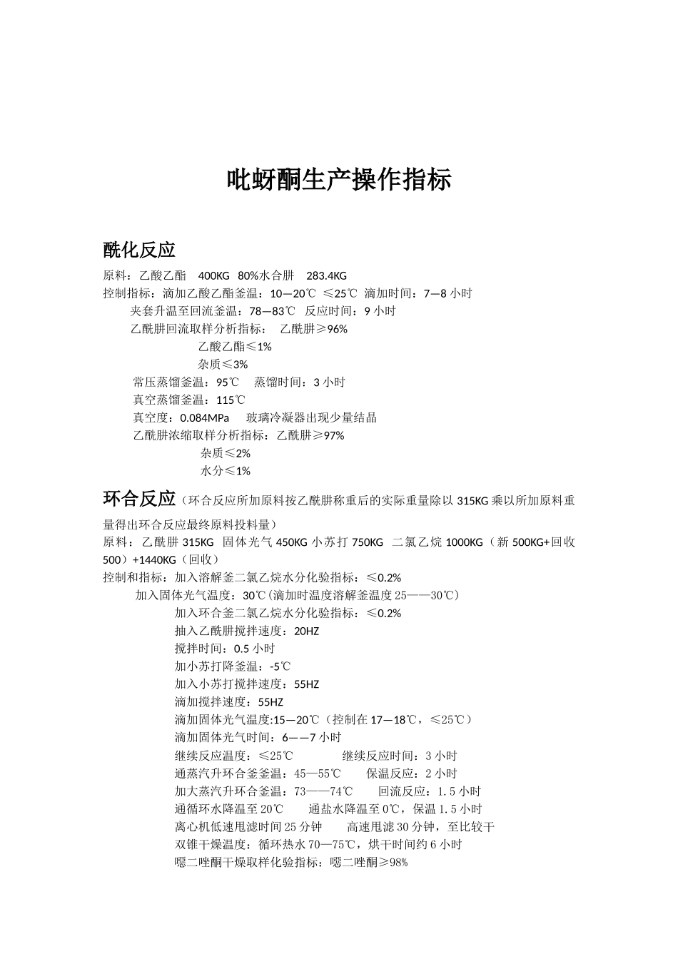
精细化工生产操作指标吡蚜酮生产操作指标酰化反应原料:乙酸乙酯400KG80%水合肼283.4KG控制指标:滴加乙酸乙酯釜温:10—20℃≤25℃滴加时间:7—8小时夹套升温至回流釜温:78—83℃反应时间:9小时乙酰肼回流取样分析指标:乙酰肼≥96%乙酸乙酯≤1%杂质≤3%常压蒸馏釜温:95℃蒸馏时间:3小时真空蒸馏釜温:115℃真空度:0.084MPa玻璃冷凝器出现少量结晶乙酰肼浓缩取样分析指标:乙酰肼≥97%杂质≤2%水分≤1%环合反应(环合反应所加原料按乙酰肼称重后的实际重量除以315KG乘以所加原料重量得出环合反应最终原料投料量)原料:乙酰肼315KG固体光气450KG小苏打750KG二氯乙烷1000KG(新500KG+回收500)+1440KG(回收)控制和指标:加入溶解釜二氯乙烷水分化验指标:≤0.2%加入固体光气温度:30℃(滴加时温度溶解釜温度25——30℃)加入环合釜二氯乙烷水分化验指标:≤0.2%抽入乙酰肼搅拌速度:20HZ搅拌时间:0.5小时加小苏打降釜温:-5℃加入小苏打搅拌速度:55HZ滴加搅拌速度:55HZ滴加固体光气温度:15—20℃(控制在17—18℃,≤25℃)滴加固体光气时间:6——7小时继续反应温度:≤25℃继续反应时间:3小时通蒸汽升环合釜釜温:45—55℃保温反应:2小时加大蒸汽升环合釜温:73——74℃回流反应:1.5小时通循环水降温至20℃通盐水降温至0℃,保温1.5小时离心机低速甩滤时间25分钟高速甩滤30分钟,至比较干双锥干燥温度:循环热水70—75℃,烘干时间约6小时噁二唑酮干燥取样化验指标:噁二唑酮≥98%水分≤0.5%二氯乙烷≤0.5%通蒸汽升浓缩釜温:常压蒸馏温度:73℃90℃停止常压蒸馏时间4.5小时真空蒸馏釜温:真空度0.086MPa,温度120℃左右,冷凝器馏出液很少关掉蒸汽,再进行真空蒸馏0.5小时,至釜温125℃停止,冷凝器无液体流出噁二唑酮浓缩取样化验指标:噁二唑酮≥70%、二氯乙烷≤1%水分≤1.0%烷化反应(烷化反应所加原料按噁二唑酮称重后的实际重量除以820KG乘以所加原料重量得出烷化反应最终原料投料量)原料:氯丙酮345KG丙酮1200KG+640KG(回收)无水碳酸钠414KG催化剂200g控制指标:抽入丙酮至烷化釜:搅拌30分钟回流丙酮温度:温度上升至35——40℃滴加氯丙酮:温度50℃(微回流),滴加时间:1——1.5小时温和回流反应温度:60——63℃,反应时间8小时唑丙酮回流取样化验指标:唑丙酮≥85%噁二唑酮≤1.0%氯丙酮≤1.0%将反应液通循环水降温至:35℃左右通蒸汽升温进行蒸馏:常压蒸馏70℃停止,蒸馏时间:4小时冷凝器馏出液较少真空蒸馏90℃开始,真空度:0.09MPa,底阀温度135℃停止底阀温度下降至100℃,放空,继续降至65℃唑丙酮浓缩全用化验指标:唑丙酮≥90%噁二唑酮≤1.0%氯丙酮≤1.0%扩环反应(扩环反应所加原料按唑丙酮称重后的实际重量除以516KG乘以所加原料重量得出环合反应最终原料投料量)原料:唑丙酮516KG95%乙醇700KG80%水合肼312.5KG控制指标:抽入唑丙酮的乙醇溶液搅拌速度:50HZ夹套通蒸汽至釜温:70℃出现温和回流滴加水合肼温度:70——83℃左右滴加时间:120分钟通蒸汽升温至回流:温度73——74℃反应6小时每隔半小时取样确定反应时间:三嗪≥94%唑丙酮≤0.2%停止反应结晶釜结晶温度:40℃搅拌速度:30HZ结晶时间:1小时养晶搅拌速度:30HZ养晶温度:降至-10℃,保温4小时离心机甩滤:30分钟至干双锥真空干燥温度:120℃,约4小时三嗪干燥取样化验指标:三嗪≥99%水分≤1.0%还原反应原料:3-氰基吡啶500KG冰醋酸320KG催化剂25KG(补加5KG)氢气420MPa水750KG控制指标:抽入水,冰醋酸至溶解釜,升温28——35℃搅拌保温时间:30——60分钟空气置换:向釜中充氮气至0.1——0.2MPa,停止,放空,共置换3次通氢气反应:釜内压力:0.55MPa夹套通循环水降温:保持30——40℃氢气钢瓶压力下降到0.5——1.0MPa停止通氢气,更换氢气钢瓶,继续通氢气,通氢气压降约420MPa通氢气毕,高压釜继续搅拌反应至釜内压力≤0.1MPa时,停搅拌静置30分钟取样:取物料5L原料峰含量低于1%时,反应合格如果不合格,则继续通氢气3——8MPa*瓶,通氢完继续搅拌反应至高压釜压力≤0.1MPa,停搅拌取样压料:搅拌降温到20——30℃,停搅拌,静置1小时向高压釜内通氢气,压力0.05——0...

1、当您付费下载文档后,您只拥有了使用权限,并不意味着购买了版权,文档只能用于自身使用,不得用于其他商业用途(如 [转卖]进行直接盈利或[编辑后售卖]进行间接盈利)。
2、本站所有内容均由合作方或网友上传,本站不对文档的完整性、权威性及其观点立场正确性做任何保证或承诺!文档内容仅供研究参考,付费前请自行鉴别。
3、如文档内容存在违规,或者侵犯商业秘密、侵犯著作权等,请点击“违规举报”。

碎片内容

吡蚜酮操作指标

确认删除?
VIP
微信客服
  • 扫码咨询
会员Q群
  • 会员专属群点击这里加入QQ群
客服邮箱
回到顶部