电脑桌面
添加小米粒文库到电脑桌面
安装后可以在桌面快捷访问

北京西客站南广场地下商城消防灭火应急预案VIP免费

北京西客站南广场地下商城消防灭火应急预案_第1页
1/5
北京西客站南广场地下商城消防灭火应急预案_第2页
2/5
北京西客站南广场地下商城消防灭火应急预案_第3页
3/5
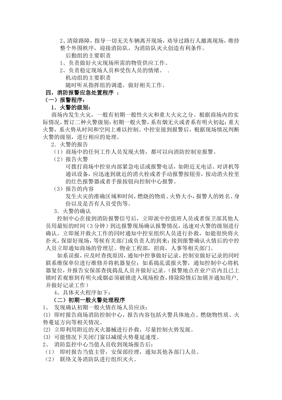
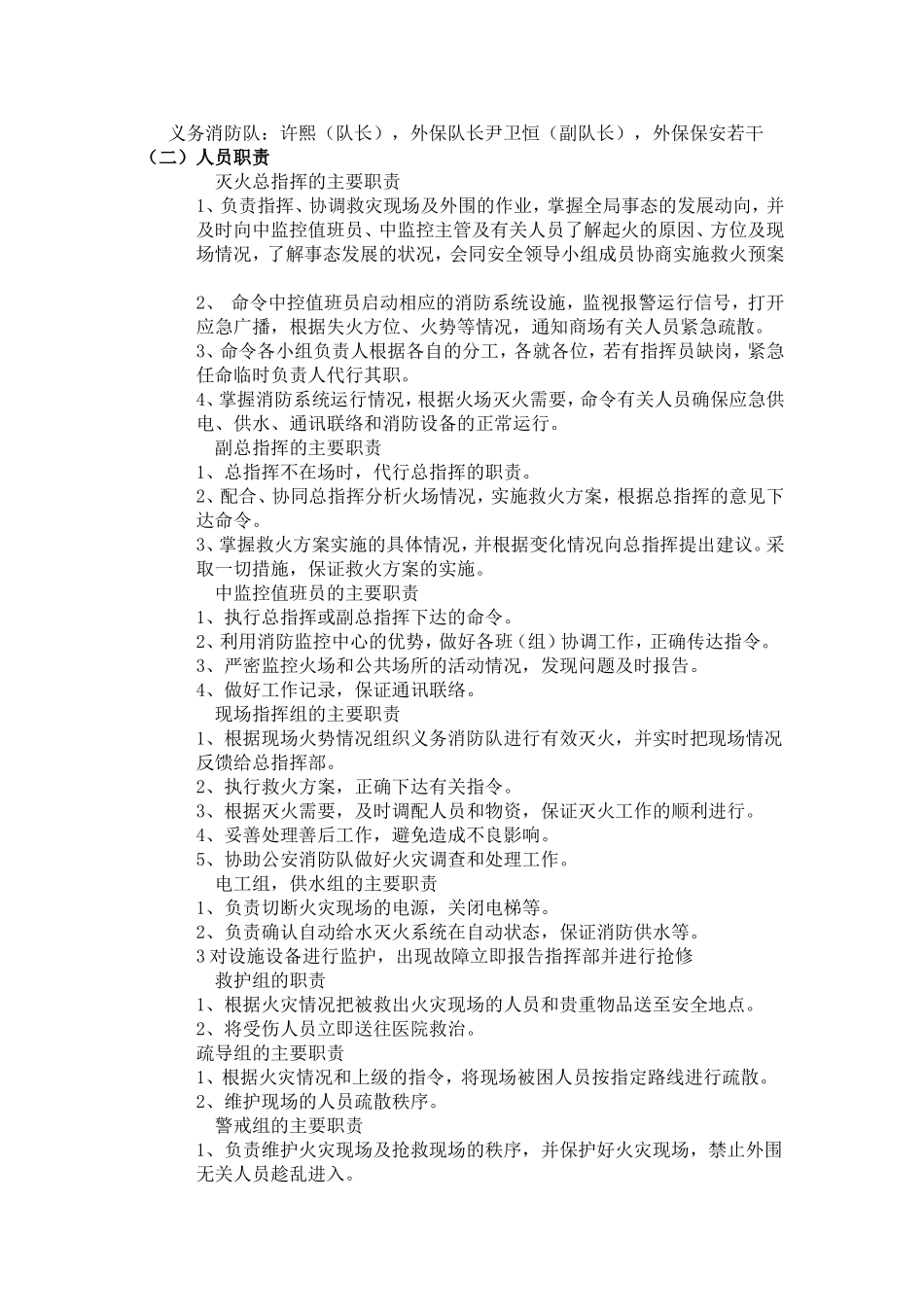
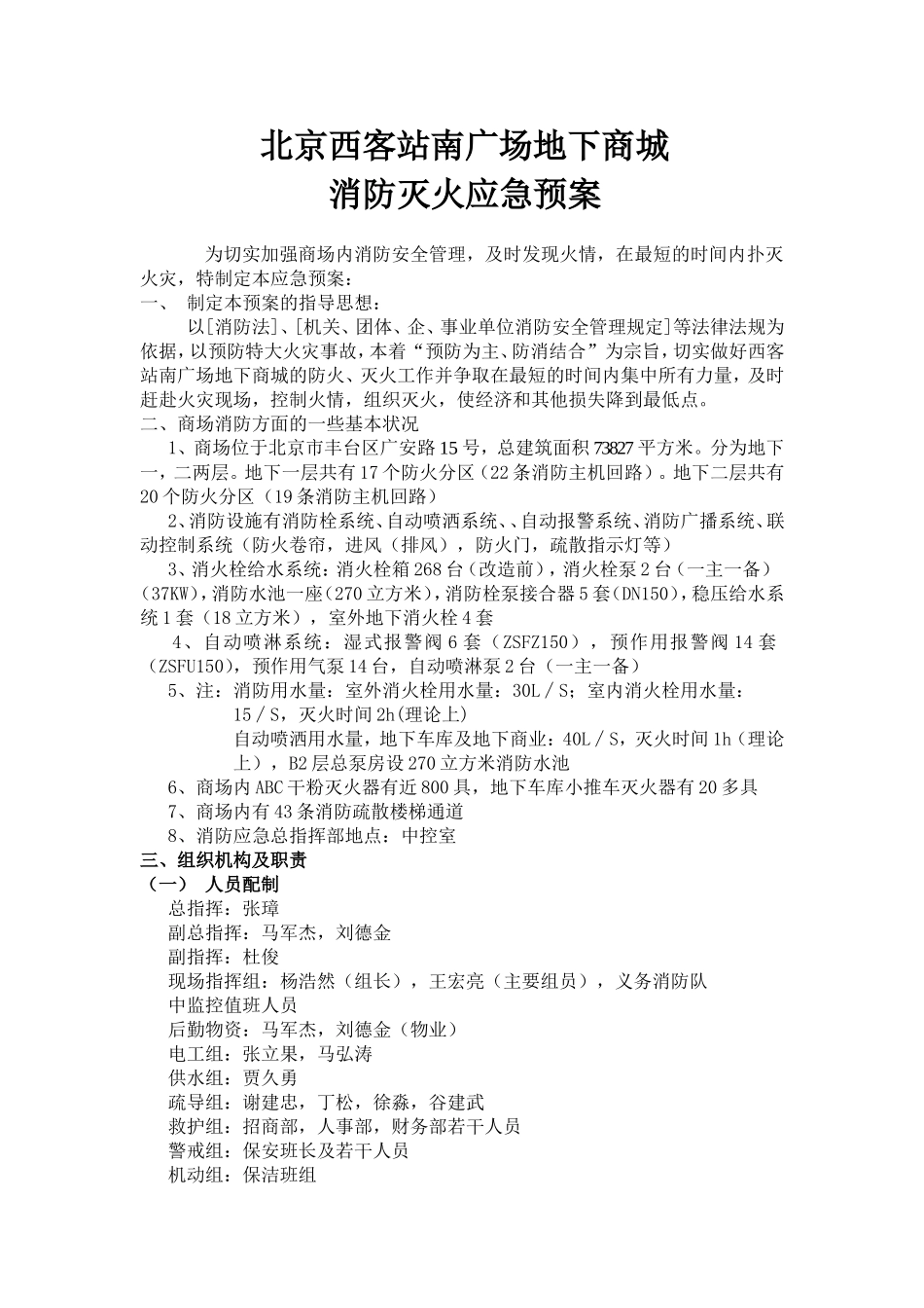
北京西客站南广场地下商城消防灭火应急预案为切实加强商场内消防安全管理,及时发现火情,在最短的时间内扑灭火灾,特制定本应急预案:一、制定本预案的指导思想:以[消防法]、[机关、团体、企、事业单位消防安全管理规定]等法律法规为依据,以预防特大火灾事故,本着“预防为主、防消结合”为宗旨,切实做好西客站南广场地下商城的防火、灭火工作并争取在最短的时间内集中所有力量,及时赶赴火灾现场,控制火情,组织灭火,使经济和其他损失降到最低点。二、商场消防方面的一些基本状况1、商场位于北京市丰台区广安路15号,总建筑面积73827平方米。分为地下一,二两层。地下一层共有17个防火分区(22条消防主机回路)。地下二层共有20个防火分区(19条消防主机回路)2、消防设施有消防栓系统、自动喷洒系统、、自动报警系统、消防广播系统、联动控制系统(防火卷帘,进风(排风),防火门,疏散指示灯等)3、消火栓给水系统:消火栓箱268台(改造前),消火栓泵2台(一主一备)(37KW),消防水池一座(270立方米),消防栓泵接合器5套(DN150),稳压给水系统1套(18立方米),室外地下消火栓4套4、自动喷淋系统:湿式报警阀6套(ZSFZ150),预作用报警阀14套(ZSFU150),预作用气泵14台,自动喷淋泵2台(一主一备)5、注:消防用水量:室外消火栓用水量:30L∕S;室内消火栓用水量:15∕S,灭火时间2h(理论上)自动喷洒用水量,地下车库及地下商业:40L∕S,灭火时间1h(理论上),B2层总泵房设270立方米消防水池6、商场内ABC干粉灭火器有近800具,地下车库小推车灭火器有20多具7、商场内有43条消防疏散楼梯通道8、消防应急总指挥部地点:中控室三、组织机构及职责(一)人员配制总指挥:张璋副总指挥:马军杰,刘德金副指挥:杜俊现场指挥组:杨浩然(组长),王宏亮(主要组员),义务消防队中监控值班人员后勤物资:马军杰,刘德金(物业)电工组:张立果,马弘涛供水组:贾久勇疏导组:谢建忠,丁松,徐淼,谷建武救护组:招商部,人事部,财务部若干人员警戒组:保安班长及若干人员机动组:保洁班组义务消防队:许熙(队长),外保队长尹卫恒(副队长),外保保安若干(二)人员职责灭火总指挥的主要职责1、负责指挥、协调救灾现场及外围的作业,掌握全局事态的发展动向,并及时向中监控值班员、中监控主管及有关人员了解起火的原因、方位及现场情况,了解事态发展的状况,会同安全领导小组成员协商实施救火预案2、命令中控值班员启动相应的消防系统设施,监视报警运行信号,打开应急广播,根据失火方位、火势等情况,通知商场有关人员紧急疏散。3、命令各小组负责人根据各自的分工,各就各位,若有指挥员缺岗,紧急任命临时负责人代行其职。4、掌握消防系统运行情况,根据火场灭火需要,命令有关人员确保应急供电、供水、通讯联络和消防设备的正常运行。副总指挥的主要职责1、总指挥不在场时,代行总指挥的职责。2、配合、协同总指挥分析火场情况,实施救火方案,根据总指挥的意见下达命令。3、掌握救火方案实施的具体情况,并根据变化情况向总指挥提出建议。采取一切措施,保证救火方案的实施。中监控值班员的主要职责1、执行总指挥或副总指挥下达的命令。2、利用消防监控中心的优势,做好各班(组)协调工作,正确传达指令。3、严密监控火场和公共场所的活动情况,发现问题及时报告。4、做好工作记录,保证通讯联络。现场指挥组的主要职责1、根据现场火势情况组织义务消防队进行有效灭火,并实时把现场情况反馈给总指挥部。2、执行救火方案,正确下达有关指令。3、根据灭火需要,及时调配人员和物资,保证灭火工作的顺利进行。4、妥善处理善后工作,避免造成不良影响。5、协助公安消防队做好火灾调查和处理工作。电工组,供水组的主要职责1、负责切断火灾现场的电源,关闭电梯等。2、负责确认自动给水灭火系统在自动状态,保证消防供水等。3对设施设备进行监护,出现故障立即报告指挥部并进行抢修救护组的职责1、根据火灾情况把被救出火灾现场的人员和贵重物品送至安全地点。2、将受伤人员立即送往医院救治。疏导组的主要职责1、根据火灾情况和上级的指令,将现场被困人...

1、当您付费下载文档后,您只拥有了使用权限,并不意味着购买了版权,文档只能用于自身使用,不得用于其他商业用途(如 [转卖]进行直接盈利或[编辑后售卖]进行间接盈利)。
2、本站所有内容均由合作方或网友上传,本站不对文档的完整性、权威性及其观点立场正确性做任何保证或承诺!文档内容仅供研究参考,付费前请自行鉴别。
3、如文档内容存在违规,或者侵犯商业秘密、侵犯著作权等,请点击“违规举报”。

碎片内容

北京西客站南广场地下商城消防灭火应急预案

您可能关注的文档

确认删除?
VIP
微信客服
  • 扫码咨询
会员Q群
  • 会员专属群点击这里加入QQ群
客服邮箱
回到顶部