电脑桌面
添加小米粒文库到电脑桌面
安装后可以在桌面快捷访问

北科材料科学基础第二章习题批阅问题总结——第一部分-(2)VIP免费

北科材料科学基础第二章习题批阅问题总结——第一部分-(2)_第1页
1/4
北科材料科学基础第二章习题批阅问题总结——第一部分-(2)_第2页
2/4
北科材料科学基础第二章习题批阅问题总结——第一部分-(2)_第3页
3/4
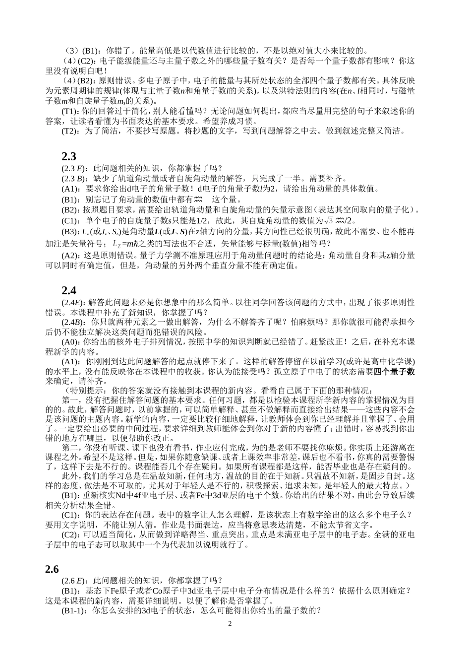
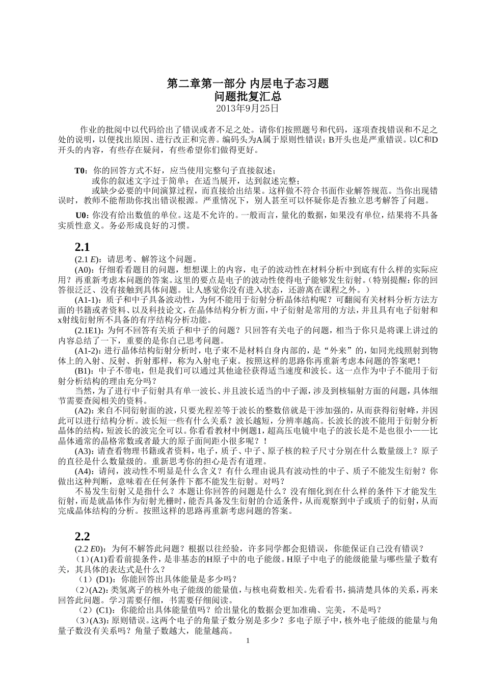
第二章第一部分内层电子态习题问题批复汇总2013年9月25日作业的批阅中以代码给出了错误或者不足之处。请你们按照题号和代码,逐项查找错误和不足之处的说明,以便找出原因、进行改正和完善。编码头为A属于原则性错误;B开头也是严重错误。以C和D开头的内容,有些存在疑问,有些希望你们做得更好。T0:你的回答方式不好,应当使用完整句子直接叙述;或你的叙述文字过于简单;在适当展开,达到叙述完整;或缺少必要的中间演算过程,而直接给出结果。这样做不符合书面作业解答规范。当你出现错误时,教师不能帮助你找出错误根源。严重情况下,别人甚至可以怀疑你是否独立思考解答了问题。U0:你没有给出数值的单位。这是不允许的。一般而言,量化的数据,如果没有单位,结果将不具备实质性意义。务必形成良好的习惯。2.1(2.1E):请思考、解答这个问题。(A0):仔细看看题目的问题,想想课上的内容,电子的波动性在材料分析中到底有什么样的实际应用?再重新考虑本问题的答案。这里的要点是电子的波动性使得电子能够发生衍射。(特别提醒:你的回答很泛泛、没有接触到具体问题。让人感觉你没有进入状态,还游离在课程之外。)(A1-1):质子和中子具备波动性,为何不能用于衍射分析晶体结构呢?可翻阅有关材料分析方法方面的书籍或者资料、以及科技论文,在晶体结构分析方面,中子衍射是常用的方法,并且具有电子衍射和x射线衍射所不具备的有序结构分析功能。(2.1E1):为何不回答有关质子和中子的问题?只回答有关电子的问题,相当于你只是将课上讲过的内容总结了一下,重要的是你自己思考问题。(A1-2):进行晶体结构衍射分析时,电子束不是材料自身内部的,是“外来”的,如同光线照射到物体上的入射、反射、折射那样,称为入射电子束。按照这样的思路你再重新考虑本问题的答案吧!(B1):中子不带电,但是我们可以通过其他途径获得适当速度和波长。这一点作为中子不能用于衍射分析结构的理由充分吗?当然,为了进行中子衍射具有单一波长、并且波长适当的中子源,涉及到核辐射方面的问题,具体细节需要查阅相关的资料。(A2):来自不同衍射面的波,只要光程差等于波长的整数倍就是干涉加强的,从而获得衍射峰,并因此可以进行结构分析。波长短一些有什么关系?波长越短,分辨率越高。长波长的波不能用于衍射分析晶体的结构,短波长的波完全可以。你看看教材中例题1,超高压电镜中电子的波长是不是也很小——比晶体通常的晶格常数或者最大的原子面间距小很多呢?!(A3):请查看物理书籍或者资料,电子,质子、中子、原子核的粒子尺寸分别在什么数量级上?原子的直径是什么数量级的。重新思考你的担心是否有道理。(A4):请问,波动性不明显是什么含义?有什么理由说具有波动性的中子、质子不能发生衍射?你做出这种判断,意味着在任何条件下都不能发生衍射。对吗?不易发生衍射又是指什么?本题让你回答的问题是什么?没有细化到在什么样的条件下才能发生衍射,而是就晶体作为衍射光栅时,能否具备发生衍射的合适条件,从而观察到中子或质子的衍射,从而完成晶体结构的分析。按照这样的思路再重新考虑问题的答案。2.2(2.2E0):为何不解答此问题?根据以往经验,许多同学都会犯错误,你能保证自己没有错误?(1)(A1)看看前提条件,是非基态的H原子中的电子能级。H原子中电子的能级能量与哪些量子数有关,其具体的表达式是什么?(1)(D1):你能回答出具体能量是多少吗?(2)(A2):类氢离子的核外电子能级的能量值,与核电荷数相关。先看看书,搞清楚具体的关系,再来回答此问题。学习需要仔细,书需要仔细阅读。(2)(C1):你能给出具体能量值吗?给出量化的数据会更加准确、完美,不是吗?(3)(A3):原则错误。这两个电子的角量子数分别是多少?多电子原子中,核外电子能级的能量与角量子数没有关系吗?角量子数越大,能量越高。1(3)(B1):你错了。能量高低是以代数值进行比较的,不是以绝对值大小来比较的。(4)(C2):电子能级能量还与主量子数之外的哪些量子数有关?是否每一个量子数都有影响?你这里没有说明白吧!(4)(B2):原则错误。多电子原子中,电子的能量与其所处状态的全部...

1、当您付费下载文档后,您只拥有了使用权限,并不意味着购买了版权,文档只能用于自身使用,不得用于其他商业用途(如 [转卖]进行直接盈利或[编辑后售卖]进行间接盈利)。
2、本站所有内容均由合作方或网友上传,本站不对文档的完整性、权威性及其观点立场正确性做任何保证或承诺!文档内容仅供研究参考,付费前请自行鉴别。
3、如文档内容存在违规,或者侵犯商业秘密、侵犯著作权等,请点击“违规举报”。

碎片内容

北科材料科学基础第二章习题批阅问题总结——第一部分-(2)

您可能关注的文档

确认删除?
VIP
微信客服
  • 扫码咨询
会员Q群
  • 会员专属群点击这里加入QQ群
客服邮箱
回到顶部